通过Spring源码学习设计模式
- 📖 什么是设计模式
- 模式的四要素
- 🌟 Spring框架与设计模式
- 📊 23种设计模式分类
- 📦 创建型模式(5种)
- 🏗️ 结构型模式(7种)
- 🔄 行为型模式(11种)
- 🏗️ UML类图基础
- 类图符号说明
- Spring中的常见关系
- 🔍 如何识别设计模式
- 模式识别线索
- 源码阅读技巧
- 🎯 Spring设计模式图谱
- 📚 学习Spring源码的步骤
- 第一步:搭建环境
- 第二步:核心包分析顺序
- 第三步:定位关键类
- ⚡ 快速参考:Spring中的设计模式
- 📝 下一步
- 参考
大家好,我是你们的技术老友科威舟,计划在最近的一段时间内不定期更新设计模式专栏,结合Spring中的源码学习Java设计模式。
📖 什么是设计模式
设计模式(Design Pattern)是软件设计中常见问题的可复用解决方案。1994年,GoF(Gang of Four)总结了23种经典模式,形成《设计模式:可复用面向对象软件的基础》。
模式的四要素
|
|
|
|
|---|---|---|
| 模式名称 |
|
|
| 问题 |
|
|
| 解决方案 |
|
|
| 后果 |
|
|
🌟 Spring框架与设计模式
Spring是设计模式的集大成者,深度应用了23种设计模式:
// Spring源码中的模式示例
// 1. 工厂模式 - BeanFactory
publicinterfaceBeanFactory{
Object getBean(String name)throws BeansException;
}
// 2. 单例模式 - DefaultSingletonBeanRegistry
publicclassDefaultSingletonBeanRegistry{
privatefinal Map<String, Object> singletonObjects = new ConcurrentHashMap<>();
// ...
}
// 3. 模板方法 - JdbcTemplate
publicclassJdbcTemplate{
public <T> T query(...){
Connection con = DataSourceUtils.getConnection(getDataSource());
try {
Statement stmt = con.createStatement();
// 固定流程,execute回调留给子类/参数
}
}
}
// 4. 代理模式 - JdkDynamicAopProxy
publicclassJdkDynamicAopProxyimplementsAopProxy, InvocationHandler{
public Object invoke(Object proxy, Method method, Object[] args){
// 拦截调用,织入切面
}
}
// 5. 观察者模式 - ApplicationEventMulticaster
publicabstractclassAbstractApplicationEventMulticaster{
protected List<ApplicationListener<?>> listeners = new CopyOnWriteArrayList<>();
publicvoidmulticastEvent(ApplicationEvent event){
for (ApplicationListener<?> listener : this.listeners) {
listener.onApplicationEvent(event); // 通知所有观察者
}
}
}
📊 23种设计模式分类
📦 创建型模式(5种)
关注对象的创建过程
|
|
|
|
|---|---|---|
|
|
|
FactoryBean<T>
BeanFactory |
|
|
|
BeanFactory
ApplicationContext |
|
|
|
BeanDefinitionBuilder
Builder |
|
|
|
PrototypeBean
Scope |
|
|
|
@Scope("singleton")
@Autowired |
🏗️ 结构型模式(7种)
关注类和对象的组合
|
|
|
|
|---|---|---|
|
|
|
MethodAdapter
AdvisorAdapter |
|
|
|
Resource
ApplicationContext |
|
|
|
BeanDefinition
Properties |
|
|
|
ProxyFactoryBean
BeanPostProcessor |
|
|
|
ApplicationContext
|
|
|
|
ConcurrentReferenceHashMap
|
|
|
|
JdkDynamicAopProxy |
🔄 行为型模式(11种)
关注对象间的职责分配
|
|
|
|
|---|---|---|
|
|
|
FilterChain
Interceptor |
|
|
|
Runnable
AsyncTaskExecutor |
|
|
|
SpelExpressionParser
Expression |
|
|
|
Iterator
Iterable |
|
|
|
ApplicationEventMulticaster |
|
|
|
StatefulRedisConnection |
|
|
|
ApplicationEvent
@EventListener |
|
|
|
State
Connection状态机 |
|
|
|
PropertyEditor
Sort策略 |
|
|
|
JdbcTemplate
HibernateTemplate |
|
|
|
BeanDefinitionVisitor |
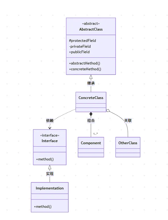
🏗️ UML类图基础
类图符号说明

classDiagram
class AbstractClass {
<<abstract>>
+abstractMethod()
+concreteMethod()
#protectedField
-privateField
+publicField
}
class Interface {
<<interface>>
+method()
}
class Implementation {
+method()
}
Interface <|-- Implementation : 实现
AbstractClass <|-- ConcreteClass : 继承
ConcreteClass ..> Interface : 依赖
ConcreteClass *-- "1..*" Component : 组合
ConcreteClass o-- OtherClass : 关联
Spring中的常见关系
// 继承(泛化)
publicclassClassPathXmlApplicationContext
extendsAbstractRefreshableConfigApplicationContext{
// 继承实现
}
// 实现
publicclassAnnotationConfigApplicationContext
extendsAbstractApplicationContext
implementsBeanDefinitionRegistry, BeanNameAware{
// 实现 BeanDefinitionRegistry 接口
}
// 组合(聚合)
publicclassDefaultListableBeanFactoryextendsAbstractBeanFactory{
privatefinal Map<String, BeanDefinition> beanDefinitionMap = new ConcurrentHashMap<>();
// 组合 Map
}
// 依赖注入
@Service
publicclassUserService{
@Autowired
private UserRepository repository; // 依赖注入
}
🔍 如何识别设计模式
模式识别线索
|
|
|
|
|---|---|---|
| 工厂 | Factory
create、getInstance |
BeanFactory
FactoryBean |
| 单例 | getInstance()
INSTANCE、静态方法 |
ContextLoader
WebApplicationContext |
| 代理 | Proxy
InvocationHandler |
JdkDynamicAopProxy |
| 模板方法 | execute()
doExecute()、doGet* |
JdbcTemplate.execute() |
| 观察者 | Listener
Event、registerListener |
ApplicationEvent
@EventListener |
| 策略 | Strategy
Policy |
CacheResolver
TransactionDefinition |
| 装饰器 | Decorator
Wrapper |
TransactionProxyFactoryBean |
| 适配器 | Adapter
Adaptable |
HibernateAdapter
LocaleResolver |
源码阅读技巧
// 1. 看类名 - 包含模式关键词
classJdkDynamicAopProxy // Proxy → 代理模式
classAbstractFactory // Factory → 工厂模式
classBeanDefinitionBuilder // Builder → 建造者模式
// 2. 看接口 - 定义扩展点
publicinterfaceBeanPostProcessor{
Object postProcessBeforeInitialization(Object bean, String beanName);
Object postProcessAfterInitialization(Object bean, String beanName);
// 观察者模式的回调方法
}
// 3. 看继承层次 - 模板方法
publicabstractclassAbstractApplicationContext
extendsDefaultResourceLoader
implementsConfigurableApplicationContext{
// 抽象类定义流程骨架,子类实现步骤
publicvoidrefresh()throws BeansException {
prepareRefresh();
ConfigurableListableBeanFactory beanFactory = obtainFreshBeanFactory();
prepareBeanFactory(beanFactory);
postProcessBeanFactory(beanFactory); // 模板方法钩子
invokeBeanFactoryPostProcessors(beanFactory);
registerBeanPostProcessors(beanFactory);
onRefresh(); // 子类可覆盖
finishRefresh();
}
}
🎯 Spring设计模式图谱

graph TB
subgraph "创建型 (5)"
F1[工厂方法<br/>BeanFactory]
F2[抽象工厂<br/>ApplicationContext]
F3[建造者<br/>BeanDefinitionBuilder]
F4[原型<br/>PrototypeScope]
F5[单例<br/>SingletonBeanRegistry]
end
subgraph "结构型 (7)"
S1[适配器<br/>MethodInterceptor]
S2[桥接<br/>Resource/Access]
S3[组合<br/>BeanDefinition]
S4[装饰器<br/>BeanPostProcessor]
S5[外观<br/>ApplicationContext]
S6[享元<br/>ConcurrentReferenceHashMap]
S7[代理<br/>AopProxy]
end
subgraph "行为型 (11)"
B1[责任链<br/>InterceptorChain]
B2[命令<br/>Runnable]
B3[解释器<br/>SpEL]
B4[迭代器<br/>Iterator]
B5[中介者<br/>EventMulticaster]
B6[备忘录<br/>Transaction]
B7[观察者<br/>ApplicationEvent]
B8[状态<br/>Connection]
B9[策略<br/>Cache]
B10[模板方法<br/>JdbcTemplate]
B11[访问者<br/>BeanDefinitionVisitor]
end
Core[Spring Core<br/>IoC容器] --> F1
Core --> F2
Core --> F3
Core --> F4
Core --> F5
AOP[Spring AOP] --> S7
AOP --> S1
AOP --> S4
Context[Spring Context] --> S5
Context --> B5
Context --> B7
JDBC[Spring JDBC] --> B10
ORM[Spring ORM] --> S1
📚 学习Spring源码的步骤
第一步:搭建环境
# 1. 克隆Spring源码
git clone https://github.com/spring-projects/spring-framework.git
cd spring-framework
git checkout 6.1.x
# 2. 导入IDEA
# File → Open → 选择spring-framework目录
# 等待索引完成(可能需要30分钟)
# 3. 编译
./gradlew clean build -x test
第二步:核心包分析顺序
1. spring-core (基础工具、转换、资源)
2. spring-beans (BeanFactory、依赖注入)
3. spring-context (ApplicationContext、事件)
4. spring-aop (AOP、代理)
5. spring-jdbc (模板方法)
6. spring-orm (ORM集成、适配器)
7. spring-webmvc (MVC、DispatcherServlet)
第三步:定位关键类
# 查找BeanFactory的实现
find . -name "*BeanFactory*.java" -type f
# 查找Template
find . -name "*Template*.java" -type f
# 查找Adapter
find . -name "*Adapter*.java" -type f
⚡ 快速参考:Spring中的设计模式
|
|
|
|
|---|---|---|
| 工厂 | BeanFactory |
getBean(String) |
| 单例 | DefaultSingletonBeanRegistry |
singletonObjects
|
| 建造者 | BeanDefinitionBuilder |
genericBeanDefinition()
addProperty() |
| 原型 | Scope
|
prototype
|
| 适配器 | MethodInterceptor |
invoke() |
| 桥接 | Resource
|
getInputStream() |
| 组合 | BeanDefinition |
getPropertyValues()
getConstructorArgumentValues() |
| 装饰器 | BeanPostProcessor |
postProcessBeforeInitialization() |
| 外观 | ApplicationContext |
|
| 享元 | ConcurrentReferenceHashMap |
|
| 代理 | JdkDynamicAopProxy |
InvocationHandler.invoke() |
| 责任链 | FilterChain |
doFilter() |
| 命令 | Runnable |
run() |
| 解释器 | SpelExpressionParser |
parseExpression() |
| 迭代器 | CachedRowIterator |
next()
hasNext() |
| 中介者 | AbstractApplicationEventMulticaster |
multicastEvent() |
| 备忘录 | DataSourceTransactionManager |
doRollback() |
| 观察者 | ApplicationEventMulticaster |
addApplicationListener() |
| 状态 | Connection |
isClosed()
isValid() |
| 策略 | CacheResolver |
resolveCacheNames() |
| 模板方法 | JdbcTemplate |
execute(PreparedStatementCreator) |
| 访问者 | BeanDefinitionVisitor |
visitBeanDefinition() |
📝 下一步
✅ 掌握Spring设计模式识别后,继续学习:
👉 工厂方法模式
参考
-
📖 Johnson, R. et al. (2004). Expert One-on-One J2EE Development Without EJB -
📖 Walls, C. & Breidenbach, R. (2018). Spring in Action -
🌐 Spring Framework GitHub -
🌐 Spring Docs – Core Technologies
-
本文主要观点基于以上参考资料,结合实际开发经验整理而成。转载请注明出处。*
更多技术干货欢迎关注微信公众号科威舟的AI笔记~
【转载须知】:转载请注明原文出处及作者信息
夜雨聆风