参与分配申请书(下附新版要素式电子版,可下载)
参与分配申请书
申请执行人(债权人):
被执行人:
申请事项
依法由申请执行人××对被执行人×××的×××及执行所得价款参与分配。
事实与理由
申请执行人×××与被执行人×××纠纷一案,经×××人民法院审理作出×××民事判决书,判决:×××。申请执行人×××为便于执行,对被执行人×××财产申请了诉讼保全,保全的财产为:×××。现判决书已经生效,且向×××人民法院申请强制执行,案号为:×××。
被执行人×××的财产被×××人民法院强制执行过程中首轮查封/扣押/冻结,且被执行人×××,其财产不能清偿所有债权,故依据《最高人民法院关于适用<中华人民共和国民事诉讼法>的解释》第五百零八条、第五百零九条、第五百一十条等相关法律规定,申请执行人×××依法对被执行人×××的被执行财产及所得价款申请参与分配,请贵院依法分配。
此致
×××人民法院
申请执行人:
年月日
最高人民法院、司法部、中华全国律师协会于2025年5月28日联合印发《关于印发部分案件起诉状答辩状示范文本的通知》(法〔2025〕82号),对第一批11类要素式起诉状答辩状试行示范文本进行修改完善的同时,又针对刑事(自诉)、民事、商事、知识产权、海事、行政、环境资源、国家赔偿、执行等9个领域常见多发诉讼案件研究制定了56类新的示范文本,自2025年7月14日起全面推广使用。
参与分配制度是被执行人作为公民或者其他组织,在执行程序开始后,被执行人的其他已经取得执行依据的债权人发现被执行人的财产不能清偿所有债权的,可以向人民法院申请参与分配的一项制度。
《最高人民法院关于适用<中华人民共和国民事诉讼法>的解释》第五百零六条规定,“被执行人为公民或者其他组织,在执行程序开始后,被执行人的其他已经取得执行依据的债权人发现被执行人的财产不能清偿所有债权的,可以向人民法院申请参与分配。对人民法院查封、扣押、冻结的财产有优先权、担保物权的债权人,可以直接申请参与分配,主张优先受偿权。”
今天,就带您了解参与分配要素式申请书的填写方式及填写实例。

如何填写参与分配
要素式申请书?
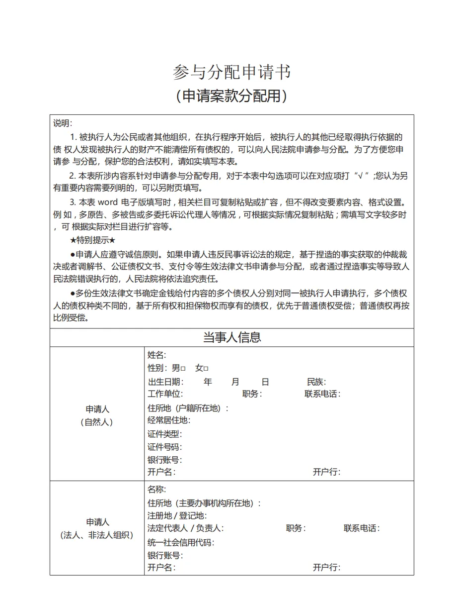
(一)当事人信息部分。该部分应准确写明申请人及其他当事人的身份基本情况。自然人在对应栏填写姓名、性别、出生日期、住所地、证件号码等自然信息;法人和非法人组织注意应根据工商登记信息在对应栏进行填写、勾选。执行案号按照实际案号填写。
(二)申请事项部分。该部分在填写时应根据要素式申请书提示,对参与分配执行案件的案号、被执行人、申请分配的依据及内容、是否具有优先受偿权、申请分配金额等按实际申请内容进行勾选。
(三)申请分配理由部分。该部分填写申请人提出参与分配的具体原因和依据。
(四)证据部分。需罗列申请人申请参与分配的相关证据材料。
(五)落款部分。要素式申请书落款包括申请人、日期两部分,申请人为自然人的由本人签字,是法人或者其他组织的加盖单位公章,日期应填写向法院提交申请书的日期。

参与分配要素式申请书
示范文本填写示范实例






《最高人民法院关于适用《中华人民共和国民事诉讼法》的解释(2022年修正)》第五百零八条参与分配执行中,执行所得价款扣除执行费用,并清偿应当优先受偿的债权后,对于普通债权,原则上按照其占全部申请参与分配债权数额的比例受偿。清偿后的剩余债务,被执行人应当继续清偿。债权人发现被执行人有其他财产的,可以随时请求人民法院执行。
2.《最高人民法院关于适用《中华人民共和国民事诉讼法》的解释(2022年修正)》第五百零九条多个债权人对执行财产申请参与分配的,执行法院应当制作财产分配方案,并送达各债权人和被执行人。债权人或者被执行人对分配方案有异议的,应当自收到分配方案之日起十五日内向执行法院提出书面异议。
3.《最高人民法院关于适用《中华人民共和国民事诉讼法》的解释(2022年修正)》第五百一十条债权人或者被执行人对分配方案提出书面异议的,执行法院应当通知未提出异议的债权人、被执行人。未提出异议的债权人、被执行人自收到通知之日起十五日内未提出反对意见的,执行法院依异议人的意见对分配方案审查修正后进行分配;提出反对意见的,应当通知异议人。异议人可以自收到通知之日起十五日内,以提出反对意见的债权人、被执行人为被告,向执行法院提起诉讼;异议人逾期未提起诉讼的,执行法院按照原分配方案进行分配。诉讼期间进行分配的,执行法院应当提存与争议债权数额相应的款项。

夜雨聆风