揭秘AI Show 杭州国际人工智能与机器人展背后的硬核底气!

当 “人工智能+” 连续三年写入政府工作报告,当机器人产业成为新质生产力的核心赛道,一座城市的产业底蕴、创新活力与战略格局,决定了它能否站上全球AI与机器人产业的C位。


国家战略双重加持,政策红利拉满
杭州是国家首批人工智能创新应用先导区、新一代人工智能创新发展试验区,双重国家级战略定位,为产业发展筑牢政策根基。

顶层设计领跑全国

1.2025年12月,全国首部具身智能机器人领域地方性法规 ——《杭州市促进具身智能机器人产业发展条例》获批施行,从技术创新、基础设施、产业发展、应用赋能、安全管理等几大维度构建全链条制度保障;
2.出台《杭州市人工智能创新高地建设2026年行动方案》,明确2026年AI核心产业营收超5500亿元、年增速20%以上的目标,全力冲刺 “全国AI第一城”;
3.发布《杭州市具身智能机器人 “强链补链” 行动方案(2026—2027年)》,提出2027年具身智能机器人全产业链产值超500亿元,建成100个以上应用场景。




真金白银精准扶持

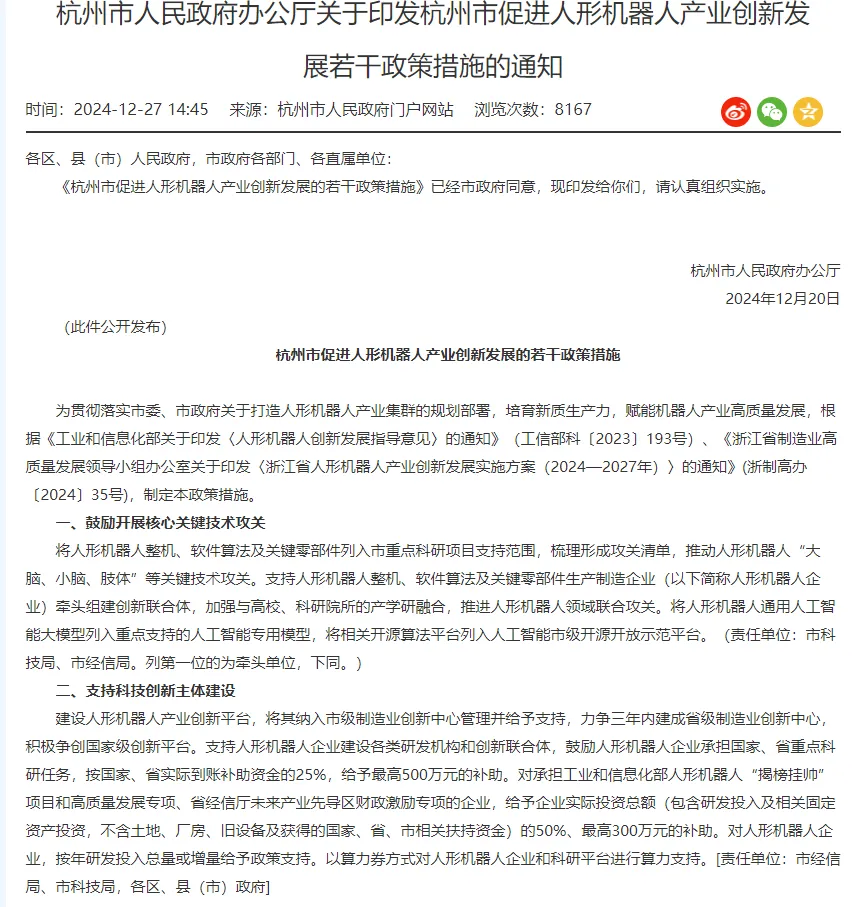
1.落实《杭州市促进人形机器人产业创新发展若干政策措施》,从核心技术攻关、创新主体建设、优质项目引育等个方面给予资金支持,单项目最高补助千万元级;
2.专项安排产业扶持资金,强化企业用地用房、算力、产业基金等要素保障,对落户展会、国家级赛事给予专项补助。


全链产业集群成型,硬核实力撑腰
杭州AI与机器人产业已形成“基础层+技术层+应用层” 全覆盖、“整机+核心部件+算法+场景”全闭环的产业生态,南开大学《中国新一代人工智能科技产业区域竞争力评价指数(2024)》显示,杭州排名全国第三,综合竞争力仅次于北京、上海,位居第一梯队。

企业矩阵群星璀璨

核心企业规模
数据显示,杭州目前已集聚机器人整机及零部件相关企业超过200家,全产业链相关企业突破700家,2025年具身智能机器人及其他智能终端产业集群实现规上工业总产值1068.3亿元,拥有规上企业421家,在全国四足机器人、人形机器人市场的份额分别超过80%和50%,在运动控制等核心领域已形成领先优势。
龙头企业领跑
大模型领域:阿里云 “通义千问”、深度求索 DeepSeek 等全球领先开源大模型,构筑算法 “大脑” 优势;
机器人领域:海康机器人、宇树科技、云深处等,在工业机器人、四足机器人、人形机器人领域技术全球顶尖;
核心部件领域:新剑机电、环动科技、华睿科技等企业,打破国外垄断,实现关键零部件国产化替代,助力破解行业“卡脖子”难题。

产业链条完整闭环

打造杭甬整机引领区。利用杭州在科创、区位、人才等方面的优势,培育壮大整机企业,打造人形机器人整机引领区。支持杭州搭建“公版”通用整机平台,满足不同场景下个性化功能的二次开发,重点发展通用人形机器人、服务人形机器人和特种人形机器人。
从减速器、伺服电机、传感器等核心零部件,到整机研发制造、AI算法开发、场景应用落地,杭州实现全链条自主可控,为展会提供 “展商+展品+技术+场景” 的全维度支撑。

高校科研实力顶尖

依托浙江大学、杭州电子科技大学等高校筑牢人才培育根基,之江实验室、西湖大学等聚焦前沿技术攻坚,在AI芯片、大模型等领域接连突破。城西科创大走廊汇聚超50万创新创业人才,魔搭社区等开源平台集聚海量开发者,科研创新与产业需求深度对接,技术转化能力持续提升。
长三角枢纽,流量与市场双优

区位交通四通八达

杭州地处长三角核心腹地,是华东地区重要交通枢纽:萧山国际机场(中国十大机场)航线覆盖全球;高铁1小时直达上海、苏州、宁波,3小时覆盖长三角主要城市,可快速集聚全国及全球专业观众与展商。

应用场景丰富多元

杭州数字经济与智能制造深度融合,2025年,杭州市数字经济核心产业实现增加值6780亿元,占GDP比重为29.5%,为AI与机器人提供工业制造、医疗康养、城市管理、应急救援、商业服务等海量应用场景。

市场潜力持续释放

长三角是全球机器人产业增长最快的区域之一,工业机器人产量、AI市场规模均居全国首位。杭州作为区域核心城市,依托庞大的制造业基础和数字经济市场,为展会提供万亿级市场空间,助力展商拓展订单、链接资源。
为什么是杭州?答案不言而喻
从国家战略加持到产业集群成型,从顶尖创新资源到长三角枢纽优势,杭州的每一项优势,都精准匹配 AI Show 2026杭州国际人工智能与机器人展的定位与需求 —— 这里是AI与机器人产业的 “创新策源地、技术风向标、产业生态圈”。




9月,AI Show 杭州国际人工智能与机器人展,将以杭州为支点,链接全球AI与机器人产业资源,打造 “前沿技术展示、产业对接合作、创新成果转化、行业生态共建” 的高端平台,诚邀全球行业同仁共赴盛会,“杭聚全球智,AI启新程”!

扫码登记,申请展位参展
|
|
夜雨聆风