再升级!这款免登录协作工具更好用了!!!


文/佚名

子免登录在线协作网站推出以来,便受到大家的广泛欢迎。近30天,访问量已达29885次,访问人数为8106人,尤其受到全国各地老师的喜爱,其中甘肃、广东、湖南、上海、福建、四川、北京、河南、重庆、湖北等地的用户居多。非常感谢大家的使用



前一段时间,一位IP来自上海的老师留言,希望增加批量设置文字格式的功能。

还有老师通过私信建议,希望学生在填写信息时能提前设置数据验证,例如年龄只能填写数字、性别通过下拉菜单选择,以减少学生的打字负担,避免误填。
另外,也有老师希望增加窗口冻结功能,方便学生查看表格内容。

感谢各位老师的支持和反馈,大家的留言和私信都看到了,为了让各位老师更快地体验到这些功能,经过这十多天的测试与不断完善,我们又新增购买了1000秒点(用于功能开发与运行)。昨晚熬夜进行了最终测试,现在正式上线。

第一,数据验证。
可限制输入内容为数字,并设置取值范围(如最小值0,最大值120),同时可自定义错误提示信息。

可设置为下拉列表,选项由老师自定义(如“男,女”,多个选项之间用英文逗号分隔),同样可以设置错误提示信息。

第二,批量设置单元格格式。
例如,按住鼠标左键同时选中A1到A10单元格,可以一次性设置字体、加粗、颜色、对齐方式等。

第三,窗口冻结功能。
这一功能消耗了大量秒点,测试了多天,效果起初不理想。经过反复调试,目前已能稳定冻结首列,效果尚可。但冻结首行仍存在较多Bug,虽花费了数百秒点,仍未成功实现。因此该功能暂时只支持冻结首列,后续有时间会继续尝试完善。

以上就是本次网站的主要更新内容。体验地址的关键词通常与文章发布日期挂钩,例如2026年4月22日发布的文章,关键词即为“260422”。欢迎各位老师分享使用,如果觉得有用,也欢迎点赞支持!
这是一款面向多位教师与学生的在线协同表格网页,支持多人实时协同编辑。每位教师使用独立账号登录后,可以创建和管理表格、设置学生编辑权限、查看汇总数据,还可以上传自定义的学校或班级logo。
学生通过教师分享的链接访问对应表格,在授权区域内进行协同编辑。
-
极致便捷,学生真的不用登录!🔓老师创建好表格后,只需生成一个链接,通过机房管理软件(如极域)一键分发到学生机。学生点击链接,即可直接进入表格开始协作,真正实现“即点即编辑”。告别繁琐的注册流程、验证码倒计时,让课堂的每一分钟都用在高效协作上。
-

-
教师账号注册更轻松,管理更自主教师输入邮箱、设置密码即可完成注册,注册后默认为教师(管理员)身份,无需人工审核,登录更便捷。同时,系统新增了用户名/密码修改、一键删除所有表格、注销账号等实用功能,让教师对个人数据的掌控更加灵活、自主。
-


-
权限精细,保障数据安全有序老师可以精确控制每个学生的编辑范围,既保证了协作的开放性,又维护了核心数据的秩序和安全。
-
数据可视化,让学情一目了然教师端的数据汇总、在线人数等功能,让老师能随时掌握全局,做出更精准的教学决策。
-
专属Logo,打造教学品牌老师可以点击左上角的logo,上传个人或班级Logo,让在线协同工具也成为展示校园文化的一部分。



协同“看得见”,让课堂协作更有趣 ✨
让学生直观感受到“协同”的魔力。在这个表格里,协作不再只是数据的汇总,而是一场实时可见的互动:
-
实时光标:当全班同学同时打开表格,每个人都能看到其他同学的光标在移动,甚至能看到他们正在输入什么字符,仿佛大家围坐在同一张桌子前。
-

-
颜色区分:不同学生的编辑区域会用不同颜色高亮显示,谁在修改哪一块,一目了然,避免冲突与重复。
-
在线状态实时更新:在线人数随编辑人数动态变化,多端适配完善,支持手机、平板、电脑等设备,无论学生用什么设备,都能顺畅参与。
-



老师的“管理后台”:分权分责,秩序井然 👨🏫
系统内置了清晰简洁的用户角色体系,让教师管得轻松,学生用得安心:
-
教师角色——拥有“上帝视角”教师不仅能创建表格、查看所有学生的数据,更配备了丰富的高级管理工具:
-
一键锁定单元格:关键数据区域可设为“仅教师可编辑”,确保核心内容不被误改。
-
OCR一键识图:快速识别图片中的文字,省去手动录入的繁琐。
-
评论管理:可查看、回复或删除学生评论,保持沟通有序。
-
合并单元格等排版操作:灵活调整表格结构,让数据呈现更清晰。
-
重命名、导出操作:表格标题重命名,导出在线表格数据。

-
学生角色——功能受限,协作有序学生无需登录即可使用核心编辑功能,但在权限上做了精细控制,杜绝越权操作:
-
教师加密区域无法编辑,保证核心数据安全。
-
禁止插入/删除行列,避免误操作破坏表格结构。
-
部分可能导致排版错乱的功能被限制,让学生在授权范围内专注协作。



-
02 在线协作表格

不只是数字:支持图片与链接 🖼️
在收集实验报告或作品集时,学生可以直接在表格里上传图片附件,或者插入超链接引用自己的源码仓库,让表格内容不再局限于干巴巴的数字,而是变得生动、丰富、可追溯。
-
图片附件:支持上传图片,双击单元格中的图片即可放大查看、旋转、下载,方便教师批阅和学生展示作品。
-

-
超链接:支持添加外部网站链接(需以
https://开头),学生可以将自己的在线作品集等直接嵌入表格,便于分享与存档,教师可以插入学习网站的链接。 -

-
数据处理能力:支持数据输入、常用公式计算(SUM、AVERAGE等)、单元格格式化(颜色、边框、字体大小)、合并单元格、插入/删除行列、调整列宽/行高等操作,满足日常教学中的数据整理需求。
-
编辑体验全面升级:
-
明确单元格的编辑与输入状态,避免数据错位。
-
优化选区高亮与单元格实际范围的一致性,提升鼠标操作的精准度。
-
优化评论与超链接的输入交互,让文字编辑更流畅。
-
增强“撤销”和“恢复” 功能,操作更放心。
-



课堂互动:评论与批注,让评价有迹可循 💬
在小组互评环节,学生可以选中其他组的成果,直接添加评论或批注。这就像在代码里写“Code Review”一样,非常适合开展项目式学习和生生互评,让课堂互动更加深入、有据可查。
-
身份标签,一目了然评论中增加了身份标识:登录状态下的评论会显示“教师”标签,未登录状态则显示为“学生”标签。无论是教师点评还是学生互评,来源清晰,责任明确。
-

-
权限细化,管理有序
-
教师:拥有一键删除任意评论的权限,便于维护课堂讨论秩序。
-
学生:仅可删除自己发表的评论,尊重每位学生的表达权,同时避免误删他人内容。
-



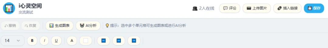
AI加持,让课堂更有科技感 🤖
📸 AI一键识图建表
有时候手里有一张纸质版的课程表或者成绩统计表,不需要手动重建。
操作很简单:拍张照,或者把截图粘贴进去,系统利用OCR识别技术,瞬间就能把图片里的表格还原成可编辑的在线表格!

相比1.0版本中OCR识别内容仅支持横向排列、表格结构识别不准的问题,新版本完成了两大升级:
-
识别更精准:更换高级付费插件,大幅提升OCR识别准确率,无论横表竖表都能轻松应对。
-
体验更友好:优化提示与交互流程,让识图建表的过程更加顺畅、直观。
-

-



数据可视化:让数据开口“说话” 📈
当学生收集了一堆数据后,分析数据是必修课。如何让数据变得直观、易懂、有说服力?这个功能给出了答案。
一键生成图表,化繁为简
选中一片数据区域,点击“生成图表”按钮,就能快速创建三种常用图表:
-
柱状图:对比小组成绩分布,高低立见
-
折线图:展示变化趋势、进步轨迹,一目了然
-
饼图:展示占比分配、投票结果,清晰直观
-

生成的图表可以直接嵌入在表格旁边,支持修改标题。学生能亲眼看到“数据”变成“图表”的神奇过程,这种即时反馈对理解数据分析的概念非常有帮助。
AI分析,让洞察更智能
除了常规图表,系统还借助AI能力进一步赋能数据分析:选择多个带有数据的单元格,点击“AI分析”按钮,即可一键分析表格数据,快速获取数据背后的规律与洞察。





| 编辑:心灵同学
| 点赞越多,更新越快哦!!!




夜雨聆风