文档
办公文件
生活文档
学习资料
当前位置:
首页
>
文档
>三年级上册数学《多位数乘一位数》知识点+重点专项(含答案)_三上数学25秋
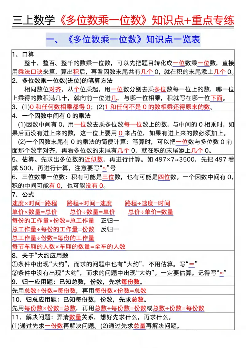
三年级上册数学《多位数乘一位数》知识点+重点专项(含答案)_三上数学25秋
2026-04-09 06:37:02
2026-01-29 00:03:18
文档预览
文档信息
文档格式
pdf
文档大小
11.479 MB
文档页数
10 页
上传时间
2026-01-29 00:03:18
下载文档
本文档来自网络内容,如有侵犯您的权益请联系我们删除,联系邮箱:wyl860211@qq.com。
上一篇
2017年福建省中考英语真题(空白卷)_福建中考1_3.福建中考英语(2017-2025)
下一篇
2021年高考地理试卷(全国乙卷)(解析卷)_地理历年高考真题_新·PDF版2008-2025·高考地理真题_地理(按省份分类)2008-2025_2012-2025·(安徽)地理高考真题
最新文档
第十七套选择性必修第三册Units1~2-学生版_03高考英语_2025年新高考资料_一轮复习_2025年高考英语人教版一轮复习单元练(含解析,含听力原文及音频)
模型47直流电路的动态变化模型(解析版)_04高考物理_新高考复习资料_2024新高考复习资料_二轮复习资料_2024高考物理二轮复习80模型最新模拟题专项训练_教师版(含答案解析)
模型47直流电路的动态变化模型(原卷版)_04高考物理_新高考复习资料_2024新高考复习资料_二轮复习资料_2024高考物理二轮复习80模型最新模拟题专项训练
模型46含电容电路和电动机电路模型(解析版)_04高考物理_新高考复习资料_2024新高考复习资料_二轮复习资料_2024高考物理二轮复习80模型最新模拟题专项训练_教师版(含答案解析)
第十一章计数原理、概率、随机变量及其分布(综合检测)一轮复习讲义2024年高考数学高频考点题型归纳与方法总结(新高考通用)原卷版_02高考数学_新高考复习资料_一轮复习资料
第十一套选择性必修第一册Units1~2_03高考英语_2025年新高考资料_一轮复习_2025年高考英语人教版一轮复习单元练(含解析,含听力原文及音频)
第十一套选择性必修第一册Units1~2-学生版_03高考英语_2025年新高考资料_一轮复习_2025年高考英语人教版一轮复习单元练(含解析,含听力原文及音频)
第十一单元中国特色社会主义新时代—单元测试(含解析)--2024届高考历史统编版必修中外历史纲要上册二轮复习_07高考历史_2025年新高考资料_二轮复习
第六节抛物线教案_02高考数学_新高考复习资料_2022年新高考资料_2022届一轮复习讲练结合_第八章解析几何_第六节抛物线
模型44带电粒子在交变电场中运动模型(解析版)_04高考物理_新高考复习资料_2024新高考复习资料_二轮复习资料_2024高考物理二轮复习80模型最新模拟题专项训练_教师版(含答案解析)
热门文档
模型43电偏转模型(解析版)_04高考物理_新高考复习资料_2024新高考复习资料_二轮复习资料_2024高考物理二轮复习80模型最新模拟题专项训练_教师版(含答案解析)
模型43电偏转模型(原卷版)_04高考物理_新高考复习资料_2024新高考复习资料_二轮复习资料_2024高考物理二轮复习80模型最新模拟题专项训练
模型42电容器模型(解析版)_04高考物理_新高考复习资料_2024新高考复习资料_二轮复习资料_2024高考物理二轮复习80模型最新模拟题专项训练_教师版(含答案解析)
第六章:数列(模块综合调研卷)(A4版-教师版)_02高考数学_2025年新高考资料_一轮复习_备战2025年高考数学一轮复习考点帮_备战2025年高考数学一轮复习考点帮(新高考通用)(完结)
第六章:数列(模块综合调研卷)(A4版-学生版)_02高考数学_2025年新高考资料_一轮复习_备战2025年高考数学一轮复习考点帮_备战2025年高考数学一轮复习考点帮(新高考通用)(完结)
第六章:数列(模块综合调研卷)(A3版-学生版)_02高考数学_2025年新高考资料_一轮复习_备战2025年高考数学一轮复习考点帮_备战2025年高考数学一轮复习考点帮(新高考通用)(完结)
第六章数列(测试)(解析版)_02高考数学_新高考复习资料_2024年新高考资料_一轮复习资料_完2024年高考数学一轮复习讲练测(课件+讲义+练习)(新高考)_第六章数列
第六章数列(测试)(解析版)_02高考数学_2025年新高考资料_一轮复习_2025年高考数学一轮复习讲练测(新教材新高考,含2024高考真题)_第六章数列
第六章数列(测试)(原卷版)_02高考数学_新高考复习资料_2024年新高考资料_一轮复习资料_完2024年高考数学一轮复习讲练测(课件+讲义+练习)(新高考)_第六章数列
第六章数列(测试)(原卷版)_02高考数学_2025年新高考资料_一轮复习_2025年高考数学一轮复习讲练测(新教材新高考,含2024高考真题)_第六章数列
随机文档
第六章平面向量、复数(综合检测)一轮复习讲义2024年高考数学高频考点题型归纳与方法总结(新高考通用)解析版_02高考数学_新高考复习资料_2024年新高考资料_一轮复习资料
第六章平面向量、复数(综合检测)一轮复习讲义2024年高考数学高频考点题型归纳与方法总结(新高考通用)参考答案_02高考数学_新高考复习资料_2024年新高考资料_一轮复习资料
第六章平面向量、复数(综合检测)一轮复习讲义2024年高考数学高频考点题型归纳与方法总结(新高考通用)原卷版_02高考数学_新高考复习资料_2024年新高考资料_一轮复习资料
第六章 培优点9 新情景、新定义下的数列问题_02高考数学_2025年新高考资料_一轮复习_2025高考大一轮复习讲义+课件(完结)_2025高考大一轮复习数学(北师大版)_学生用书Word版文档
第六章 培优点9 新情景、新定义下的数列问题_02高考数学_2025年新高考资料_一轮复习_2025高考大一轮复习讲义+课件(完结)_2025高考大一轮复习数学(人教A版)_第五章~第六章
第六章 §6.6 数列中的综合问题_02高考数学_2025年新高考资料_一轮复习_2025高考大一轮复习讲义+课件(完结)_2025高考大一轮复习数学(苏教版)_学生用书Word版文档_一轮复习83练
第六章 §6.4 数列中的构造问题_02高考数学_2025年新高考资料_一轮复习_2025高考大一轮复习讲义+课件(完结)_2025高考大一轮复习数学(北师大版)_学生用书Word版文档_一轮复习83练
第六套阶段检测(二)必修第二册_03高考英语_2025年新高考资料_一轮复习_2025年高考英语人教版一轮复习单元练(含解析,含听力原文及音频)
第六套阶段检测(二)必修第二册-学生版_03高考英语_2025年新高考资料_一轮复习_2025年高考英语人教版一轮复习单元练(含解析,含听力原文及音频)
第六周 周四淘宝店:红太阳资料库_02高考数学_2025年新高考资料_二轮复习_2025年高考数学大二轮_2025数学二轮专题复习学生用书Word版文档_每日一练_第六周