建筑电气工程施工方案135页(可编辑、可下载)
|
|
|
|
| 加入2026《市政路桥实战参考》会员 |
| 2025《市政路桥实战参考》会员资料 |

目录
1 编制依据
2 工程概况
2.1 工程建设概况一览表
2.2 设计概况
3 施工安排
3.1 项目管理组织
3.2 项目管理目标
3.3 各项资源供应方式
3.4施工工艺流程
3.5 工程施工重点和难点分析及应对措施
3.6 新技术应用要求
4 施工进度计划
5 施工准备与资源配置计划
5.1 施工准备计划
5.2 资源配置计划
6 施工方法及工艺要求
6.1 电气配管敷设
6.1.1 JDG管敷设工艺流程
6.1.2 施工要点及技术要求
6.2 桥架线槽安装
6.2.1工艺流程
6.2.2施工要点及技术要求
6.3 管内穿线
6.3.1工艺流程
6.3.2施工要点及技术要求
6.4 电缆敷设
6.4.1工艺流程
6.4.2施工要点及技术要求
6.4.3 矿物绝缘电缆安装
6.5 低压封闭式母线槽安装
6.5.1工艺流程
6.5.2施工要点及技术要求
6.6 配电箱、柜安装
6.6.1工艺流程
6.6.2施工要点及技术要求
6.7 开关、插座、面板安装
6.7.1工艺流程
6.7.2施工要点及技术要求
6.8 灯具安装
6.8.1工艺流程
6.8.2施工要点及技术要求
6.9 防雷接地系统
6.9.1工艺流程
6.9.2施工方法
6.10 电气系统调试
6.10.1 电气系统调试组织架构
6.10.2 电气系统调试纪律
6.10.3 调试交接班制度
6.10.4 工艺流程
6.10.5 电气照明系统调试
6.10.6 电气动力系统调试
6.11 验收标准
6.11.1.电气配管验收标准
6.11.2桥架安装验收标准
6.11.3管内穿线验收标准
6.11.4电缆敷设验收标准
6.11.5低压封闭母线安装
6.11.6配电箱、柜安装
6.11.7.变压器的安装
6.11.8.开关、插座、风扇安装
6.11.9灯具安装
6.11.10雷接地系统
6.11.11电气系统调试
7 各项管理计划
7.1 绿色施工管理计划
7.1.1资源利用管理目标
7.1.2资源节约及利用计划及保证措施
7.2 进度管理计划
7.2.1进度管理组织机构
7.2.2确定施工进度控制点
7.2.3进度管理措施
7.3 质量管理计划
7.4 安全管理计划
7.4.1、职业健康安全管理分解目标
7.4.2、现场职业健康安全管理组织机构和职责分工
7.4.3、职业健康安全重大危险源
7.4.4、职业健康安全资源配置计划。
7.4.5 施工现场安全生产管理制度
7.4.6 职业健康安全保证措施
7.5 成品保护计划
7.5.1成品保护管理目标
7.5.2 成品和设备保护的组织机构与职责
7.5.3 成品和设备保护的管理制度
7.5.4 成品和设备保护措施
8 应急预案
8.1 应急指挥机构及职责
8.2 重大消防事故危险源辨识
8.3 应急救援程序
8.4 应急处置措施
8.5 应急物资准备
8.6 应急响应、响应结束、演练


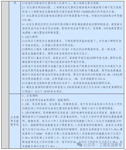
6 施工方法及工艺要求
6.1 电气配管敷设
6.1.1 JDG管敷设工艺流程
管路敷设施工流程见图6.1.1-1。

6.1.2 施工要点及技术要求
1、施工准备
1)施工人员进入现场前必须进行严格的安全、质量、技术的相关教育。
2)熟悉图纸上相关标准、规范,对重点部位、工序绘制BIM模型指导施工,对现场预埋管线路由进行优化,施工过程中劳动力的布置要根据现场实际情况,采取灵活、机动的组织形式,以满足施工需要。
3)按照现行的施工规范、图集和已批准的施工组织设计(方案)对操作人员进行技术交底。
2、线盒预制
1)线管切割:用切割机或者角磨机等冷切割法对线管进行切割。需保证切割前长度测量准确,用力均匀平稳,断口处截面与管轴线垂直,管口搓平,防止穿线时对线缆造成损害。
2)线盒预制:预先将线盒使用胶带将杯梳孔进行缠绕封堵,确保砂浆、混凝土不流入线盒中导致堵塞。线管管径在DN25及以上的使用液压弯管器;管径小于DN25的线管,使用手扳弯管器。根据优化后图纸,对弯头进行预制,其中弯头管路的弯扁度不得大于管外径的10%,弯曲角度不宜小于90º,弯曲处不可有折皱、凹陷和裂缝等现象。
3、盒箱定位
盒、箱竖向定位采用水准仪定位法,即参照土建专业结构标高线及建筑做法表,结合电气图纸设计标高、位置,使用水准仪定位出盒、箱的高度,再结合模板控制线,测出盒、箱在结构柱、现浇墙的埋设深度,用绑筋把线盒、箱固定牢固,确保盒、箱与模板齐平,确保建筑物同一层内相邻线盒间的高度差控制在规范允许的范围以内。
4、线管敷设
1)混凝土结构柱内管路敷设:
(1)柱内敷设的接线盒,先将管与盒连接好,在下面模板支好后将管盒与模板固定牢固,管路沿主筋内侧布置,且与主筋上的箍盘绑扎在一起,管路中间的绑扎间距不大于1m,在管与盒连接处的绑扎距离不大于30mm。
(2)柱内暗配管需要横向穿过现浇混凝土柱子时,对柱子的结构强度是有一定影响的,施工前与土建专业商量,相应地增加补强钢筋面积,以抵消对柱的减损影响。
(3)柱内的管线并行时,注意其管间距不可小于25mm,以免影响土建的施工质量。
2)现浇混凝土结构楼板内管路敷设
原则上先敷设带弯曲的线管,后敷设直管段的线管,避开预留洞口。在模板支好后,根据图纸要求及土建放线进行定位,待土建底筋绑好顶筋未铺时,敷设管、盒,并加以固定。固定时预埋在混凝土内的管子直径不能超过混凝土厚度的1/2;并列敷设的管子间距不得小于25mm;出地面的管子定位准确,排列整齐,长短一致。土建顶筋绑好后,再次检查线管的固定情况,并封堵盒箱口。接线盒的固定采用绑线牢牢的绑扎在四周的钢筋上,以防震动时移位。
3)混凝土梁内管路敷设
(1)现浇混凝土梁内,多根管竖穿梁时,管子应梁应力较小部位的轴线上并列敷设,管与管的间距不应小于25mm。梁内钢管数量较多或管子截面积较大时,及时与土建专业联系,在混凝土梁受压区增设补强钢筋,防止减损梁的有效截面。顶部露出的管口,应用管堵堵塞严密,防止杂物进入管内。
(2)暗配线管需要横向穿过混凝土梁时,在受剪力和受应力较小部位(即梁的净跨度的1/3的中跨区域内)通过,还应在梁的中和轴处通过;当无法确定中和轴准确位置时,管宜在梁中部,且穿梁管应距底筋上侧不小于50mm处。
4)砌体内管路敷设
根据土建标高线确定好盒(箱)的位置及管线路径,然后进行剔凿。剔槽的宽度应不大于管外径加15mm,槽深不小于管外径加15mm,管外侧的保护层厚度出不得小于15mm,管线敷设好后,在槽内用管卡进行固定,然后用不小于M10(水泥:砂:水比重为1:5.09:0.96)的水泥砂浆进行填充,抹面保护。
5)吊顶内管路敷设
本工程吊顶内灯具等须配合精装修定位施工,故主体预埋阶段吊顶内灯具等回路仅预留电源,回路线管待吊顶龙骨安装完成后再进行敷设。
线管敷设在主龙骨的上边,管入盒、箱必须煨灯叉弯。采用内护口,管进盒、箱以内锁紧螺母平为准。直径25mm以上和成排管路单独设支架。固定管路时,可采用配套管卡和螺丝固定,或用拉铆钉固定。管路固定点的间距不得大于1.5m,受力灯头盒用吊杆固定,在管进盒处及弯曲部位两端15~30cm处加固定卡固定。
6)线管、线盒预埋施工完成后,为避免管路内进杂物堵塞管路,对管口、盒口进行封堵。
7)水平敷设线管加接线盒要求见表6.1.1-1,垂直敷设线管加接线盒要求见表6.1.1-2。


6.2 桥架线槽安装
6.2.1工艺流程

6.2.2施工要点及技术要求
1、桥架、线槽概况
1)本工程电缆电缆托盘、电缆槽盒、金属线槽、电缆梯架均采用冷轧钢板制作。变配电室出线、电气竖井内、矿物绝缘电缆选用热镀锌钢制梯型桥架,防火槽式桥架用于消防工程、弱电使用,本工程为了更好的区分各桥架的使用功能,将不同类型的桥架采用不同颜色进行区分。
2)竖井内竖向桥架应与平面图中水平桥架连接。竖井内由竖向桥架至竖井内配电箱的电缆用桥架敷设。电缆桥架直线长度大于30米时,设置伸缩节。跨越建筑物变形缝时,设置补偿装置。
3)所有桥架、线槽尺寸在工地现场量准,报给制造厂进行生产、切割加工后运送到现场安装。
本工程桥架安装量较大,各个单体的配电均从该单体电房内引出桥架至末端,其他单体从电缆沟引入,户内穿管进入电箱。应急电缆、配电、照明电缆应分别单独敷设不得敷设于同一桥架内,矿物绝缘电缆敷设在梯架上,防火电缆敷设在防火桥架上,其余地方采用钢制桥架及线槽。安装前充分发挥我单位BIM技术优势进行深化设计,联合其他专业绘制综合管线图指导施工,使桥架合理布置,达到节省空间和排布美观的目的。
2、电缆桥架施工方法及技术措施如表。




3、电缆桥架桥架与管的连接
1)桥架与少量管连接时,采用液压开孔机(如表6.2.2-3)开孔,管与桥架的连接方式同管与配电箱的连接,并可靠连接,确保接地可靠。

2)桥架与多路电管集中连接方式
当桥架与多路管集中连接时需要加接中间拉线盒,管与盒的连接方法同管与配电箱的连接,管与桥架连接用专用螺纹接头,并做接地跨接。

6.3.2施工要点及技术要求
1、管内穿线施工概述
电气施工范围内动力配电系统、照明系统、疏散指示等系统的进出线回路均需进行管内穿线施工操作。
2、管内穿线方法
管内穿线方法见表6.3.2-1。


6.4 电缆敷设
6.4.1工艺流程
桥架安装完毕,保持良好接地状况,同时在机房设备和各类配电箱就位后,将电缆盘运送到需要作业的楼层,电缆盘固定良好后开始施工,采用“逐层分段,以配电室为中心,向各类配电箱展开”的原则进行敷设,电缆施工流程如图6.4.1-1所示。

6.4.2施工要点及技术要求
1、电缆排产及进场验收
1)技术准备:认真研究电气施工图,掌握电缆的分布情况,对每根电缆进行编号,并标明电缆的起始位置、回路号、规格型号等。在电缆密集的地方,绘制电缆的剖面分布图,显示电缆在桥架中的位置;结合电缆剖面分布图,选择最佳的电缆敷设顺序,减少电缆交叉的情况。
2)材料:对图纸电缆的工程量提取,编制材料进场计划,电缆排产过程中与厂家保持沟通,根据现场实际敷设情况,减少电缆中间接头,对电缆合理配盘。
3)人员、机具准备:敷设电缆需要大量的人员,电缆敷设前,根据电缆的数量及电缆敷设进度安排,提前做好人员的准备工作,保证敷设电缆时人员满足施工要求,同时对进场人员进行安全技术培训。施工电缆前将敷设电缆所需用的机具,如电缆放线架、卷扬机、电缆滑轮、通讯工具等准备齐全。
4)现场准备:检查桥架安装是否完成及其支架的承重情况,并清理桥架内的杂物。清理电缆敷设沿途的障碍,为放电缆创造良好的外部条件。
5)对电缆型号、规格、长度进行验收,检查外表面绝缘层是否有破坏等。
2、电缆敷设要求
敷设电缆顺序以及数量的确定
首先敷设前应按设计和实际路径计算每根电缆的长度,然后根据电缆回路的作用和走向,确定电缆的敷设顺序,编制电缆敷设顺序表。电缆敷设完毕即进行绝缘测试。
应留有适当的空间以保证电缆间最小的间距,弯曲半径,固定件及终端盒的安装,发生故障时所有电缆应能移动和互换。
电缆在电缆沟及桥架内波形敷设,最少预留长度见表6.4.2-1。

3、电缆敷设前应进行绝缘检测或直流耐压试验
1)低压电缆,用1000V摇表测量线间及对地的绝缘电阻值不应低于10MΩ。
2)控制电缆用500V摇表测量,其电阻不小于0.5 MΩ。
4、电缆敷设技术要求
本工程电缆数量多,施工区域平面范围广,电缆施工主要选择人力敷设和机械敷设相结合的方式进行。其通用技术要求见表6.4.2-2。

5、交联聚乙烯绝缘、聚烯烃护套无卤低烟B1级阻燃电缆等电缆敷设施工方法及技术措施见表6.4.2-3。
1)电缆施工主要选择人力敷设和机械敷设相结合的方式进行,主要机械设备为:5T慢速卷扬机、电缆滑轮机组和电缆放线架等,如图6.4.2-1所示。

2)电缆敷设过程
在卷扬机就位后,各层配电室设置专人看管,对讲机保持畅通,较长电缆线路,每层设置2人在电缆井处,待电缆就位后进行固定。电缆具体敷设过程见表6.4.2-3。

3)电缆头制作
交联聚乙烯绝缘、聚烯烃护套无卤低烟B1级阻燃电缆等电缆头制作采用热缩套管进行末端处理,电缆头通过压接铜线鼻子方式实现与开关柜和配电箱的接驳。
(1)热缩式电缆头制作程序如下图

(3)电缆绑扎与挂标识牌
电缆敷设完毕以后,进行电缆绑扎及挂标识牌工序,主要要求见表6.4.2-5。

。。。。。。
内容过多,共130页,以下略
| 加入2026《工程实战参考》会员 |
|
|
目录二:按分类汇编
|
2026年《工程实战参考》会员资料 03. 考证系列 |
|
| 持续更新中,点击题目阅读 | |
|
|
|
|
|
|
|
|
|
|
|
|
|
2026年《工程实战参考》会员资料 04. 安全标准化 |
|
| 持续更新中,点击题目阅读 | |
|
|
|
|
|
|
|
|
|
|
|
|
|
|
|
|
|
|
|
|
|
|
2026年《工程实战参考》会员资料 06. 质量标准化 |
|
| 持续更新中,点击题目阅读 | |
|
|
|
|
|
|
|
|
|
|
2026年《工程实战参考》会员资料 07. 工程创优 |
|
| 持续更新中,点击题目阅读 | |
|
|
|
|
|
|
|
|
|
|
2026年《工程实战参考》会员资料 08. 质量通病防治 |
|
| 持续更新中,点击题目阅读 | |
|
|
|
|
|
|
|
|
|
|
|
|
|
|
|
|
|
|
|
|
|
|
|
|
|
|
|
|
|
|
|
|
|
|
|
|
|
2026年《工程实战参考》会员资料 09. 技术策划、科技 |
|
| 持续更新中,点击题目阅读 | |
|
|
|
|
|
|
|
|
|
|
|
|
|
|
|
|
|
|
|
|
|
|
|
|
|
|
|
|
|
|
|
|
|
|
|
|
|
2026年《工程实战参考》会员资料 10. 地基基础深基坑人防 |
|
| 持续更新中,点击题目阅读 | |
|
|
|
|
|
|
|
|
|
|
|
|
|
|
|
|
|
|
|
|
|
|
2026年《工程实战参考》会员资料 11. 钢筋工程 |
|
| 持续更新中,点击题目阅读 | |
|
|
|
|
|
|
|
|
|
|
|
|
|
|
|
|
2026年《工程实战参考》会员资料 12. 模板工程高支模 |
|
| 持续更新中,点击题目阅读 | |
|
|
|
|
|
|
|
|
|
|
|
|
|
|
|
|
|
|
|
|
|
|
|
|
|
|
|
|
|
|
|
|
|
|
|
|
|
2026年《工程实战参考》会员资料 13. 混凝土工程 |
|
| 持续更新中,点击题目阅读 | |
|
|
|
|
|
|
|
|
|
|
2026年《工程实战参考》会员资料 14. 砌体工程 |
|
| 持续更新中,点击题目阅读 | |
|
|
|
|
|
|
|
2026年《工程实战参考》会员资料 15. 装配式建筑 |
|
| 持续更新中,点击题目阅读 | |
|
|
|
|
|
|
|
2026年《工程实战参考》会员资料 16. 装饰保温门窗幕墙 |
|
| 持续更新中,点击题目阅读 | |
|
|
|
|
|
|
|
|
|
|
|
|
|
|
|
|
|
|
|
|
|
|
|
|
|
|
|
|
|
|
|
2026年《工程实战参考》会员资料 17. 机电消防工程 |
|
| 持续更新中,点击题目阅读 | |
|
|
|
|
|
|
|
|
|
|
|
|
|
|
|
|
|
|
|
2026年《工程实战参考》会员资料 18. 防水工程 |
|
| 持续更新中,点击题目阅读 | |
|
|
|
|
|
|
|
|
|
|
2026年《工程实战参考》会员资料 19. 钢结构工程 |
|
| 持续更新中,点击题目阅读 | |
|
|
|
|
|
|
|
|
|
|
|
|
|
|
|
|
|
|
|
|
|
|
|
|
|
2026年《工程实战参考》会员资料 20. 脚手架 |
|
| 持续更新中,点击题目阅读 | |
|
|
|
|
|
|
|
|
|
|
|
|
|
|
|
|
|
|
|
|
|
|
|
|
|
|
|
|
|
|
|
2026年《工程实战参考》会员资料 21. 吊篮、爬架、卸料平台 |
|
| 持续更新中,点击题目阅读 | |
|
|
|
|
|
|
|
|
|
|
|
|
|
2026年《工程实战参考》会员资料 22. 塔吊、施工升降机 |
|
| 持续更新中,点击题目阅读 | |
|
|
|
|
|
|
|
|
|
|
|
|
|
|
|
|
2026年《工程实战参考》会员资料 23. 临建设施、平面布置 |
|
| 持续更新中,点击题目阅读 | |
|
|
|
|
|
|
|
|
|
|
|
|
|
2026年《工程实战参考》会员资料 24. 临时用电 |
|
| 持续更新中,点击题目阅读 | |
|
|
|
|
|
|
|
|
|
|
|
|
|
|
|
|
2026年《工程实战参考》会员资料 25. 高处作业 |
|
| 持续更新中,点击题目阅读 | |
|
|
|
|
|
|
|
|
|
|
|
|
|
2026年《工程实战参考》会员资料 26. 管理 |
|
| 持续更新中,点击题目阅读 | |
|
|
|
|
|
|
|
2026年《工程实战参考》会员资料 27. EPC |
|
| 持续更新中,点击题目阅读 | |
|
|
|
|
|
|
|
2026年《工程实战参考》会员资料 28. 检查、竣工交付 |
|
| 持续更新中,点击题目阅读 | |
|
|
|
|
|
|
|
|
|
|
2026年《工程实战参考》会员资料 29. QC成果、工法 |
|
| 持续更新中,点击题目阅读 | |
|
|
|
|
|
|
|
|
|
|
|
|
|
|
|
|
2026年《工程实战参考》会员资料 30. 成本造价商务 |
|
| 持续更新中,点击题目阅读 | |
|
|
|
|
|
|
|
2026年《工程实战参考》会员资料 31. 工期进度 |
|
| 持续更新中,点击题目阅读 | |
|
|
|
|
|
|
|
2026年《工程实战参考》会员资料 32. 资料、检测、图纸、测量 |
|
| 持续更新中,点击题目阅读 | |
|
|
|
|
|
|
|
|
|
|
|
|
|
|
|
|
2026年《工程实战参考》会员资料 33. 工程监理 |
|
| 持续更新中,点击题目阅读 | |
|
|
|
|
|
|
260407. 建筑电气工程施工方案135页
资料下载方式
点下面关注微信公众号:
260407
3天内下载,手慢无

夜雨聆风
