乐于分享
好东西不私藏

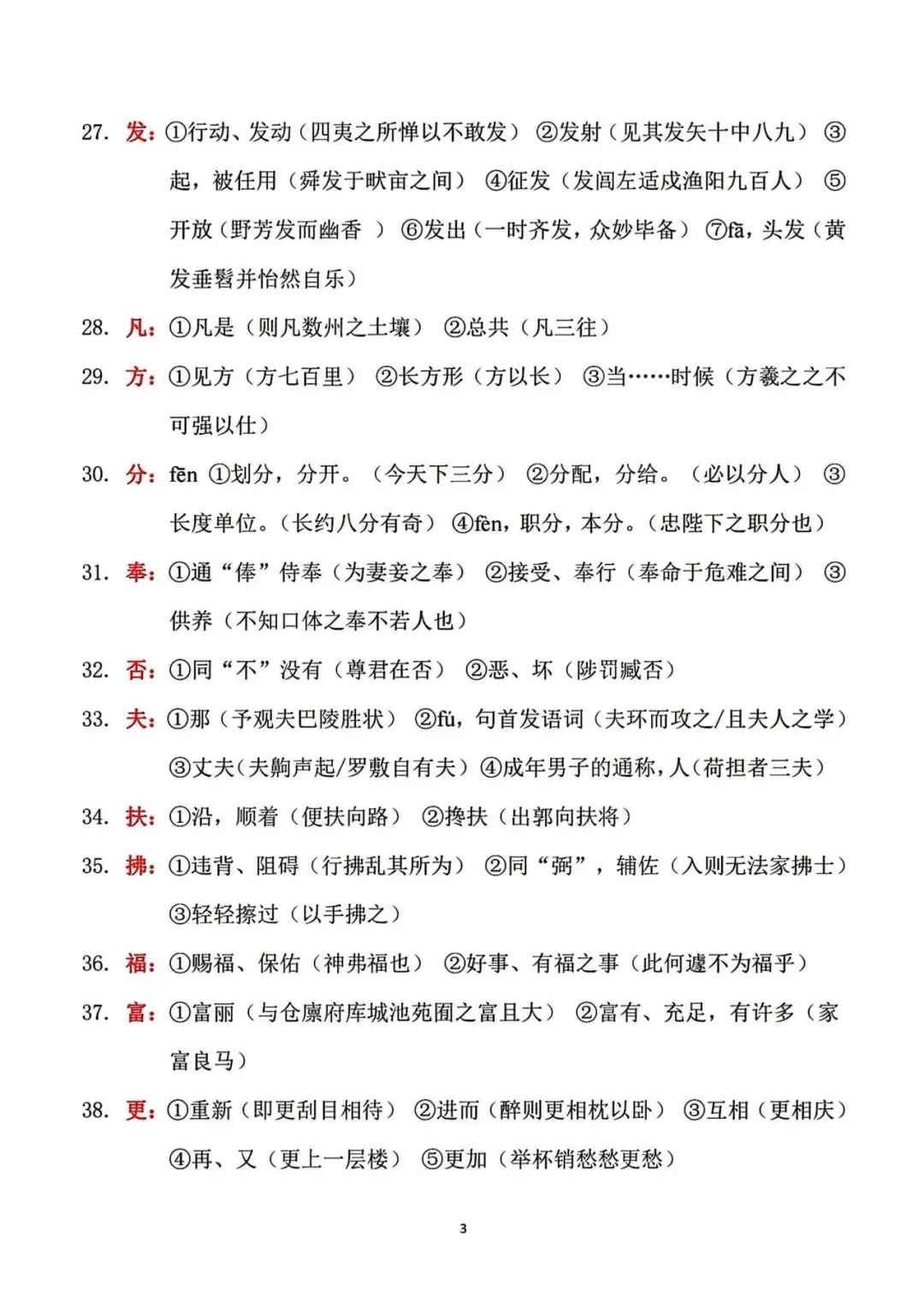
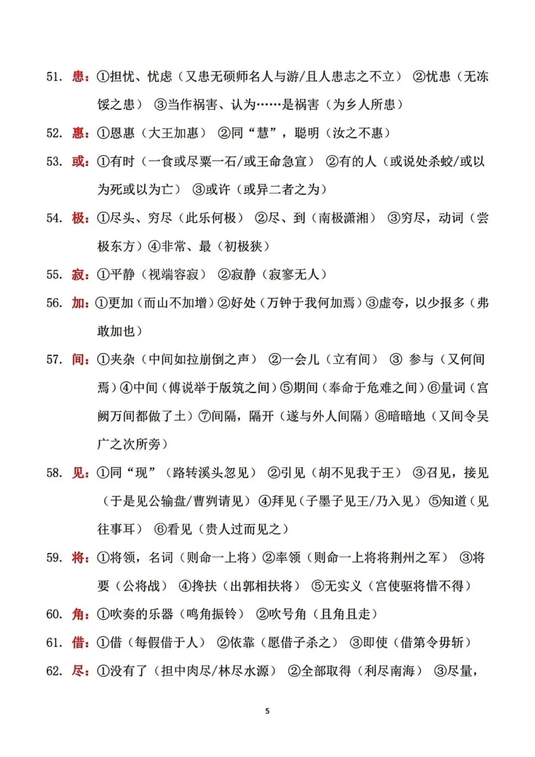
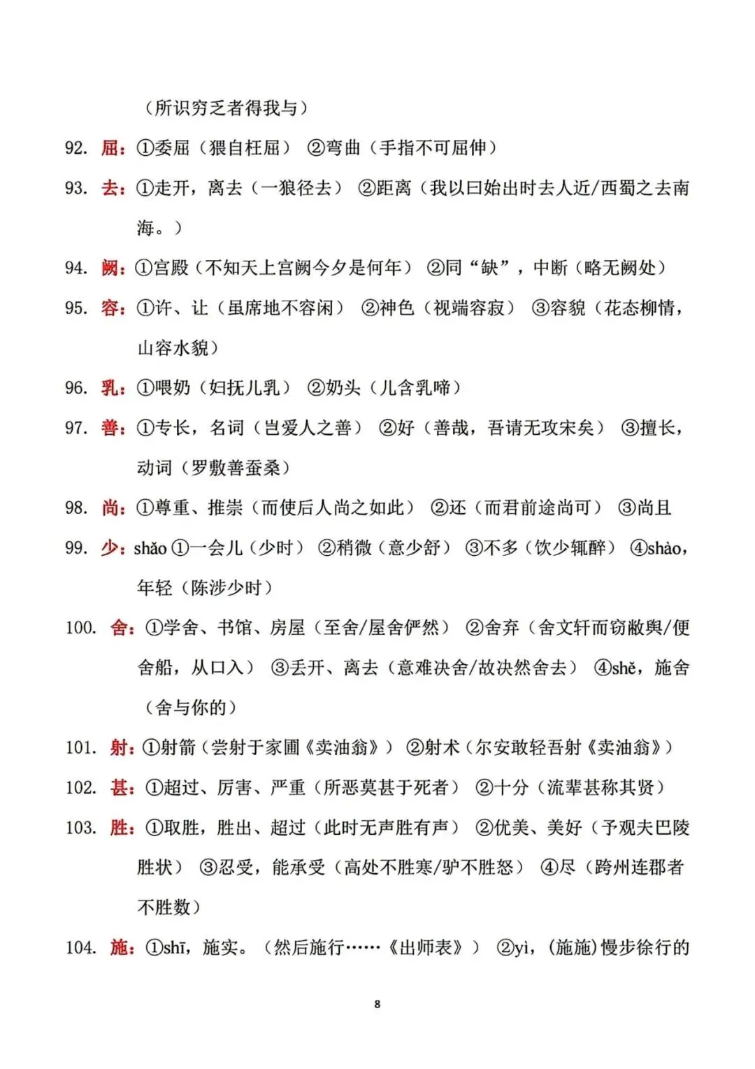
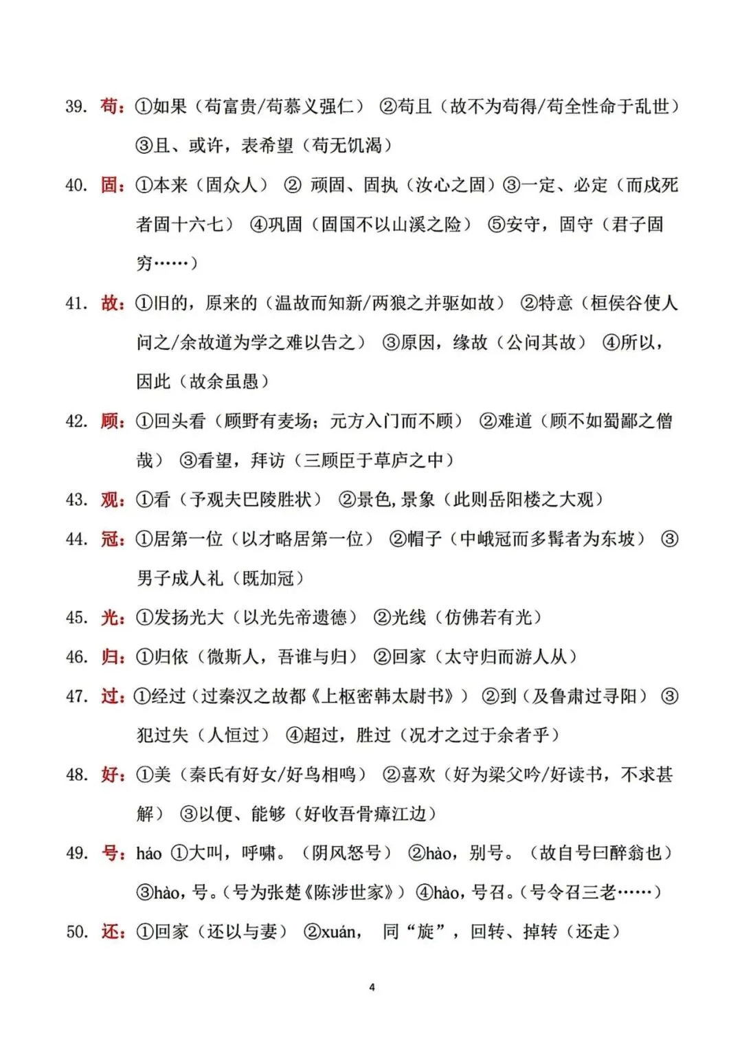
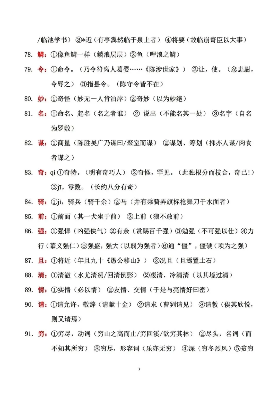
初中语文必背文言文实词解释/电子版可打印

初中语文必背文言文实词解释/电子版可打印

温馨提示:文末完整电子版领取方式
  领取方式领取完整电子版:
①:点一点右下角的“👍”和“❤️”
②:关注上方公众号“时光学堂丨幼小初”
在公众号对话框中回复:七年级
点击《时光学堂丨幼小初资料》关注我们
免责声明:本公众号所有资源分享仅供学习交流使用,公益分享,内容及图片均来自网络,如涉及侵权,请联系管理员删除。
今天因为你的点赞,让我元气满满!