2026年AI新风口:人人都能拥有的常驻AI助手,正在重构工作与生活
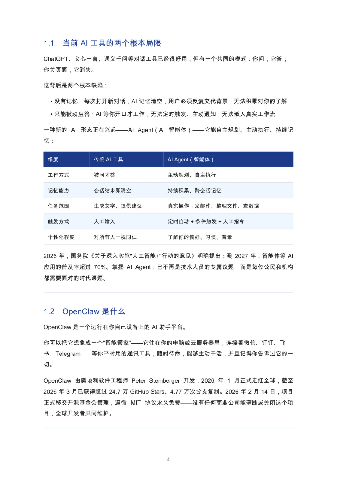
当下,ChatGPT、文心一言等AI工具虽好用,却存在无记忆、被动应答两大硬伤——关了页面就清零,不问不干活,始终停留在“聊天工具”层面。而一款名为OpenClaw的开源AI智能体平台,正打破这一局限,成为普通人也能轻松拥有的7×24小时AI常驻助手。
一、不是聊天AI,是能替你干活的智能管家
OpenClaw最核心的突破,是跳出了“对话框束缚”。它以Gateway网关为大脑,运行在你的设备或云服务器上,能直接读写本地文件、操作软件、对接微信/钉钉/飞书等常用工具,真正做到主动执行、持久记忆。
它自带SOUL.md和MEMORY.md两大记忆文件,会记住你的偏好、习惯与任务,越用越懂你;还有超16000个社区技能的ClawHub市场,无需编程,安装技能就能解锁新能力,像给AI培训新本领。更重要的是,它遵循MIT协议永久免费开源,数据存储在本地,隐私完全自主。
二、覆盖全场景,解放每个人的重复劳动
OpenClaw不挑人群,精准击中职场、创作、创业、生活等各类痛点:
职场人靠它自动分类邮件、生成会议纪要、汇总周报,告别繁琐案头工作;自媒体人用它搭建7人AI内容流水线,夜间自动完成选题、撰稿、发布,一人撑起团队工作量;中小企业主借助它统一多渠道客服、监控竞品价格,大幅降低人力成本;学生和家庭用户则能拥有专属学习辅导、生活规划助手。
它的价值从不是“更聪明”,而是永不疲惫的坚持——定时推送简报、实时监控价格、自动跟进任务,把人从低价值重复工作中解放,专注思考与创造。
三、政策加持+安全规范,普通人可放心用
国家已明确AI智能体战略,到2027年智能体普及率将超70%。深圳龙岗更推出“AI龙虾十条”政策,从部署补贴、算力支持到融资帮扶,全方位推动OpenClaw落地。
同时,工信部针对不当配置发布安全预警,只要遵循最小权限、白名单管控、高风险操作二次确认等规范,就能规避数据泄露、提示注入等风险。个人和机构均可在合规框架内,安全享受AI效率红利。
从点击操作到自然语言指挥,AI正从“工具”变成“伙伴”。OpenClaw的出现,让AI能力不再属于技术人员与大企业,而是真正普惠每一个人。会说话,就能拥有专属AI助手,这就是AI时代给普通人的最好礼物。




















夜雨聆风