当前位置:首页>文档>原电池(第一课时)-教学设计_高化_2025春-人教版高中化学_03新版高中化学选择性必修1_02教案_教案2_4.1原电池教案(3课时)

原电池(第一课时)-教学设计_高化_2025春-人教版高中化学_03新版高中化学选择性必修1_02教案_教案2_4.1原电池教案(3课时)

  • 2026-04-02 04:28:14 2026-04-02 04:28:14

文档预览

原电池(第一课时)-教学设计_高化_2025春-人教版高中化学_03新版高中化学选择性必修1_02教案_教案2_4.1原电池教案(3课时)
原电池(第一课时)-教学设计_高化_2025春-人教版高中化学_03新版高中化学选择性必修1_02教案_教案2_4.1原电池教案(3课时)

文档信息

文档格式
docx
文档大小
0.027 MB
文档页数
1 页
上传时间
2026-04-02 04:28:14

文档内容

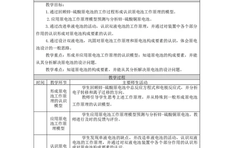
课程基本信息 课题 原电池(第一课时) 书名:普通高中教科书 化学 选择性必修1 化学反应原 理 教科书 出版社:人民教育出版社 出版日期:2020年6 月 教学目标 教学目标: 1.通过回顾锌-硫酸原电池的工作过程形成认识原电池工作原理的模型。 2.应用原电池工作原理模型预测与分析锌-硫酸铜原电池。 3.通过改进单液电池的活动,认识双液电池的工作原理,并通过对装置中各个部分 作用的认识形成对原电池构成要素的认识。 4.通过设计双液电池,巩固对原电池工作原理和原电池构成要素的认识,体会原电 池设计的一般思路。 教学重点:形成并应用原电池工作原理的认识模型;知道原电池的构成要素,并能 从其分析解决原电池的设计问题。 教学难点:知道原电池的构成要素,并能从其分析解决原电池的设计问题。 教学过程 时间 教学环节 主要师生活动 学生回顾锌-硫酸原电池中总反应方程式和电极反应式,并分析 形成原电 电子转移和离子迁移的方向。 池工作原 教师引导学生思考上述工作原理,并从特殊到一般形成原电池 理的认识 工作原理的认识模型。 模型 学生应用原电池工作原理模型预测与分析锌-硫酸铜原电池。教 应用原电 师进行及时的反馈与评价。 池工作原 理模型 学生发现单液电池的缺点,并改造单液电池的活动,认识双液 电池的工作原理,并通过对双液电池装置中各个部分作用的认识形 认识原电 成对原电池构成要素的认识。 池的构成 教师引导学生思考,并将学生的思考进行整理,帮助学生认识原 要素 点的构成要素。 学生应用对原电池工作原理和原电池构成要素的认识,设计双 液电池(Fe3+与I-发生的氧化还原反应)。并通过活动,体会原电池 设计的一般思路。 设计双液 教师引导学生评价同学们不同的设计方案,引导学生思考设计原 电池 电池的一般思路。 1