27李良 高等书信《辅导讲义》pdf
今日推荐:27李良《辅导讲义》pdf
链接:https://pan.quark.cn/s/e0e06311532d
27李良《辅导讲义》pdf 🎉 考虫数学扛把子!
亲们!!今天必须给你们安利考虫数学的宝藏老师——李良老师的《辅导讲义》PDF版!!😭🔥 不管你是高数线代概率一团浆糊的宝宝,还是想系统搭建数学框架的选手,这本讲义都能捞你!!李良老师讲课逻辑清晰、板书工整,搭配这本辅导讲义,数学体系直接焊死!!💯
宝宝们!!李良老师的讲义最绝的就是切片式讲解+题型全覆盖!!高数、线代、概率三门全齐,每章按切片划分,从基础概念到解题套路,循序渐进。比如极限部分,直接给你总结“6+1”种趋近方式;概率部分,贝叶斯公式、大数定律讲得明明白白。而且配套课后习题带详细答案,学一章练一章,专治“听课懂做题懵”!!关键是无水印PDF超清晰,直接打印或导入平板都行,搭配李良老师基础班视频课一起用,效果翻倍!!🥳
所以27考研的宝宝们!!数学最怕体系乱,跟着李良老师把《辅导讲义》吃透,基础打得嗷嗷牢!!💪 每天一章,先看知识点再刷课后题,错题红笔标原因,周末集中复盘,三轮下来数学稳稳120+!!🐮🍺 直接打印开干,数学高分在招手!!💥🥳
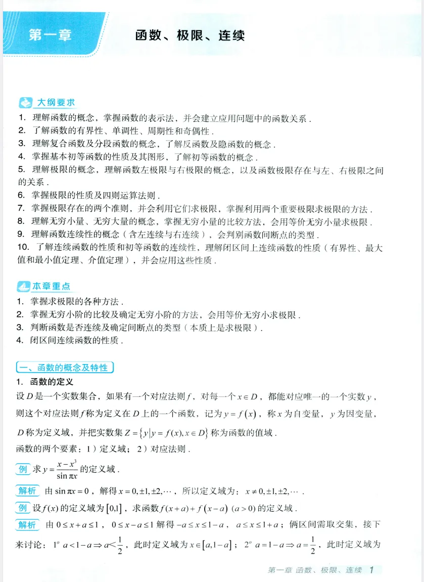
部分内容展示


✴️如果可以的话,支持一下up主吧

!!!
低价考研书👉27考研书籍小店
在线云打印👉5分钱打印,首单免费

夜雨聆风