软件系统日常运维指南(Word原件)
1. 概述
1.1、 目的
1.2、 适用范围
1.3、 内容
1.4、 参考文档
2. 项目软件系统运维流程
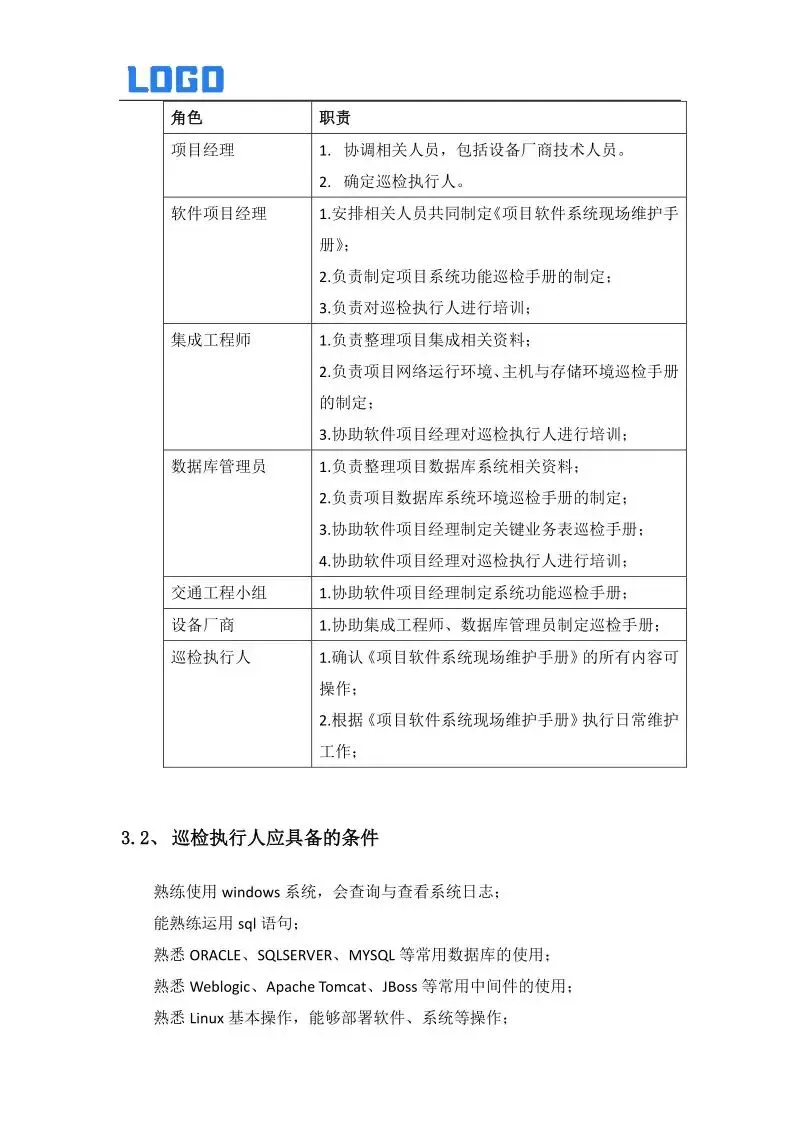
3. 主要角色和职责
3.1、 角色及职责
3.2、 巡检执行人应具备的条件
4. 项目资料要求
4.1、 网络环境
4.2、 主机及存储
4.3、 数据库系统环境
4.4、 应用软件环境
4.5、 支撑软件
4.6、 界面功能
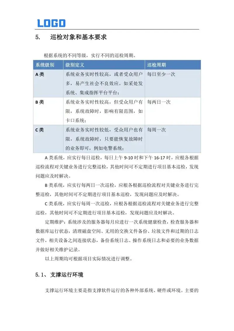
5. 巡检对象和基本要求
5.1、 支撑运行环境
5.1.1、 网络环境
5.1.2、 主机与存储环境
5.1.3、 数据库系统环境
5.1.4、 备份系统
5.2、 系统功能
5.2.1、 地图功能
5.2.2、 业务功能
5.2.3、 业务数据
5.2.4、 对外接口
5.2.5、 视频检查
6. 系统与数据备份
7. 系统故障处置基本要求
7.1、 故障发现
7.2、 故障信息收集
7.3、 故障定位
7.4、 系统恢复
7.5、 记录和报告
7.6、 服务时间
8. 团队组织
8.1、 组织结构和分工
8.1.1、 项目经理
8.1.2、 服务台人员
8.1.3、 一、二线支持人员
8.1.4、 三线支持人员
8.2、 值班管理
8.2.1、 主要内容
8.2.2、 人员管理
8.2.3、 7*24小时值班
8.2.4、 执行原则
9. 运维流程
9.1、 巡检流程
9.2、 故障处置流程
10. 附录
10.1、 巡检记录表单集
10.1.1、 支撑环境检查表
10.1.2、 业务功能巡检表
10.2、 报修跟踪记录表
10.3、 巡检排班表
10.4、 值班记录表














































夜雨聆风