电子产品视觉听觉友好研究报告(2025版)-25页(附下载)
提示点击上方蓝字订阅↑为职业成长加满油~
【报告内容较多,仅展示部分】文末附干货下载方式
这份报告聚焦电子产品视听友好研究,点明未成年人近视、中老年人眼疾、听力受损低龄化已成民生痛点,视听友好既是民生刚需,也是消费电子产业健康化升级的新赛道与增长点。报告系统剖析了视听健康核心问题,梳理国内外标准体系与产业现状,指出行业协同不足、医工融合薄弱、标准宣传混乱等痛点,并搭建标准框架与推进路线,助力产业向高端化、健康化转型。
1.电子产品对视觉健康的核心危害有哪些?
主要是视觉疲劳和蓝光生物危害,长期使用电子屏会让眼部肌肉持续紧张,多数人每天用屏六到九小时就会出现明显视疲劳。儿童群体受影响更显著,每周用屏超四小时,近视概率会比普通孩子高出八到十倍。LED屏幕的有害蓝光集中在450到470纳米波段,不仅损伤视网膜,还会干扰褪黑素分泌,打乱正常生理节律,影响睡眠与眼部自我修复。
2.当前视听友好产业面临的最突出问题是什么?
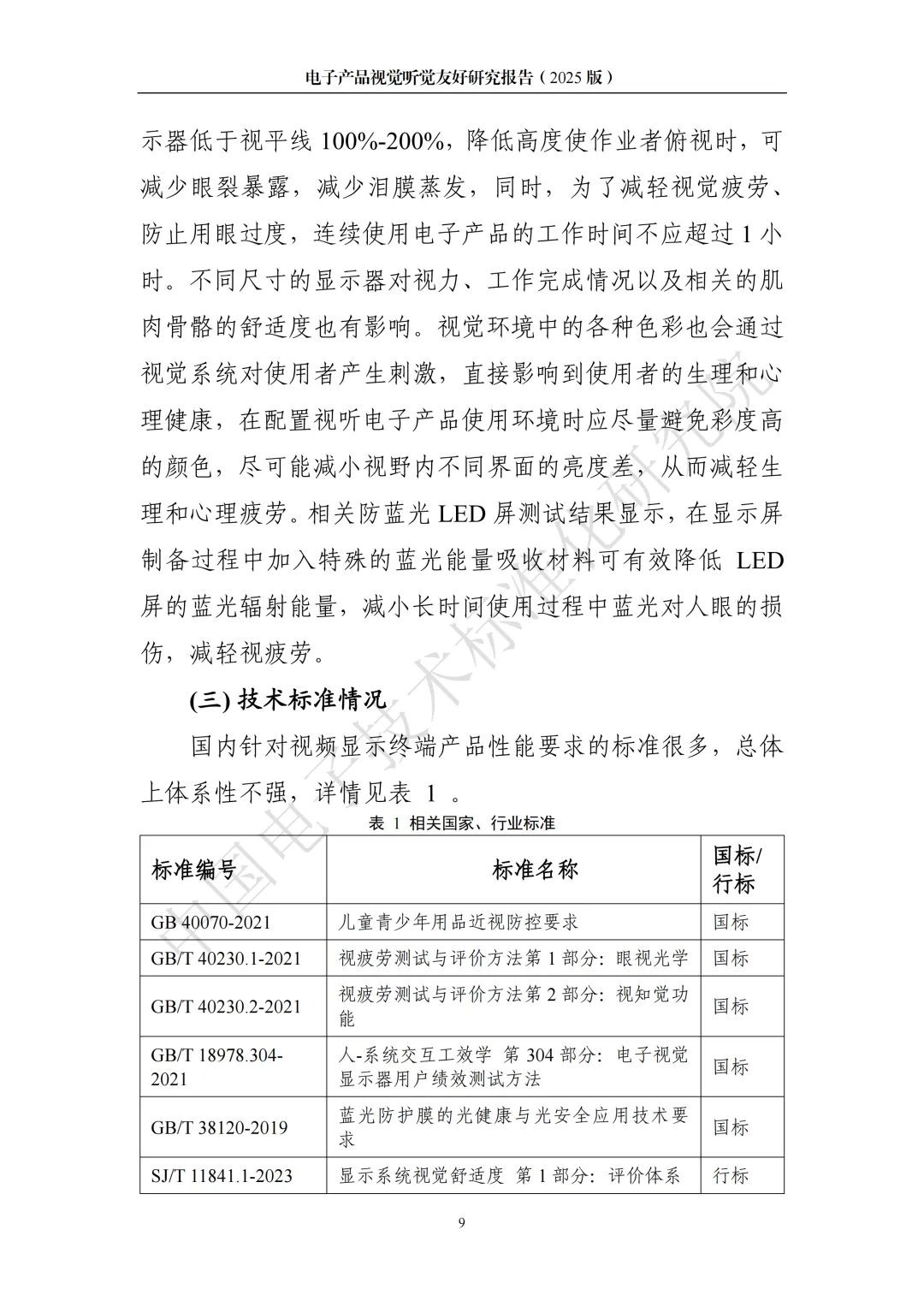
行业整体呈现分散状态,不同领域企业各自为战,资源难以整合,跨界协同的深度和广度都不够。医工融合存在明显短板,眼科、耳鼻喉科的临床研究成果,很难快速转化成电子产品的健康功能,技术与医疗需求脱节。市场上护眼、护耳宣传五花八门,评价标准不统一,消费者面对各类健康标签,根本无法有效辨别产品的真实效果。
3.国内外耳机听力保护的核心标准和安全限值是怎样的?
国际上,欧洲以EN 50332标准强制限定耳机最大声压级,WHO和ITU联合给出建议,成人每周接触80分贝声音不超四十小时,儿童则控制在75分贝以内。国内发布了耳机最大声压级测量标准,等同采用ISO 1999制定为GB/T 14336-2017。从安全阈值看,85分贝是长期听力安全的临界线,超过这个时长或音量就有损伤风险,120分贝的高强度声音则可能造成即时性听力损伤。




















获取报告原文及海量企业数字化转型、大模型应用、新能源行业、碳中和、5G、元宇宙、区块链、智慧城市、短视频、微短剧等热门行业资料,专家PPT……等更多报告及行业方案、行业案例,请至星球:极光智库
【极光智库 | 你的职业成长加速器】 ——专注实战的行业知识共享社区
◆ 为什么选择我们?3大核心价值 ◆
✅ 省时:每日人工精选50+高质量报告
✅ 省钱:1个星球=10个垂直领域资源库(年省3000+订阅费)
✅ 省心:结构化知识库+行业术语词典
📌 深度覆盖15+前沿领域:
AI大模型应用 | 企业数字化转型 | 新能源产业链 | 碳中和落地路径
5G+物联网 | 元宇宙商业场景 | 区块链技术 | 智慧城市解决方案
短视频运营指南 | 微短剧行业洞察 | 营销增长方法论…
🔍 会员专享资源库:
▷ 5000+份行业白皮书/案例集(含未公开内部资料)
▷ 300+套行业方案(商业计划书/可行性报告等)
📈 加入我们你将获得:
1. 建立系统的行业认知框架
2. 获取决策支持的底层数据
3. 掌握先人一步的行业动向
▌常见问题解答
Q:适合哪些人加入?
→ 需要行业数据的市场人员 | 寻求转型机会的职场人 | 商业分析从业者 | 创新创业者
Q:资料如何获取?
→ 知识星球App端、网页端均已开放下载功能
让专业情报成为你的职场杠杆 与行业先行者共同进化 ↓↓↓
在星主的不断努力下,每周都会登上活跃星球榜前十,实际上作为一个资料分享的知识星球,意味着星主每天都是顶格在发很多的资料,加入本星球相当于加入10个专业星球!星球各行业资料分类标签见下图


资料领取方式:
本文获取方式:将文章分享至🧑🤝🧑圈,后台回复“264”,自动下载获取。

夜雨聆风