砌体结构施工方案word80页(会员资料)
|
|
|
|
| 加入2026《市政路桥实战参考》会员 |
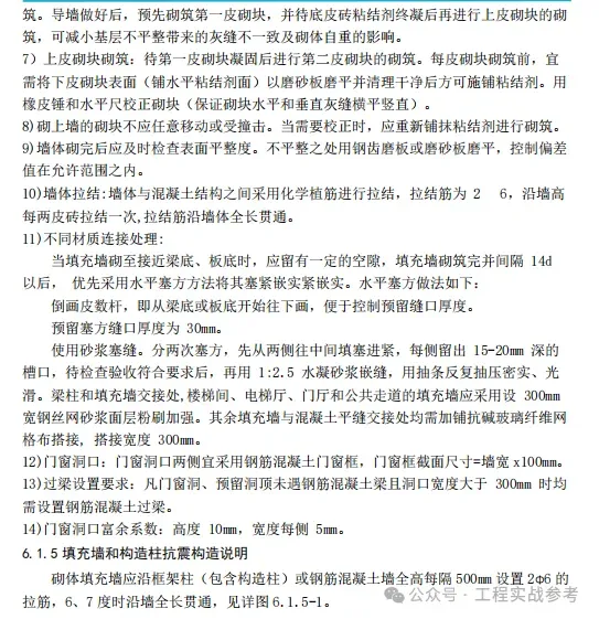
| 2025《市政路桥实战参考》会员资料 |




2.1.1砌体结构说明
本工程砌筑施工范围为地下室~地下室顶板,主楼 T3~T6楼、商业裙房及其配套设施。除T3塔楼地上部分使用ALC蒸压轻质混凝土板外,其他隔墙使用蒸压混凝土加气块,该砌块强度等级为A5.0,干密度为B06,厚度为200mm厚及100厚蒸压混凝土加气块(砂加气)进行施工,ALC板强度等级为A3.5,干密度为B05,砌筑时均采用强度等级 M5.0 聚合物水泥砂浆。
有水房间隔墙下部做高出结构面200mm的C20砼反槛,且反槛应与楼板一次浇筑或后植筋。
3.1.1施工工艺流程
蒸压轻质加气混凝土板,简称 ALC板。施工工艺流程为:
清理基层—→测量放线—→配板—→安装 U型卡件—→专用粘结剂施工—→安装隔墙板—→板面处理—→报验
蒸压混凝土加气块,施工工艺流程为:
基层清理→墙体放线→设置拉墙筋→制备砂浆→砌块排列→砌块浇水湿润→铺砂浆→砌块就位→校正→砌筑→竖缝灌砂浆→勾缝→验收。
















|
|
|
|
250862. 砌体结构施工方案word80页资料下载方式
点下面关注微信公众号:
2025《工程实战参考》会员资料

夜雨聆风