26春八年级下册生物期中测试卷(通用版)|完整高清电子版可打印!
点击蓝字 关注我们

电子版可下载打印,需要的家长抓紧领取一份给孩子打印🖨️出来,让孩子练一练✍🏻欢迎转发到班群,助力更多孩子学习进步!
(温馨提示:文末有完整电子版领取方式)







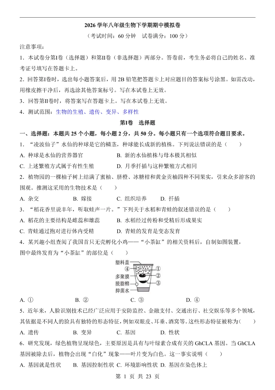
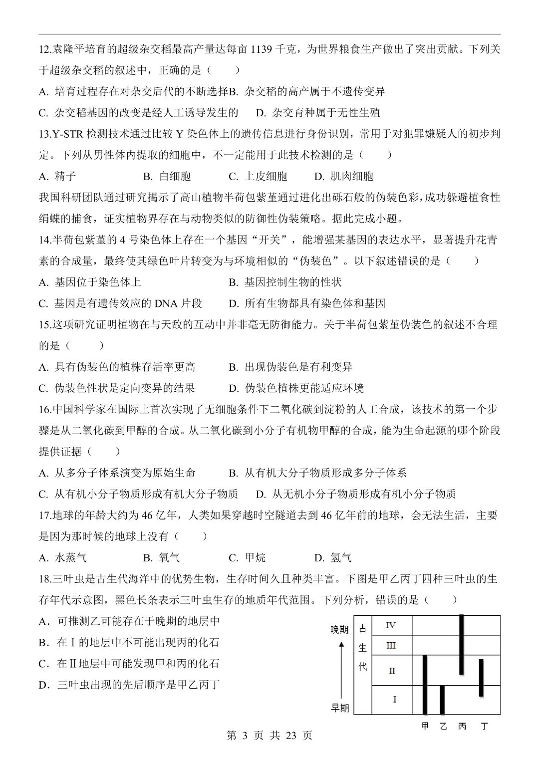
(篇幅有限,只显示部分内容)
领取完整电子版:
①:点一点右下角的“赞”和“在看”,感谢
②:首先【关注】公众号,再点【发消息】输入编号:初中资料“
说明:本微信公众账号分享的资源均通过网络等公共合法渠道获得,仅供试用!版权属于原出版机构或影像公司,本资源为电子载体,传播分享仅限于家庭使用与交流心得、参考和辅助购买决策,不得以任何理由在商业行为中使用,若喜欢此资源,建议购买实体产品。文章中的视频及图片均来自网络,版权归原作者或原出版社所有。如有侵权,请及时联系删除。
夜雨聆风