当前位置:首页>文档>5.2复式统计表(1)核心素养教案(表格式)三年级下册数学人教版_26春人教版数学三下_00、教案3套完整版_第2套表格式核心素养教案-全册合在一起_课课教案_第5单元数据的收集与整理

5.2复式统计表(1)核心素养教案(表格式)三年级下册数学人教版_26春人教版数学三下_00、教案3套完整版_第2套表格式核心素养教案-全册合在一起_课课教案_第5单元数据的收集与整理

  • 2026-04-01 06:41:31 2026-03-30 20:23:56

文档预览

5.2复式统计表(1)核心素养教案(表格式)三年级下册数学人教版_26春人教版数学三下_00、教案3套完整版_第2套表格式核心素养教案-全册合在一起_课课教案_第5单元数据的收集与整理
5.2复式统计表(1)核心素养教案(表格式)三年级下册数学人教版_26春人教版数学三下_00、教案3套完整版_第2套表格式核心素养教案-全册合在一起_课课教案_第5单元数据的收集与整理
5.2复式统计表(1)核心素养教案(表格式)三年级下册数学人教版_26春人教版数学三下_00、教案3套完整版_第2套表格式核心素养教案-全册合在一起_课课教案_第5单元数据的收集与整理
5.2复式统计表(1)核心素养教案(表格式)三年级下册数学人教版_26春人教版数学三下_00、教案3套完整版_第2套表格式核心素养教案-全册合在一起_课课教案_第5单元数据的收集与整理
5.2复式统计表(1)核心素养教案(表格式)三年级下册数学人教版_26春人教版数学三下_00、教案3套完整版_第2套表格式核心素养教案-全册合在一起_课课教案_第5单元数据的收集与整理
5.2复式统计表(1)核心素养教案(表格式)三年级下册数学人教版_26春人教版数学三下_00、教案3套完整版_第2套表格式核心素养教案-全册合在一起_课课教案_第5单元数据的收集与整理
5.2复式统计表(1)核心素养教案(表格式)三年级下册数学人教版_26春人教版数学三下_00、教案3套完整版_第2套表格式核心素养教案-全册合在一起_课课教案_第5单元数据的收集与整理
5.2复式统计表(1)核心素养教案(表格式)三年级下册数学人教版_26春人教版数学三下_00、教案3套完整版_第2套表格式核心素养教案-全册合在一起_课课教案_第5单元数据的收集与整理

文档信息

文档格式
docx
文档大小
0.026 MB
文档页数
4 页
上传时间
2026-03-30 20:23:56

文档内容

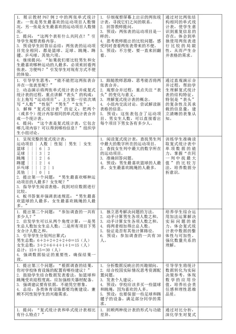
课时教学设计 课题 5.2 复式统计表(1) 课型:新授课 课时:一课时 授课时间 年 月 日 第 周 第 节 1.教材分析: 本节课选自人教版小学数学三年级下册第五单元“数据的收集与整理”中的内容,主要引导学生在具体的生活 情境中认识复式统计表,理解其结构特点,并能将两个或多个单式统计表合并为一个复式统计表。教材通过调 查班级同学最喜欢的运动项目这一真实情境展开教学,体现了统计与现实生活的紧密联系。同时,也为后续学 习条形统计图、折线统计图等更复杂的统计图表打下基础,具有承上启下的作用。 2.学情分析: 三年级学生已经具备了一定的数据收集和整理能力,能够读懂简单的单式统计表,并根据表格回答基本问题。 他们对身边的事物充满好奇,乐于参与调查类活动,如“最喜欢的图书”“最喜爱的运动”等话题容易激发他 们的兴趣。但学生尚未接触过复式统计表,对于如何比较两个群体的数据仍停留在分别观察两张表的层面,缺 乏整合意识。因此,在教学中应注重从生活实际出发,创设真实的问题情境,帮助学生经历从“两张表”到 “一张表”的思维跃迁过程,逐步建立复式统计表的概念模型。 3.核心素养目标: ①情境与问题:在“调查三(1)班同学最喜欢的运动项目”这一真实情境中,引导学生提出“男生和女生喜欢 的运动是否不同”等问题,体会复式统计表在解决多组数据对比问题中的必要性与优势,增强运用统计知识解 决实际问题的意识。 ②知识与技能:通过观察、比较、合并单式统计表的过程,掌握复式统计表的基本结构,理解“表头”中各项 含义,能够正确读取并分析复式统计表中的数据信息,完成相关问题的解答,提升数据处理与应用能力。 ③思维与表达:经历由两张单式统计表合并成一张复式统计表的探究过程,发展学生的归纳推理能力和抽象概 括能力;在交流讨论中清晰表达自己的思考过程与发现,提高逻辑思维与语言表达水平。 ④交流与反思:在小组合作完成统计任务的过程中,学会倾听他人意见、分享个人见解;通过对复式统计表与 单式统计表的比较,反思其异同点及适用场景,形成批判性思维习惯,并能结合调查结果对学校体育设施配置 提出合理建议。 4.学习重点难点: 重点:在具体的统计活动中认识复式统计表,掌握其结构特点,能将两个单式统计表合并成一个复式统计表。 难点:能正确分析复式统计表中的有关数据,并根据数据分析结果提出合理的建议。 5.教学准备:课件 6.学习活动设计: 教学环节一:学习目标 教师活动 学生活动 设计意图 二次备课 1. 出示本节课的学习目标PPT页面,逐条 1. 认真聆听教师宣读学习目标, 让学生提前了解 朗读并解释。 明确本节课的学习方向。 本节课要达成的 2. 强调本节课将围绕“认识复式统计表” 2. 思考教师提出的问题,尝试回 目标,做到心中 “掌握合并方法”“分析数据提建议”三个 忆以往所学的统计知识。 有数,增强学习 核心任务展开。 3. 预设:我不知道什么是复式统 的目的性和主动 3. 提问:“你们知道什么是复式统计表 计表,但我知道以前学过记录喜 性。 吗?它和我们以前学过的统计表有什么不一 欢水果人数的表格。 样?”引发初步思考。 教学环节二:新知导入 教师活动 学生活动 设计意图 二次备课 1. 播放PPT动画展示校园运动会场景,提 1. 观看图片,积极回应教师提 通过贴近学生生 问:“这些活动中有你喜欢的活动吗?”调 问,说出自己喜爱的运动项目, 活的运动会情境 动学生情绪。 如跳绳、篮球等。 导入,激发学习 2. 进一步追问:“你认为男生、女生最喜 2. 参与讨论,表达个人观点。 兴趣,引发认知 欢的运动会有不同吗?”鼓励学生大胆猜 3. 预设:我觉得男生更喜欢打篮 冲突,为后续探 测。 球,女生可能更喜欢跳绳。 究复式统计表的 3. 揭示主题:“让我们一起来调查一下 4. 明确即将开展一项关于运动喜 必要性埋下伏 吧!”自然引出接下来的教学内容——三 好的调查活动,产生参与兴趣。 笔。 (1)班同学最喜欢的运动项目统计。 教学环节三:新知讲解 教师活动 学生活动 设计意图 二次备课1. 展示教材 P67 例 2 中的两张单式统计 1. 仔细观察屏幕上出示的两张统 通过对比两张结 表:一张是男生最喜欢的运动项目人数情 计表,寻找它们之间的联系。 构相同的单式统 况,另一张是女生最喜欢的运动项目人数情 2. 回答教师提问。 计表,使学生意 况。 3. 预设:两张表的运动项目是一 识到重复信息的 2. 提问:“这两个表有什么共同点?”引 样的。 存在,体会到单 导学生观察表格内容。 4. 思考教师提出的比较问题,感 独使用两张表进 3. 预设学生回答后总结:两张表的运动项 受同时查看两张表带来的不便。 行比较的局限 目完全相同,都是篮球、足球、跳绳、踢 5. 预设:不方便,要一直来回翻 性,从而产生合 毽、乒乓球、其他六项。 看。 并表格的需求。 4. 继续提问:“如果我们要比较男生和女 生最喜欢哪种运动的人最多,必须来回看两 张表,方便吗?”引发学生对现有方式不便 的体验。 1. 引导学生思考:“能不能把这两张表合 1. 跟随教师思路,思考能否将两 通过直观演示合 并在一张表里呢?” 张表合并。 并过程,帮助学 2. 动态演示将两张单式统计表合并成复式 2. 观察合并过程,重点关注“表 生理解复式统计 统计表的过程,重点讲解“表头”的构成: 头”的变化与意义。 表的结构特征, 左上角写“运动项目”,上方第一行依次填 3. 理解复式统计表的概念。 特别是“表头” 写“人数”“性别”“男生”“女生”。 4. 小组内交流讨论,尝试解读新 的复杂性及其承 3. 解释“复式统计表”的定义:把两个 表格的信息。 载的信息量,建 (或多个)统计内容相同的单式统计表合并 5. 预设:这张表包含了运动项 立清晰的表象认 成一个统计表。 目、男女生人数,可以直接看出 知。 4. 提问:“这个表是复式统计表,它包含 每个项目下男女各有多少人。 哪几项内容?可以得到哪些信息?”组织学 生小组讨论。 1. 呈现完整的复式统计表: 1. 阅读复式统计表,查找男生列 训练学生准确读 运动项目 | 人数 | 性别 | 男生 | 女生 中最大的数字所在的运动项目。 取复式统计表中 篮球 | | | 6 | 3 2. 查找女生列中最大的数字所在 单项数据的能 足球 | | | 3 | 2 的运动项目。 力,掌握“在同 跳绳 | | | 2 | 6 3. 准确回答问题。 一列中找最大 踢毽 | | | 2 | 4 4. 预设:男生最喜欢篮球的人最 值”的比较方 乒乓球 | | | 2 | 1 多,女生最喜欢跳绳的人最多。 法,培养数据分 其他 | | | 0 | 1 析意识。 2. 提出第一个问题:“男生最喜欢哪种运 动项目的人最多?女生呢?” 3. 指导学生阅读表格,找到对应数据进行 比较。 4. 板书答案并强调表述规范:“男生最喜 欢篮球的人最多,女生最喜欢跳绳的人最 多。” 1. 提出第二个问题:“参加调查的一共有 1. 独立思考解决问题的方法。 培养学生综合运 多少人?” 2. 动手计算男生各项人数之和。 用加法运算解决 2. 启发学生可以从两个角度计算:一是男 3. 动手计算女生各项人数之和。 实际问题的能 生总人数加女生总人数;二是所有项目下男 4. 将两者相加得出总人数。 力,体会复式统 女合计人数之和。 5. 验证是否有其他计算路径。 计表中数据的整 3. 引导学生分别列出算式: 6. 预设:参加调查的一共有 30 体性与可加性, 男生总数:6+3+2+2+2+0=15(人) 人。 强化数量关系的 女生总数:3+2+6+4+1+1=15(人) 理解。 总计:15+15=30(人) 4. 强调数据验证的重要性,确保结果一 致。 1. 提出第三个问题:“根据调查的结果, 1. 分析数据反映出的兴趣倾向。 引导学生将统计 你对学校体育设施的配置有哪些建议?” 2. 结合校园实际情况思考资源配 数据转化为实际 2. 鼓励学生结合数据发表看法,如篮球和 置问题。 决策参考,体现 跳绳受欢迎程度高,应加强相关器材配备。 3. 发表个人建议。 数学的应用价 3. 强调建议要有依据,不能凭空想象。 4. 预设:学校应该多买一些篮球 值,培养社会责 4. 总结:各类体育设施都要均衡建设,兼 和跳绳,因为喜欢的人多。 任感和理性思维 顾不同性别学生的兴趣需求。 5. 预设:也要保留一些足球和踢 品质。 毽子的设备,满足部分同学的需 求。 1. 提问:“复式统计表和单式统计表相比 1. 回顾两种统计表的形式与功能 通过对比分析, 有什么特点?” 差异。 深化学生对复式2. 组织全班交流,归纳总结: 2. 参与讨论,表达观点。 统计表优势的认 (1)复式统计表可以把多个同类统计内容 3. 预设:复式统计表能把男生和 识,巩固其概念 集中呈现; 女生的数据放在一起,不用来回 本质,提升归纳 (2)便于直接比较不同组别的数据; 看了。 总结能力。 (3)信息更丰富,结构更紧凑。 4. 预设:一眼就能看出哪个项目 3. 再次强调:复式统计表比单式统计表更 总体受欢迎,也能看出男女差 容易比较几个相关联的事物,反应的内容也 异。 更丰富。 1. 出示教材P68“做一做”第2题:调查本 1. 阅读题目,理解任务要求。 通过模仿练习, 班同学最喜欢的图书种类。 2. 根据已知数据填写复式统计 巩固复式统计表 2. 展示不完整的复式统计表,要求学生根 表。 的读取与分析技 据提供的数据填表。 3. 分析表格,找出男生和女生各 能,实现知识迁 3. 提问:“男生喜欢哪类图书的人最 自最喜欢的图书类别。 移,提升实践应 多?”“女生喜欢哪类图书的人最多?” 4. 回答问题。 用能力。 4. 巡视指导,及时反馈。 5. 预设:男生喜欢科普类图书的 人最多。 6. 预设:女生喜欢故事类图书的 人最多。 教学环节四:当堂检测 教师活动 学生活动 设计意图 二次备课 1. 出示教材P75练习十五第3题:三(2)班 1. 观察原始两张单式统计表。 检测学生能否独 同学一年级和三年级时体质健康测试成绩等 2. 将数据准确填入复式统计表对 立完成从单式表 级情况的两张单式统计表。 应位置。 到复式表的数据 2. 要求学生将数据整理到给出的复式统计 3. 对比两个时间段的成绩分布。 整合,并能基于 表中。 4. 归纳变化规律。 数据变化进行合 3. 提问:“比较一下三(2)班同学一年级和 5. 预设:不及格的人数没有了, 理推断,体现统 三年级时的成绩等级情况,你有什么发 说明大家身体素质提高了。 计的价值导向功 现?” 6. 预设:优和良的人数变多了, 能。 4. 引导学生关注“不及格”人数的变化、 这是进步的表现。 “优”“良”人数的增长趋势。 5. 预设答案:不及格的人数没有了,优和 良的人数增多了,及格的人数减少了。 1. 出示教材P71练习十四第3题:某汽车 1. 阅读复式统计表,识别两类产 培养学生根据已 销售店2017—2022年燃油车与新能源车销 品销售数据的变化趋势。 有数据发展趋势 售情况的复式统计表。 2. 基于趋势进行合理预测。 进行科学预测的 2. 提问:“请你推测2023年燃油汽车和新 3. 表达推测结果。 能力,拓展统计 能源汽车的销售情况。” 4. 预设:2023年燃油汽车的销量 思维的应用广 3. 引导学生观察历年数据趋势:燃油车销 比2022年少。 度,增强对未来 量逐年下降,新能源车逐年上升。 5. 预设:2023年新能源汽车的销 社会发展的敏感 4. 得出结论:2023年燃油汽车销量会继续 量比2022年多。 度。 减少,新能源汽车销量会继续增加。 教学环节五:课堂小结 教师活动 学生活动 设计意图 二次备课 1. 提问:“学习完本节课,你有什么收 1. 自主回顾本节课所学内容。 帮助学生系统梳 获?” 2. 主动发言分享收获。 理本节课的知识 2. 引导学生从知识、方法、情感三个方面 3. 预设:我学会了把两张表合成 脉络,促进知识 回顾。 一张复式统计表。 内化,增强自我 3. 总结提升:今天我们不仅认识了复式统 4. 预设:我现在能看懂复式统计 评价与反思能 计表,还学会了如何用它来比较数据、发现 表,并能从中找到有用的信息。 力,升华数学学 问题、提出建议。 5. 预设:我觉得统计很有用,可 习的意义。 4. 再次强调:复式统计表更容易对比各项 以帮助学校做更好的决定。 目间的数据,信息更全面。 教学环节四:课堂小结 教师活动 学生活动 设计意图 二次备课 7.作业设计 基础性作业:完成练习册第XX页第1~3题,巩固复式统计表的识读与填表技能。 提升性作业:调查家中成员(爸爸、妈妈、自己)最喜欢的电视节目类型,制作一个简单的复式统计表,并写 出两条你从中发现的信息。 拓展性作业:观察最近一周天气预报中本地与另一个城市的最高气温,尝试用复式统计表记录数据,并分析两地气温变化趋势有何异同。 8.板书设计 复式统计表(1) —— 把两个单式表合并成一张表 男生、女生最喜欢的运动项目人数情况 运动项目 | 人数 | 性别 | 男生 | 女生 篮球 | | | 6 | 3 足球 | | | 3 | 2 跳绳 | | | 2 | 6 踢毽 | | | 2 | 4 乒乓球 | | | 2 | 1 其他 | | | 0 | 1 优点:便于比较,信息丰富 9.教学反思与改进: 成功之处:本节课以学生熟悉的“最喜欢的运动”为切入点,情境真实生动,有效激发了学习兴趣。教学过程 中采用“问题驱动—自主探究—合作交流”的模式,让学生亲身经历了从两张单式表到一张复式表的认知飞 跃,较好地突破了重点。特别是在分析数据提建议环节,学生发言踊跃,能结合实际提出合理化建议,体现了 数学的应用价值。 不足之处:部分学生在填写复式统计表时对“表头”结构理解不够深入,出现行列错位现象;在当堂检测中, 个别学生未能准确捕捉数据变化趋势,说明对表格整体信息的把握还需加强。此外,小组讨论时间略显紧张, 未能让所有学生充分表达观点。 改进措施:今后教学中应增加对“表头”结构的专项训练,可通过拆解—重组的方式强化记忆;适当延长小组 交流时间,设置分层问题,照顾不同层次学生的发展需求;同时可引入更多生活化的统计案例,进一步提升学 生的数据分析观念与实践能力。