2026年新(沪科版)八下数学期中复习专项5大类型50个题型,考前必刷题,可打印下载!

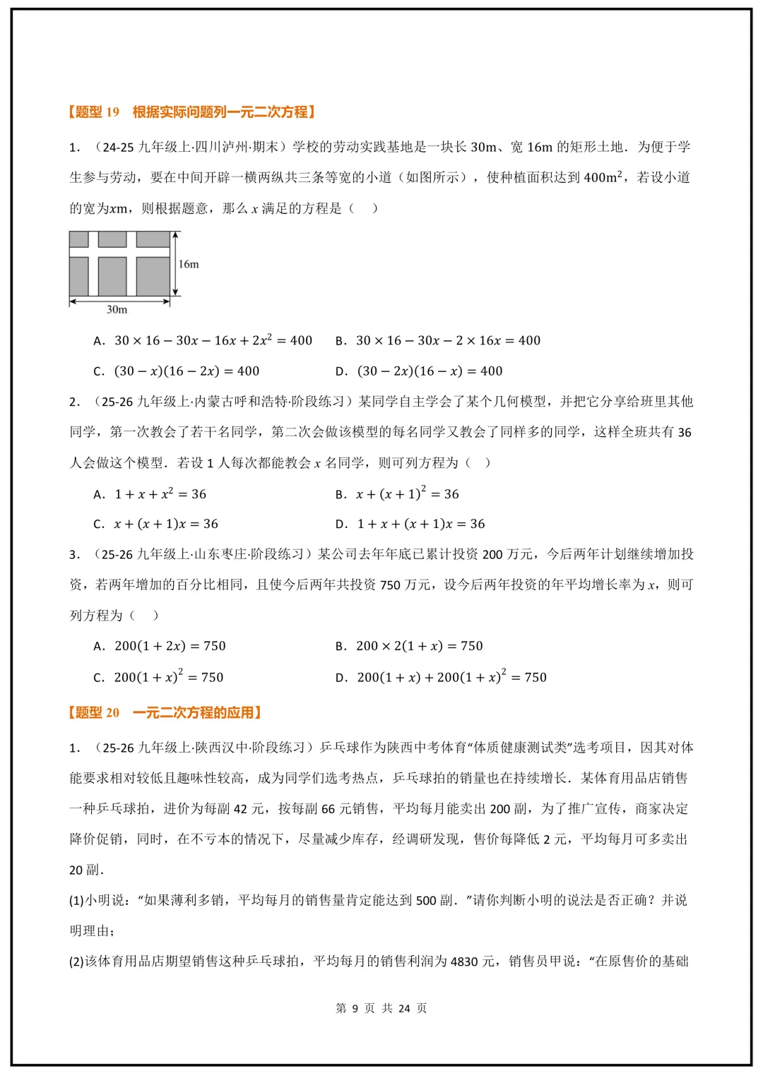
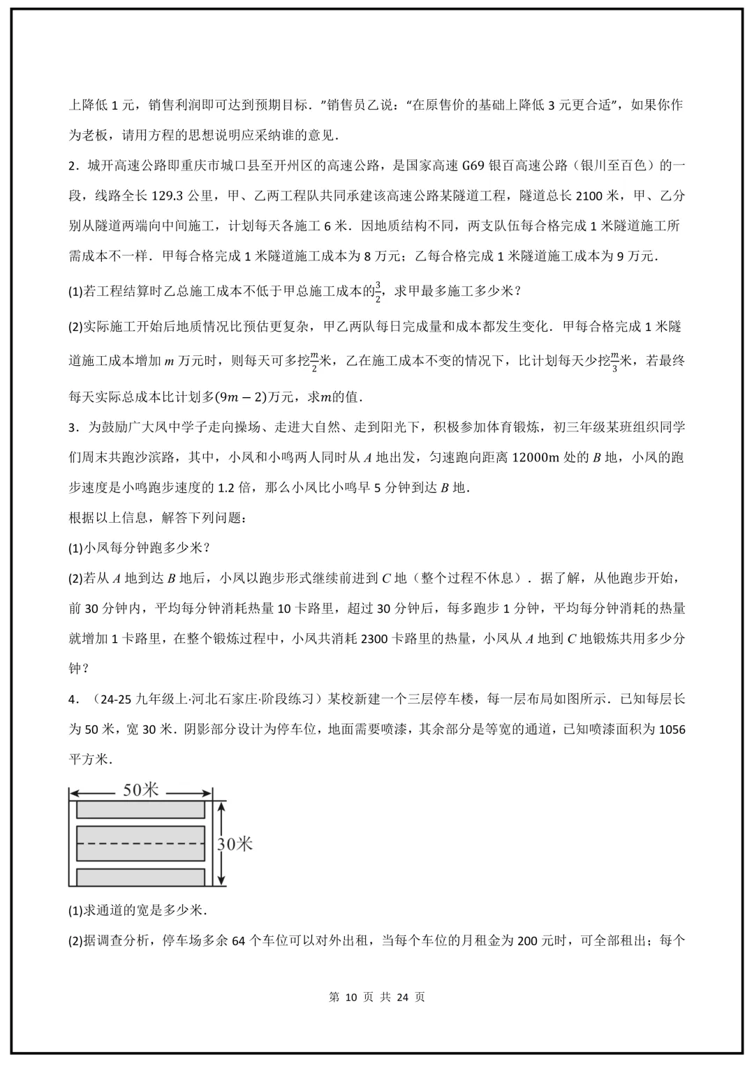
(温馨提示:文末有完整电子版领取方式)
2026年新版八下数学期中复习专项5大类型50个题型+期中试卷(北师大版),考前必刷题,










①:点一点右下角的“赞”和“在看”,感谢!
本微信公众账号分享的资源均通过网络等共合法渠道获得,仅供试用!版权属于原出版机构或影像公司,本资源为电子载体,传播分享仅限于家庭使用与交流心得、参考和辅助购买决策,不得以任何理由在商业行为中使用,若喜欢此资源,建议购买实体产品。文章中的视频及图片均来自网络,版权归原作者或原出版社所有。如有侵权,请及时联系删除。
夜雨聆风