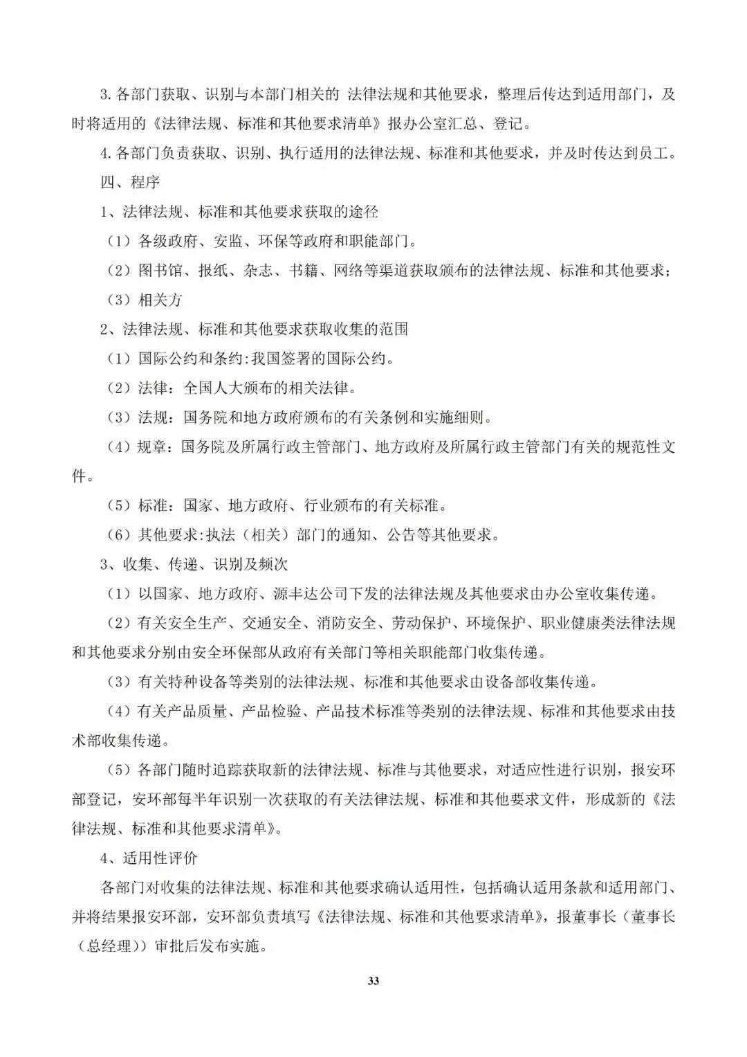
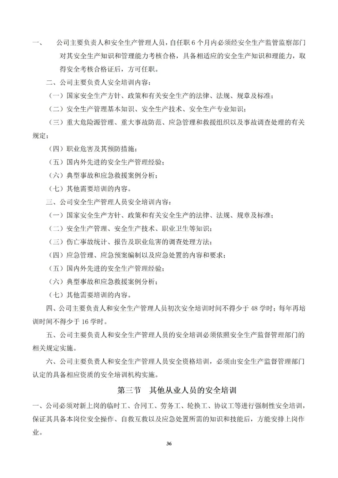
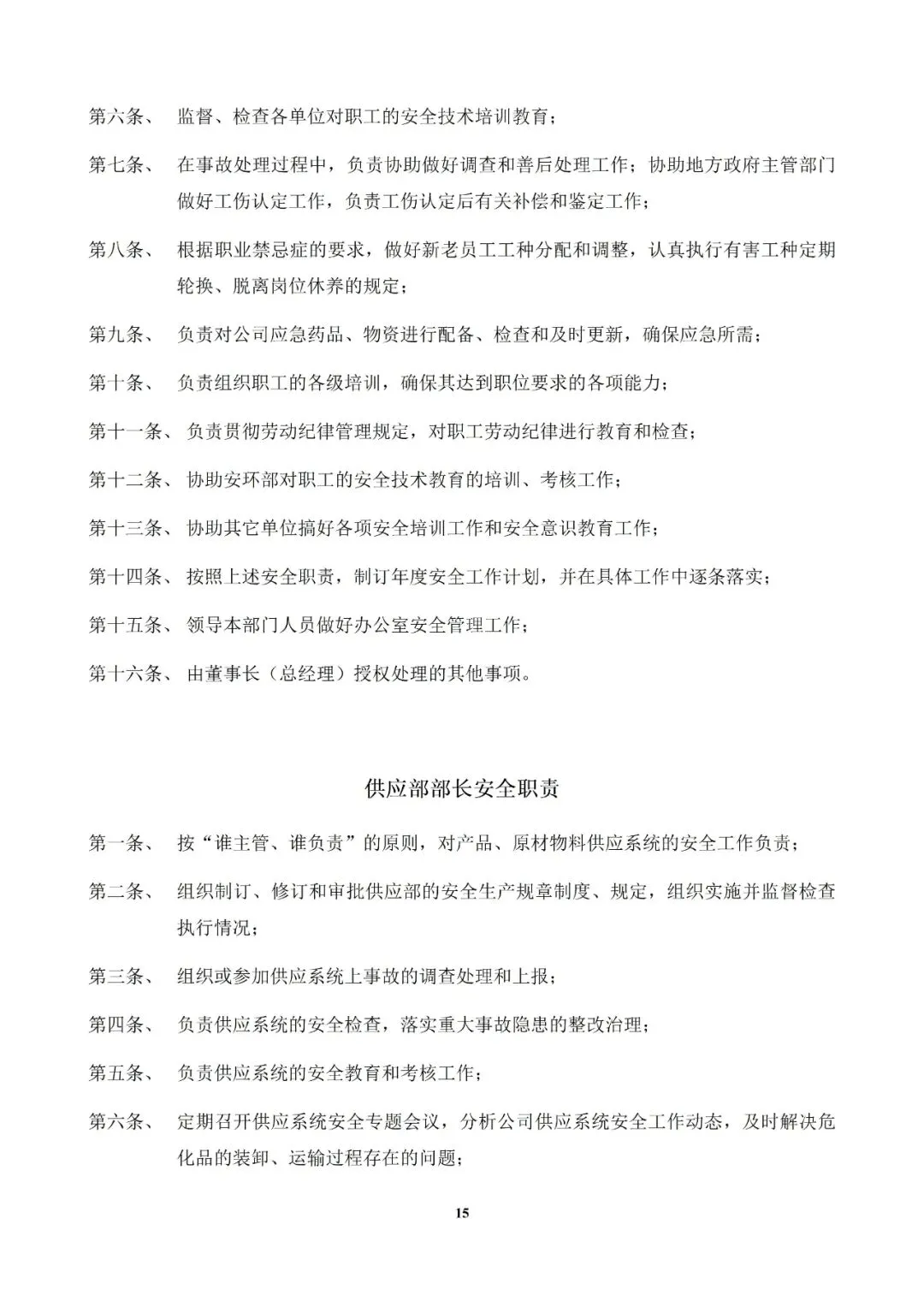
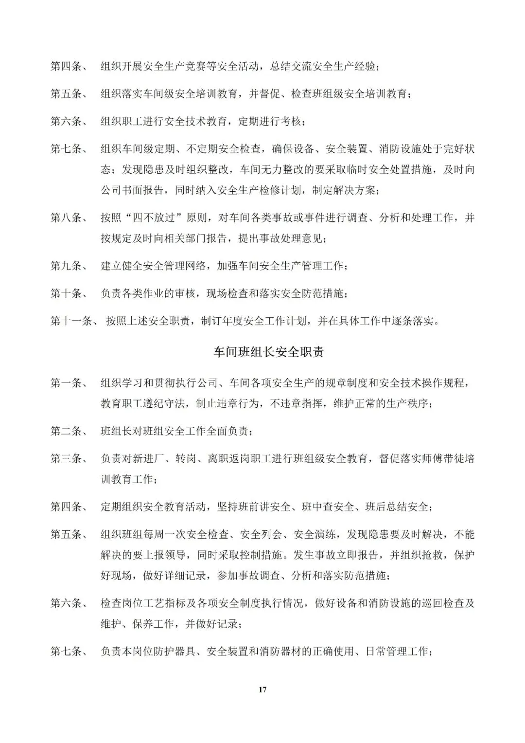
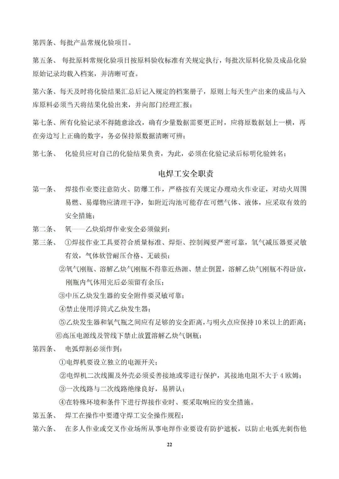
乐于分享
好东西不私藏

新版企业安全管理制度汇编(共366页,可编辑打印)

新版企业安全管理制度汇编(共366页,可编辑打印)

官方公众号

👉 点击蓝字 关注我们,获取最新安全资讯

阅读原文编号22788

需要完整版,点击文末“阅读原文”

*本篇材料旨在安全公益宣传,源于网络,侵删

温馨提示

由于微信修改了推送规则,需读者经常留言或点亮“在看、“点赞”,否则会逐渐收不到推送!如果您还想每天看到我们的推送,请给我们加星标或每次看完后点亮页面下端的“”或“👍”。

点击阅读原文下载海量HSE文件丨点转发支持我