考前30分 | 电子版上线!167页!综合岗/执法岗/医疗岗

425福建事业单位联考下周开考
🔥<考前30分>PDF资料上线
直接免费送
✅ 脱水版核心考点
提炼到不能再提炼,考前急救划重点
🔸含综合岗/执法岗/医疗岗
🔸含考前速记+提分策略
每天多看一眼 答题更稳一点
⏬扫码获取,0元get
📄 完整版PDF免费获取方式
(综合岗/医疗岗/执法岗)
👇扫码获取

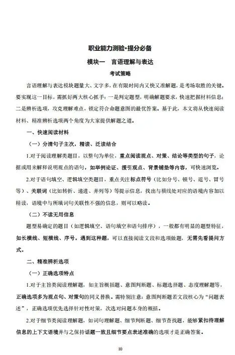
💙 图图提醒:以下是「考前30分」-提分必备,更适合手机阅读,建议收藏本文随时记背!



❤️ 欢迎转发,欢迎点赞 ❤️
直接下载保存

0元领取方式
对手都在领的《考前30分》!
你确定不看一眼?
完整版考前30分资料
扫码直接0元领取


夜雨聆风