IPO案例:说明研发投入未确认存货的合理性,相关处理是否符合《监管规则适用指引——发行类第9号》相关要求
IPO上市号整理,转载请注明出处。


10.关于研发费用
根据申报材料:(1)报告期各期,公司研发费用分别为1528.13万元、2395.18万元、5873.72 万元和1049.63万元,占营业收入的比例分别为20.61%、12.56%、20.90%和 28.66%,占比逐年升高;
(2)报告期各期,公司研发费用中的折旧摊销费分别为228.79万元、579.30万元、1,337.10万元和383.87万元,发行人称,2024 年度呈现较大幅度增长,主要系使用了多款专用高价值激光器、检测设备、工艺实验平台等固定资产并在当年度计提折旧导致;
(3)发行人 12 寸逻辑晶圆动态表面退火设备与工艺研发样机、全自动偏光镜异形划片样机存在大额销售情况,研发样机形成时点未确认为存货,销售时点亦未冲减研发费用。
请发行人披露:(1)报告期内各研发项目的具体情况,包括研发内容、人员、形成或预期形成的研发成果及对公司技术和产品的贡献、费用构成等;研发投入的成果转化情况、是否与同行业可比公司之间存在较大差异,报告期内研发费用大幅增长的原因及合理性,研发费用结构变动的原因,与公司发展阶段、客户验证导入阶段、研发成果是否匹配;(2)折旧与摊销相关的资产情况,包括资产名称、资产原值、摊销年限、摊销金额等,说明是否存在研发与生产共用设备的情况及相关费用的分摊方式,2024 年度使用的固定资产情况,包括购建时间、资产原值、摊销金额等,结合2024年研究活动具体内容说明摊销金额大幅增加的原因;
(3)各研发项目对应的研发样机的情况,包括投入金额、最终去向等,公司已售研发样机的成本构成、开发时间、出售时间、对应研发项目和相关研发协议,结合上述问题,说明研发投入未确认存货的合理性,相关处理是否符合《监管规则适用指引——发行类第9号》相关要求。
请保荐机构和申报会计师简要概括核查过程,并发表明确意见。
回复:
各研发项目对应的研发样机的情况,包括投入金额、最终去向等,公司已售研发样机的成本构成、开发时间、出售时间、对应研发项目和相关研发协议,结合上述问题,说明研发投入未确认存货的合理性,相关处理是否符合《监管规则适用指引——发行类第9号》相关要求。
1、各研发项目对应的研发样机的情况,包括投入金额、最终去向等;
报告期内,发行人研发活动主要围绕创新激光半导体工艺及相应设备方案展开,发行人在研发项目开展过程中搭建必要的研发样机,并以研发样机为载体持续开展项目工艺实验、结构优化、性能测试、零部件验证、潜在应用场景开发等研发活动,从而验证、优化设备方案,最终实现项目研发目标。
发行人研发样机的搭建主要满足半导体激光工艺的核心原理试验和验证,一般仅包含验证项目核心功能所需的主要模块,与具备对外销售条件的最终定型设备产品之间存在较大差距;此外,随着项目推进、成果验证完成以及新研发点出现,发行人可能对研发样机的具体方案、功能及构成进行持续调整。
由于研发样机是发行人研发活动开展的重要载体,保留研发样机从确保重要设备开发过程的稳定性、可持续性及可追溯性角度而言具有必要性,且发行人研发样机一般配置较为简单,不具备对外销售的基础与条件,因此整体而言,发行人研发样机对外出售的概率较低。
报告期内,发行人各研发项目投入及对应的研发样机的具体情况如下:(点击阅读原文下载查看)
2、公司已售研发样机的成本构成、开发时间、出售时间、对应研发项目和相关研发协议
如前文所述,发行人研发样机一般仅包含验证项目核心功能所需的主要模块,若用于对外销售尚需进行较大程度的生产与改造。截至本问询函回复出具日,发行人仅存在3台研发样机对外销售的情形,主要系意向客户因自身工艺开发或量产节奏紧张而要求公司尽快交货,为满足交期要求,发行人在相关研发样机基础上加以改造并完成必要的额外生产工序后用于对外销售。
鉴于研发样机搭建是研发活动开展的重要部分、研发样机是发行人研发活动开展的重要载体;发行人开展研发活动过程中可能对研发样机的具体方案与构成进行必要的调整,基于研发活动开展需求研发样机可能处于持续变更调整和价值消耗中;此外,研发样机的留存对发行人研发活动的开展具有较强的必要性,且发行人研发样机一般配置较为简单,不具备直接对外出售的基础,发行人将研发样机直接对外出售的可能性较低,发行人将研发样机投入作为当期研发费用核算。
在少数情况下,若发行人基于研发样机进行生产改造并最终对外出售,发行人在确定将相关研发样机的持有意图转为对外销售时即开始将后续样机改造发生的增量材料、人工等支出确认为存货,并在相关设备最终实现销售时计入销售成本。
相关研发样机在研发阶段的样机搭建投入与转销售后进行的生产改造投入金额分别为162.83万元和1,262.74万元,具体情况如下:


(1)12寸逻辑晶圆动态表面退火设备与工艺
本项目系发行人面向下游先进制程逻辑芯片的合金化工艺需求而自主立项,项目设备存在复杂度高、技术难度大等特征,意向客户因自身工艺开发节奏紧张要求发行人尽快交货,为满足交期要求,发行人于报告期内在该项目研发样机基础上加以改造并完成必要的额外生产工序后用于对外销售。双方就该项销售签订《设备评估协议》《Purchase Order》等销售相关协议,未就相关设备签订研发相关协议。
(2)3D-IC异构集成激光设备与工艺(LAB激光辅助键合技术及设备)
本项目系发行人面向下游集成电路三维堆叠制造需求而自主立项,项目设备存在复杂度高、技术难度大等特征,意向客户因自身科研节奏紧张要求发行人尽快交货,为满足交期要求,发行人于报告期内在该项目研发样机基础上加以改造并完成必要的额外生产工序后用于对外销售。双方就该项销售签订《购销合同》未就相关设备签订研发相关协议。
(3)新一代晶圆激光开槽划片设备(全自动偏光镜异形划片机)
本项目系发行人面向下游消费电子偏光镜异形划片需求而自主立项,项目设备存在复杂度相对较高,技术难度相对较大等特征,设备可对芯片进行复杂曲线的切割,是消费电子芯片制程的重要工具,意向客户因自身量产节奏安排要求发行人尽快交货等原因,发行人在报告期内在该项目研发样机基础上加以改造并完成必要的额外生产工序后用于对外销售。双方就该项销售签订《销售合同》,未就相关设备签订研发相关协议。
3、结合上述问题,说明研发投入未确认存货的合理性,相关处理是否符合《监管规则适用指引——发行类第9号》相关要求。
(1)发行人研发样机的相关会计处理及合理性说明
如前所述,研发样机搭建与研发活动密切相关,并且研发样机因在研发项目持续期间存在变更调整、价值持续消耗、配置较为简单等原因不具备直接对外销售的基础,不符合存货定义条件,相关投入未确认存货具有合理性,相关处理符合《监管规则适用指引——发行类第9号》相关要求。
发行人对于研发样机研制阶段及转销售后(若适用)的会计处理及对应依据说明如下:



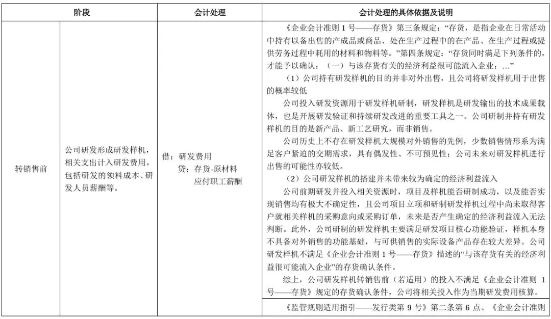
转销售前:公司研发形成研发样机,相关支出计入研发费用,包括研发的领料成本、研发人员薪酬等。
会计处理
借:研发费用
贷:存货-原材料
应付职工薪酬
转销售后 (若适用):
研发样机确认转销售后,新增材料成本、人工等确认为存货项目。
会计处理
借:生产成本
贷:存货-原材料
应付职工薪酬
借:存货-库存商品
贷:存货-发出商品
研发样机发出至验收前。
会计处理
借:存货-发出商品
贷:存货-库存商品
研发样机销售且验收通过后。
会计处理
借:应收账款
贷:主营业务收入
应交税费-销项税
借:主营业务成本
贷:存货-发出商品
(2)案例情况
联讯仪器、易思维等企业基于与发行人相似的业务逻辑,对研发样机相关投入作为研发费用核算而未确认存货,具体情况如下表所示:


夜雨聆风