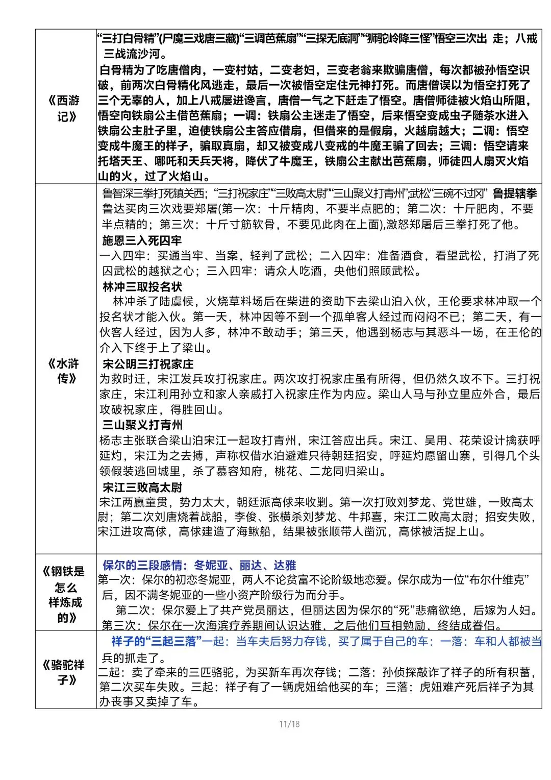
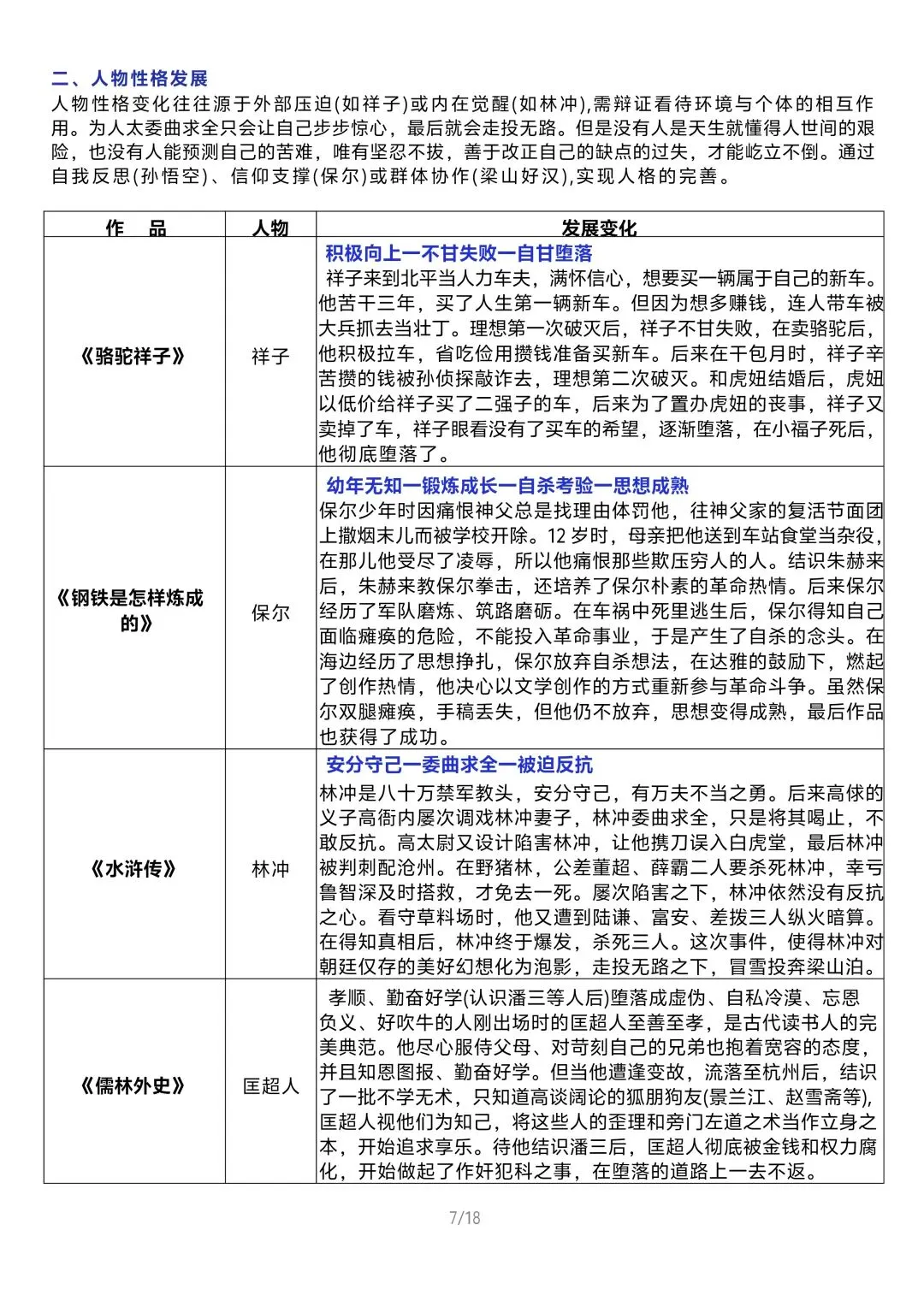
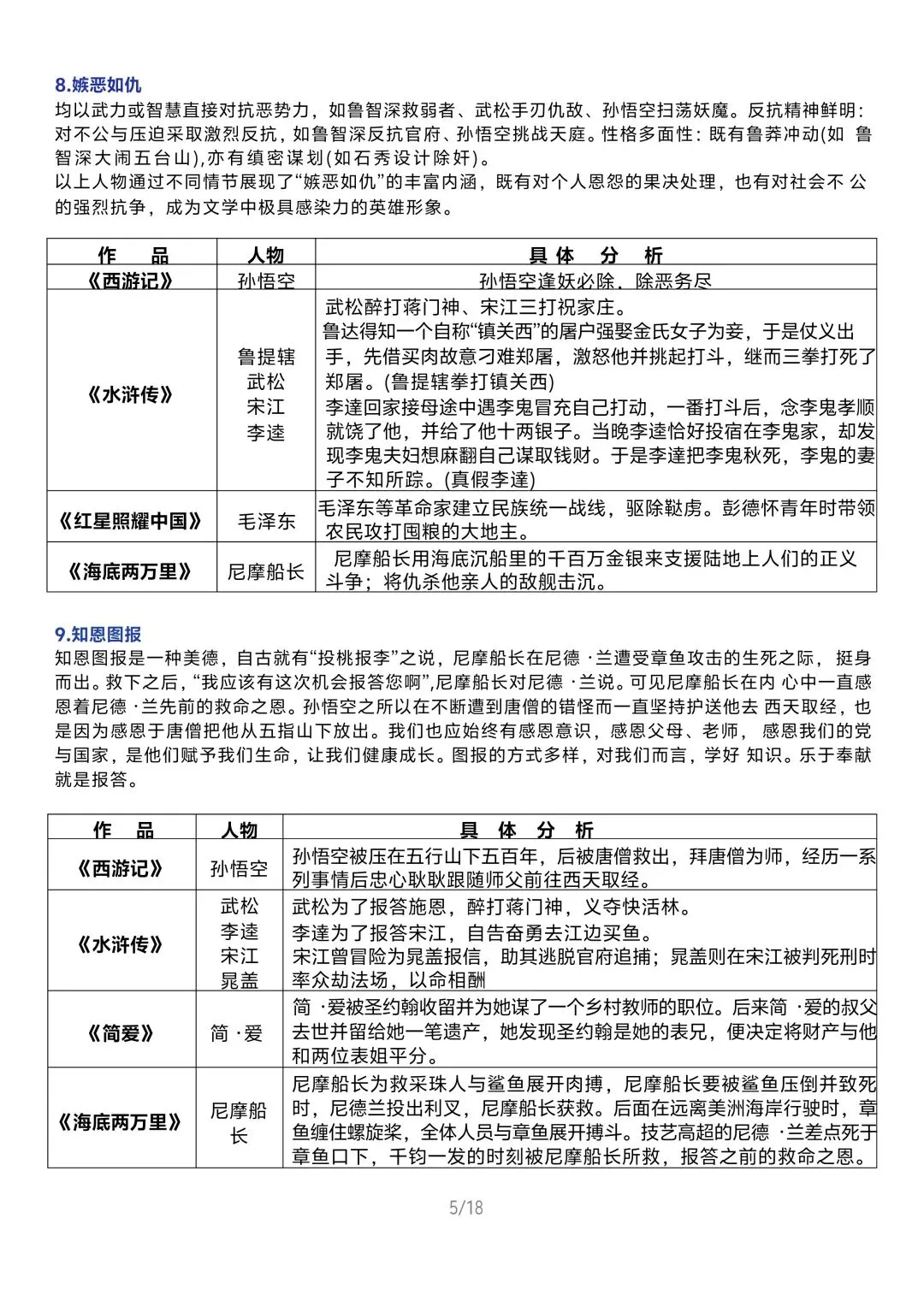
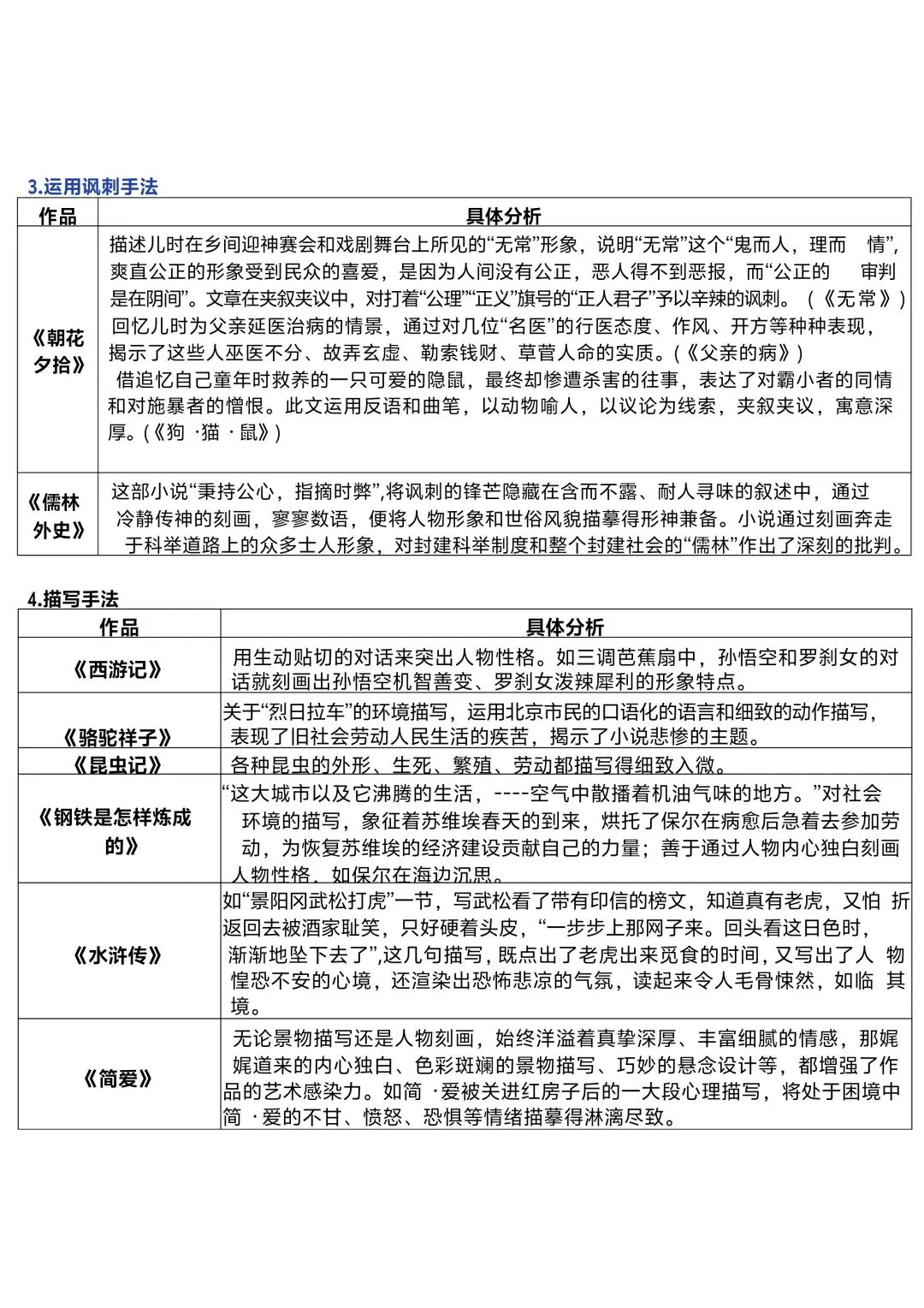
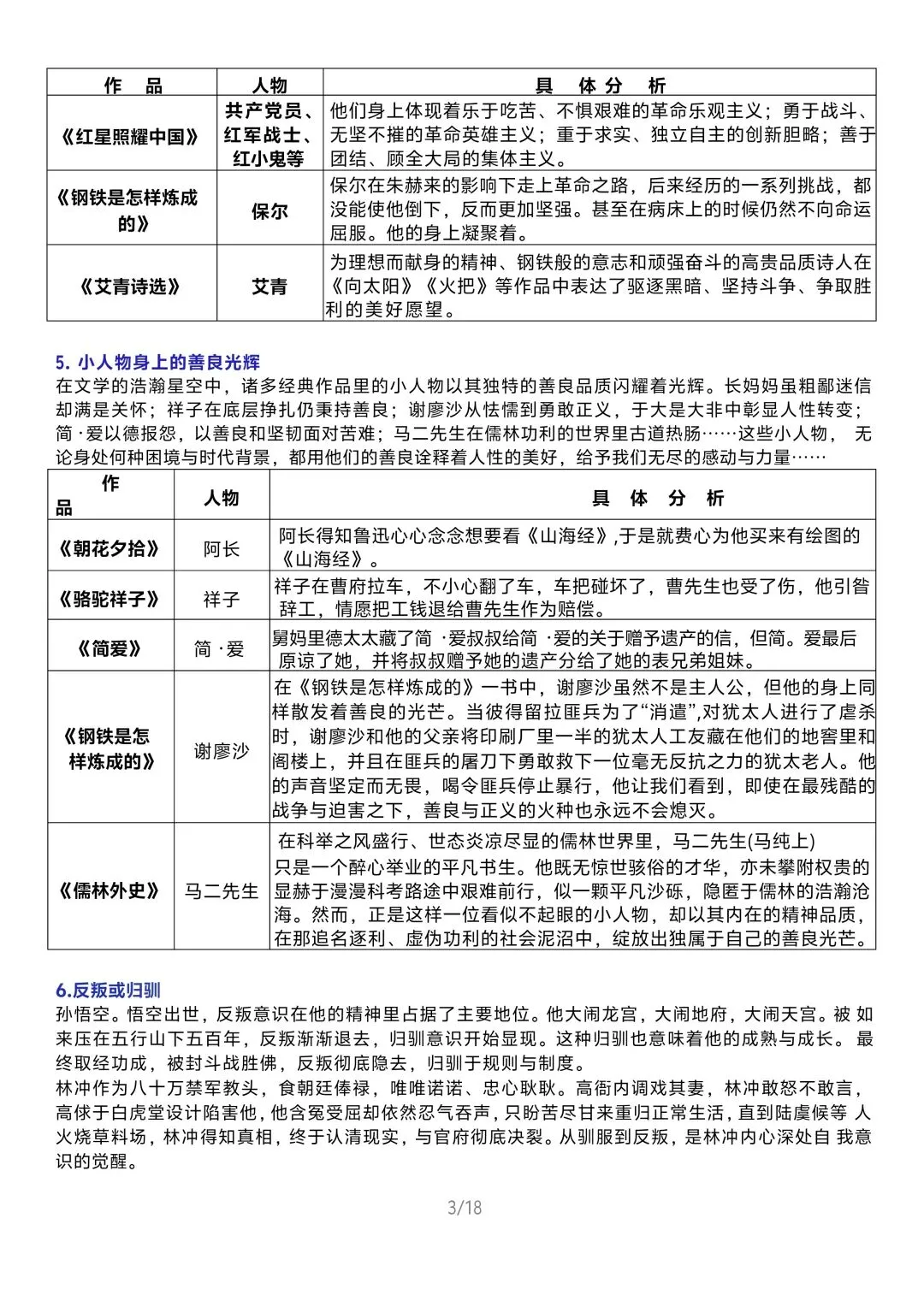
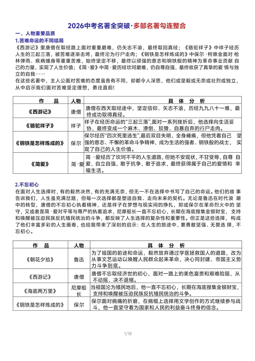
2026中考语文复习:名著勾连整合梳理|可下载 2026春【电子课本+教师用书】全科2026中考:跟着经典课文学写作ppt2026中考:文言文每日一练小纸条(80天)2026中考:病句辨析ppt,可下载2026中考:记叙文阅读指导ppt2026中考:记叙类文本(散文阅读)ppt 2026中考:议论文阅读《 论点提炼理解辨析》 2026中考:五抓法探究文章主旨ppt 2026中考:文言文挖空训练 2026中考:文言文九大主题对比整合 2026中考:文言文总复习(Word版) 2026中考:文言文古诗词易错字挖空题 2026中考:基础知识默写小纸条 2026中考:《情境式基础小卷》 2026中考:《基础满分特训》 2026中考:名著强化训练精编 2026中考:50 天基础默写 2026中考:文言文《每日一练》39天 2026中考:文言文书下注释小练习 2026中考:文言文断句ppt 2026中考:字词梳理与整合 2026中考:《古诗文四轮默写》 2026中考:必背古诗文汇总 2026中考:鉴赏诗歌意象与意境 2026中考:送别类古诗词整合ppt 2026中考:登临类古诗词整合ppt 2026中考:劝学类文言文整合ppt 2026中考:写景类文言文整合ppt 2026中考:写景类文言文整合2ppt 2026中考:劝谏治国类文言文阅读 2026中考:羁旅思乡类诗词整合ppt 2026中考:边塞诗类整合ppt 2026中考:怀古类古诗词整合ppt 2026中考:课外古诗主题分类整合 2026中考:古诗词整合复习主题分类 2026中考:古诗文梳理与整合练习 2026中考:语文基础知识积累与运用 2026中考:古诗词曲鉴赏ppt 2026中考:如何读懂古诗词ppt 2026中考:古诗文默写ppt 2026中考:必背古诗词文言文汇总 2026中考作文,反复考这5类主题 2026中考:精准审题,巧拟标题ppt 2026中考:初中语文九大作文母题 2026中考:任务驱动型作文ppt 2026中考:第03讲《病句修辞单复句》 2026中考:第05讲《名句名篇默写》复习 2026中考:第06讲《文学文化常识》复习 2026中考:《说明顺序与思路》复习 2026中考:《说明方法与语言》 2026中考:《文言字词・释义积累》 2023-2025全国中考语文真题汇编 2026中考:浙江省中考语文一模试卷 拉至文末可下载资料 篇幅有限,只展示部分截图 加微信 247941846 领取2026中考总复习全套资料 扫码免费下载 2026中考复习资料汇总 2026中考模拟试卷更新中 ▲点击关注部编版语文资源 发消息 2026中考 下载更多资料 点击“阅读原文”免费领取更多资料