26春八下生物会考易混易错早背晚默(完整电子版可打印)

今日分享26春八下生物会考易混易错早背晚默(完整电子版可打印)!高清可打印,每日轻量练习,拒绝无效刷题,用系统化资料筑牢学科基础,让假期成为提升的黄金期,开学轻松领跑。













📚完整电子版领取方式:
①:点击文章底部的“赞”+“在看”
②:关注下方公众号“发消息”输入:【七年级】

┈┈┈┈┈┈┈♥ ♥┈┈┈┈┈┈┈
本微信公众账号分享的资源均通过网络等公共合法渠道获得,仅供试用!版权属于原出版机构或影像公司,本资源为电子载体,传播分享仅限于家庭使用与交流心得、参考和辅助购买决策,不得以任何理由在商业行为中使用,若喜欢此资源,建议购买实体产品。文章中的视频及图片均来自网络,版权归原作者或原出版社所有。如有侵权,请及时联系删除
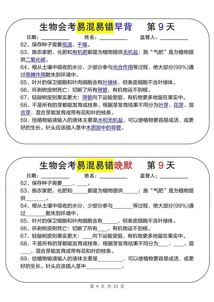
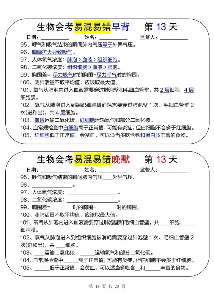
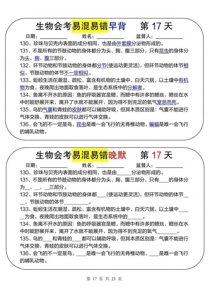
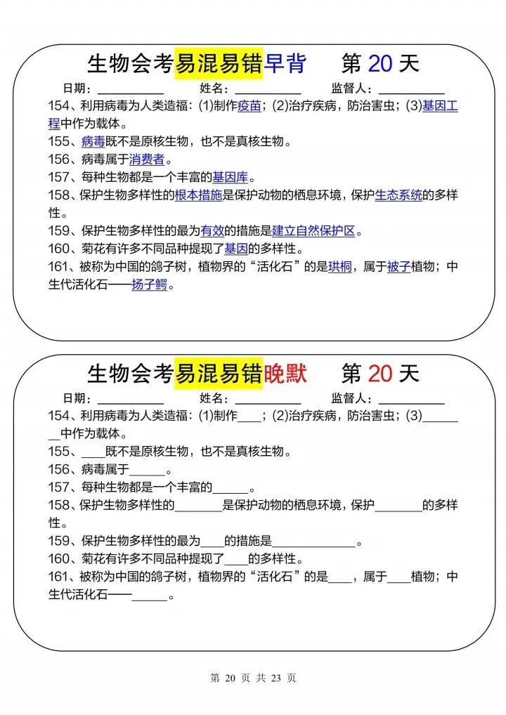
夜雨聆风