小升初六年级下册语文高频考点专项练习(电子版可打印)
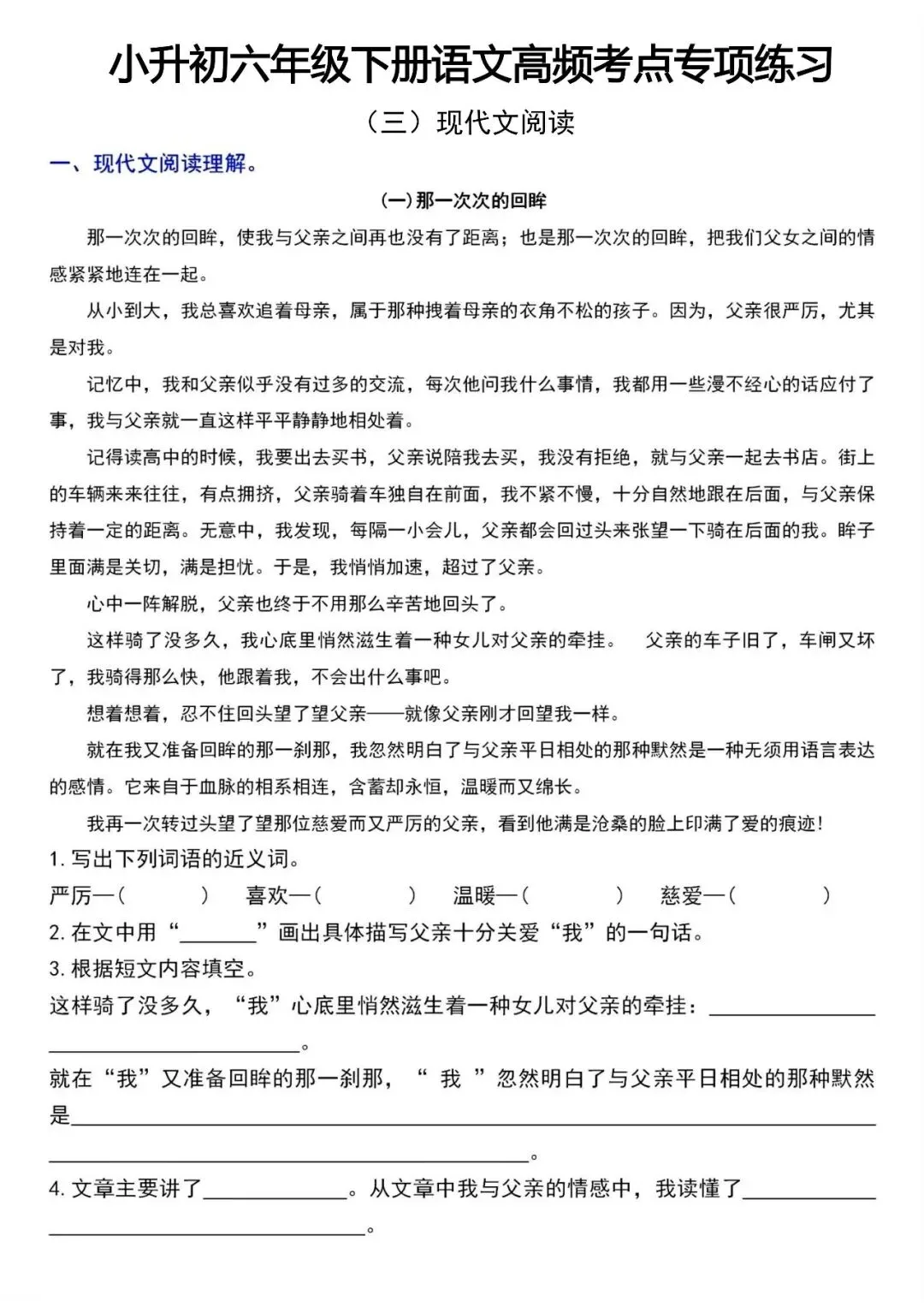
今天为大家分享:在车水马龙的街头,总有一些瞬间,让我们突然读懂了藏在时光里的爱。那些不曾说出口的牵挂,那些不经意间的回望,都在悄悄编织着人与人之间最柔软的联结。就像文中一次次的回眸,没有热烈的表达,却把深沉的情感,揉进了每一次转头的目光里。
需要的话可以打印出来,安排练习。
以下为部分内容截图。具体请查看完整PDF文件,以获取更详细的信息。
(温馨提示:文末有电子版领取方式)





免费领取:(发文24小时内)
第一步:点一点右下角的赞和在看
第二步:公众号对话框发送9999
注意事项:资源链接有效期仅限发文24小时内,请及时下载哦,超时仅供会员群领取。
夜雨聆风