PDF电子版!广州二模考试《全科》真题及答案解析→
2026年广州市普通高中毕业班综合测试(二)(即广州二模)考试已经结束!!
考试安排如下:

今天小编给各位考生准备的资料是:
2026广州二模考试《语文》真题及答案解析
2026广州二模考试《数学》真题及答案解析
2026广州二模考试《英语》真题及答案解析
2026广州二模考试《物理》真题及答案解析
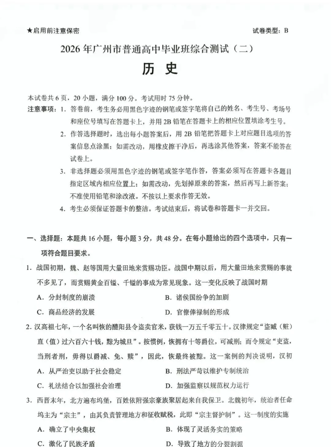
2026广州二模考试《历史》真题及答案解析
2026广州二模考试《化学》真题及答案解析
2026广州二模考试《生物》真题及答案解析
2026广州二模考试《地理》真题及答案解析
2026广州二模考试《政治》真题及答案解析
各科试题+答案考后更新
扫描下方图片·免费获取答案

链接:https://pan.quark.cn/s/3d584f19f1cc?pwd=6cjC 提取码:6cjC
部分资料截图:



注意:所有资料均于考后收集,来自于网络公开资料,仅供参考!
祝大家都能高分通过!!!
夜雨聆风