26春季最新版三年级下册语文【句子专项】比喻句、拟人句、病句、可打印

大家好!我是幼小语数衔接资料库~
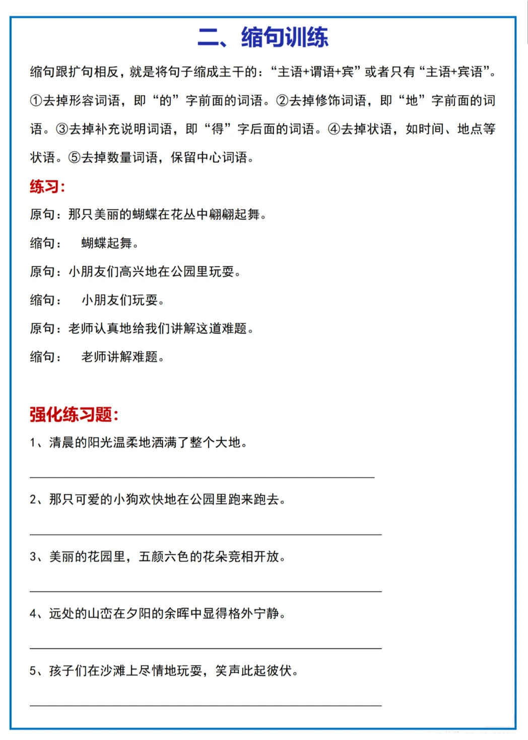
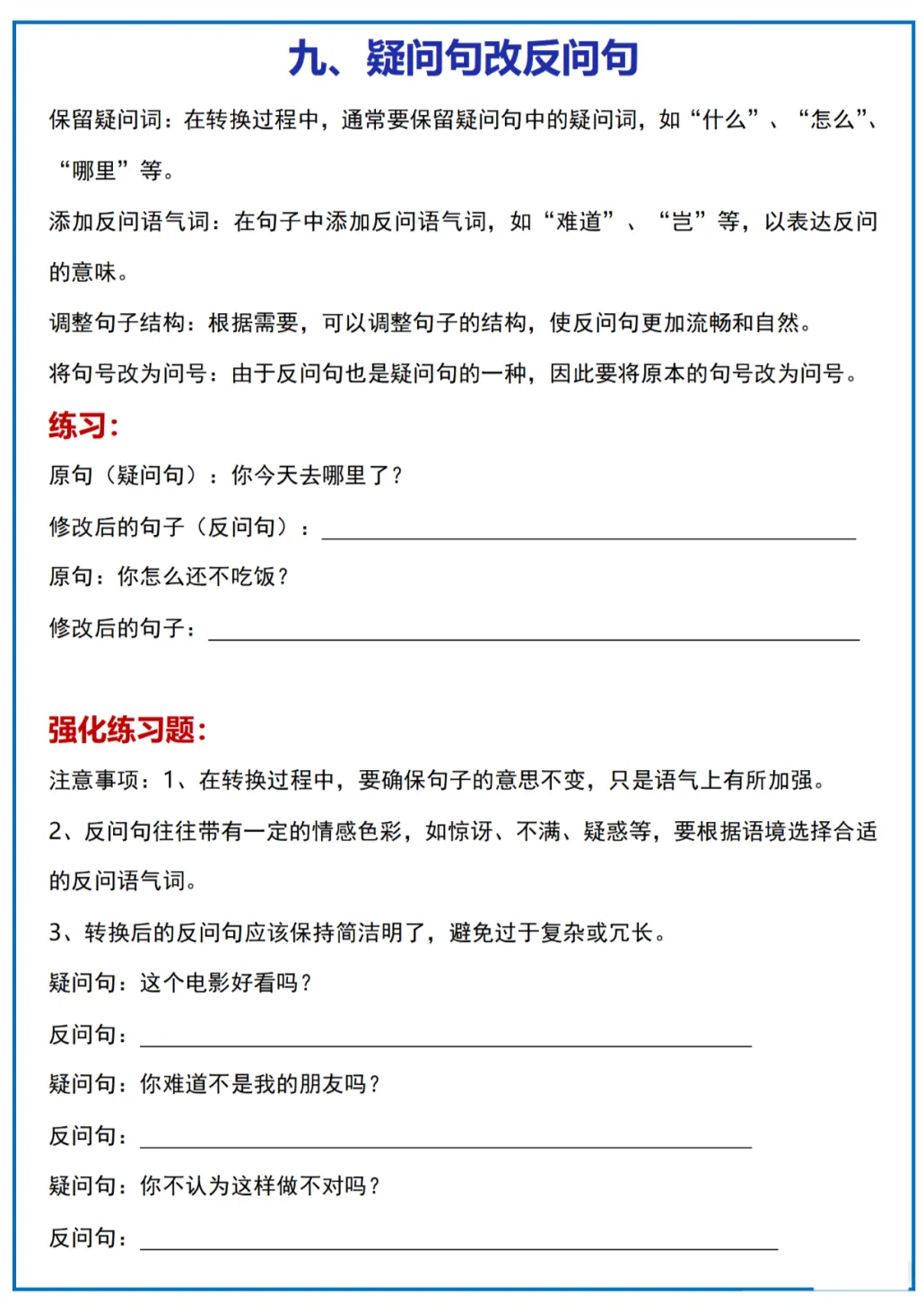
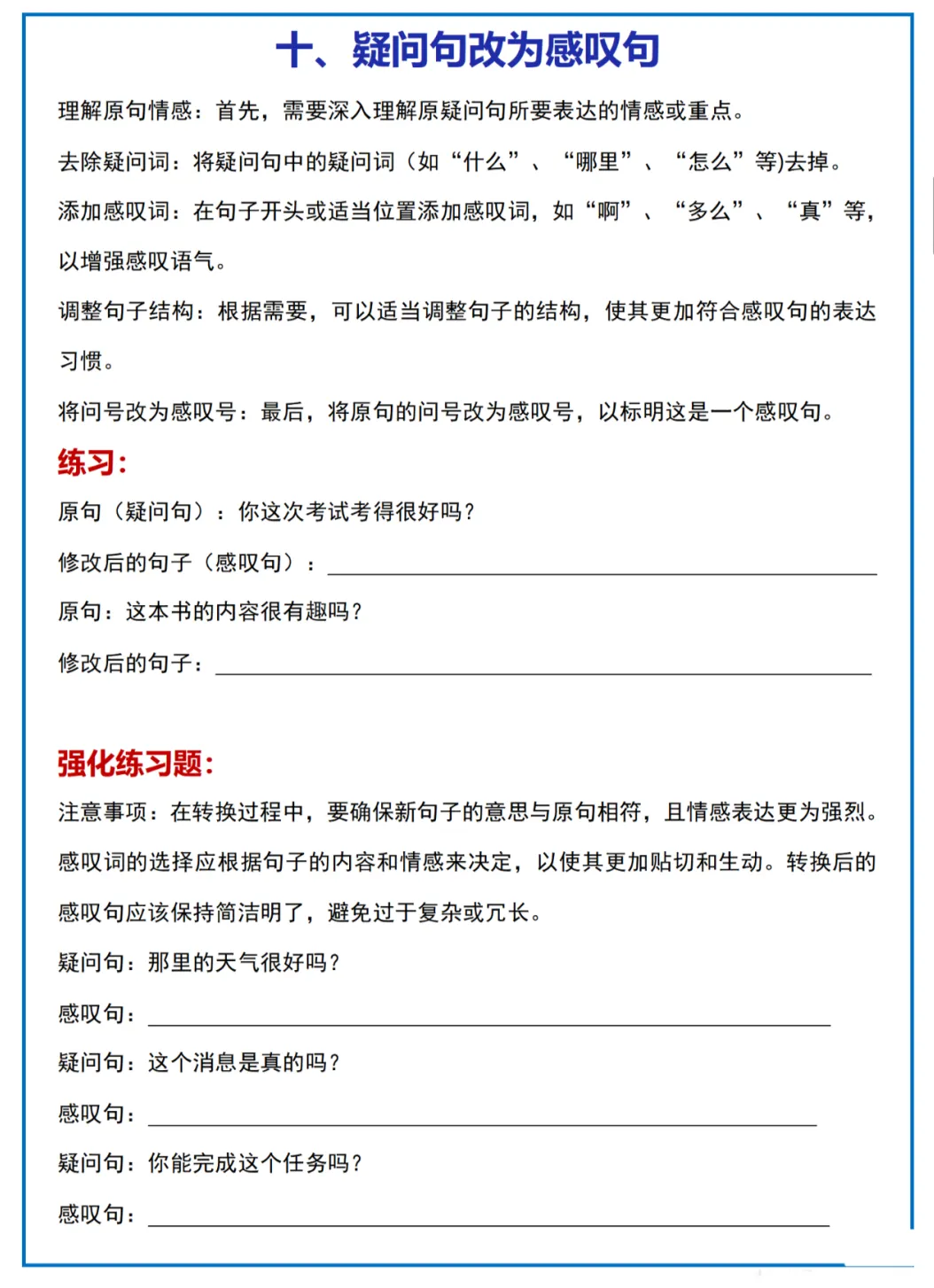
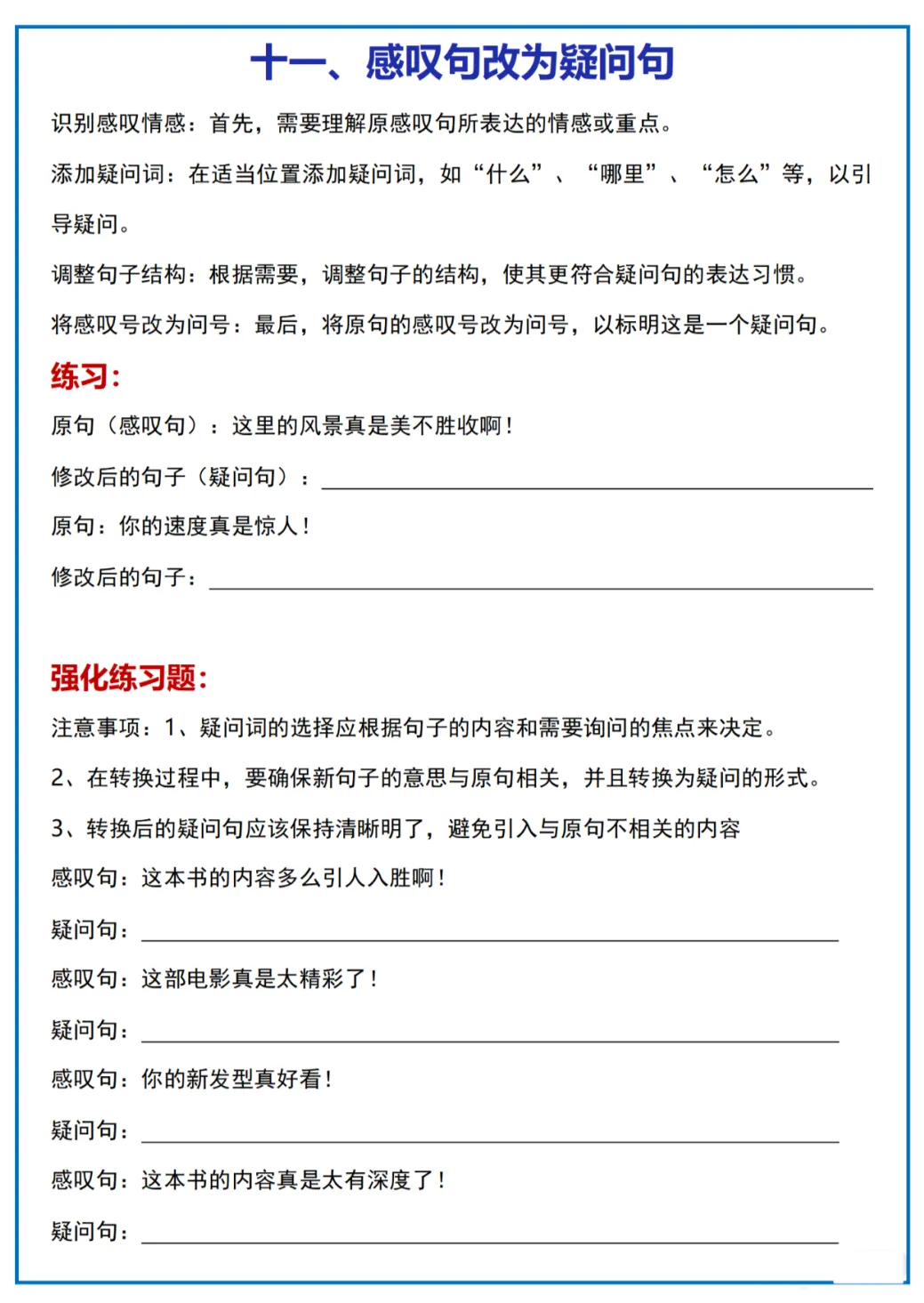
今天为大家分享三年级下册语文【句子十六类句式】,扩句、缩句、改反问句、转述句……全是考试必考、孩子最容易丢分的地方!专项练一遍,句式变换再也不懵,写话也更通顺了~💪
(温馨提示:文末可打印完整电子版)














26春季最新版三年级下册语文【句子专项】比喻句、拟人句、病句、可打印

大家好!我是幼小语数衔接资料库~
今天为大家分享三年级下册语文【句子十六类句式】,扩句、缩句、改反问句、转述句……全是考试必考、孩子最容易丢分的地方!专项练一遍,句式变换再也不懵,写话也更通顺了~💪
(温馨提示:文末可打印完整电子版)













