26年华师大版七年下册数学【第5章 一元一次方程-20类题型突破】高清可打印


🌼今日分享内容:
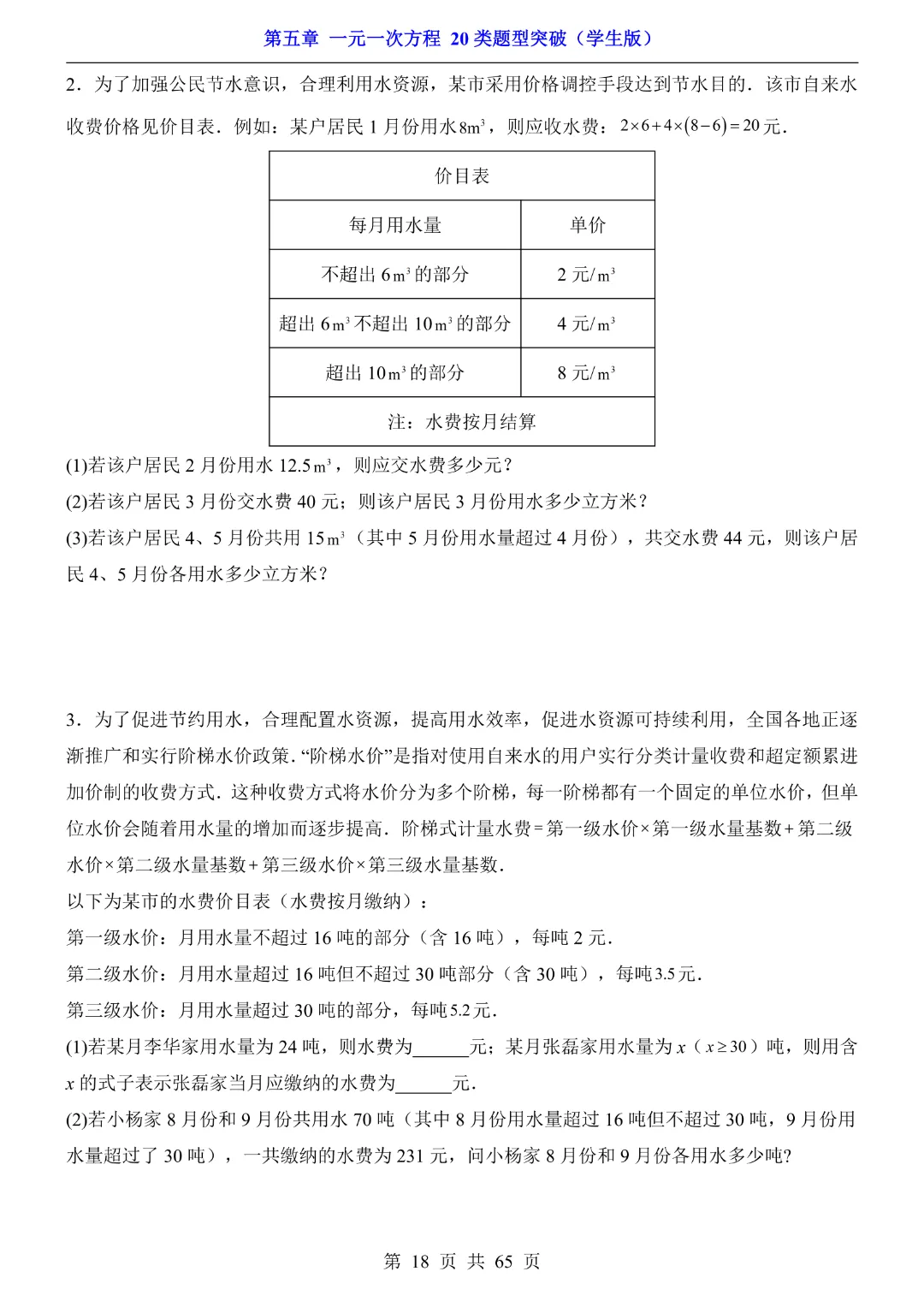
26年华师大版七年下册数学【第5章 一元一次方程-20类题型突破】高清电子版可打印
♥️电子版可下载打印,需要的家长抓紧领取一份给孩子打印🖨️出来,让孩子练一练吧,助力孩子高效学习!
温馨提示:文末有电子版领取方法






















领取完整电子版:
②:首先【关注】公众号,再点【发消息】输入编号:R0424
请直接复制关键词噢,以免输入错误~
本微信公众账号分享的资源均通过网络等公共合法渠道获得,仅供试用!版权属于原出版机构或影像公司,本资源为电子载体,传播分享仅限于家庭使用与交流心得、参考和辅助购买决策,不得以任何理由在商业行为中使用,若喜欢此资源,建议购买实体产品。文章中的视频及图片均来自网络,版权归原作者或原出版社所有。如有侵权,请及时联系删除。
夜雨聆风