文档
办公文件
生活文档
学习资料
当前位置:
首页
>
文档
>1.3有理数的加减法-2022-2023学年七年级数学上册《考点•题型•技巧》精讲与精练高分突破(人教版)_初中数学人教版_7上-初中数学人教版_7上-初中数学人教版(旧版)赠送_07专项讲练
1.3有理数的加减法-2022-2023学年七年级数学上册《考点•题型•技巧》精讲与精练高分突破(人教版)_初中数学人教版_7上-初中数学人教版_7上-初中数学人教版(旧版)赠送_07专项讲练
2026-04-01 15:50:10
2026-03-25 17:39:11
文档预览
文档信息
文档格式
docx
文档大小
0.636 MB
文档页数
32 页
上传时间
2026-03-25 17:39:11
下载文档
文档内容
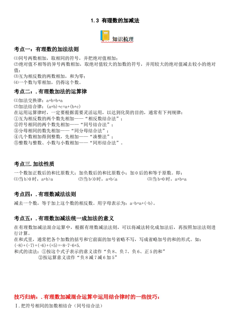
1.3 有理数的加减法 考点一:有理数的加法法则 ⑴同号两数相加,取相同的符号,并把绝对值相加; ⑵绝对值不相等的异号两数相加,取绝对值较大的加数的符号,并用较大的绝对值减去较小的绝对 值; ⑶互为相反数的两数相加,和为零; ⑷一个数与零相加,仍得这个数。 考点二:.有理数加法的运算律 ⑴加法交换律:a+b=b+a ⑵加法结合律:(a+b)+c=a+(b+c) 在运用运算律时,一定要根据需要灵活运用,以达到化简的目的,通常有下列规律: ①互为相反数的两个数先相加——“相反数结合法”; ②符号相同的两个数先相加——“同号结合法”; ③分母相同的数先相加——“同分母结合法”; ④几个数相加得到整数,先相加——“凑整法”; ⑤整数与整数、小数与小数相加——“同形结合法”。 考点三.加法性质 一个数加正数后的和比原数大;加负数后的和比原数小;加0后的和等于原数。即: ⑴当b>0时,a+b>a ⑵当b<0时,a+b
|b|>|c|进行判断即可. 【详解】解:∵a+b+c=0, ∴它们中肯定有一个负数和一个正数, ∴a,b,c三数中只有两正一负或两负一正两种情况, A. 若a,b为正数,c为负数,而 ,所以 ,故该选项不成立; B. 若a,c为正数,b为负数,而 ,所以 ,故该选项不成立; C.若 c为正数,a为负数,则b正数时,有可能 ,故该选项有可能成立; D. c为负数,a为负数,则无论b为什么数时, ,故该选项不成立. 故选:C. 【点睛】本题主要考查的是有理数的加法,掌握有理数的加法法则是解题的关键. 28.(1)3;(2)10;(3)0;(4)-6 【分析】(1)直接利用有理数的加减运算法则计算得出答案; (2)先化简,再计算加减法即可求解; (3)运用加法的交换律和结合律,结合加减运算法则计算可得; (4)先化简,再计算加减法即可求解. 【详解】(1)原式= . (2)原式 . (3)原式 . (4)原式 . 【点睛】此题主要考查了有理数的加减混合运算,正确掌握运算法则是解题关键. 29.(1)-2;(2) ;(3) . 【详解】试题分析:(1)根据有理数的减法法则,把减法转化为加法,然后根据有理数的运算法则计算即可; (2)根据有理数的减法法则,把减法转化为加法,然后根据有理数的运算法则计算即可;(3)根据有理数的运 算法则依次计算即可. 试题解析: (1)原式=- -7 + +2 =-8+ 6 =-2;(2) 原式=-3 + +4 -2 =-3 +2 =-1 ; (3)原式=2 -18 +6 =-8 . 30.C 【分析】根据数轴上两点间的距离等于这两个数的差的绝对值列式计算即可得解. 【详解】解:AB=|-1-(-3)|=2. 故选:C. 【点睛】本题考查了数轴上两点间的距离及有理数的减法运算,正确表示数轴上两点间距离并准确计算是解题关 键. 31.C 【分析】求出a、b的值,进行计算即可. 【详解】解:∵ , , ∴ , , ∵ 的绝对值与相反数相等, ∴ <0, ∴ , , 或 , 故选:C. 【点睛】本题考查了绝对值的意义和有理数的计算,解题关键是理解绝对值的意义,确定a、b的值. 32.B 【详解】分析:直接利用分数的性质将原式变形进而得出答案. 详解:原式= = , =1- = . 故选B. 点睛:此题主要考查了有理数的加法,正确分解分数将原式变形是解题关键.33.C 【分析】数轴上右边的点表示的数总大于左边的点表示的数.原点左边的数为负数,原点右边的数为正数.从图 中可以看出b<0<a,|b|>|a|,再根据有理数的运算法则判断即可. 【详解】根据数轴上a,b两点的位置可知,b<0<a,|b|>|a|, ①根据有理数的加法法则,可知a+b<0,故正确; ②∵b<a,∴b-a<0,故错误; ③∵|a|<|b|, ∴ ∵ <0, , , 根据两个负数比较大小,绝对值大的反而小 ∴ ,故正确; ④3a﹣b=3a+(- b) ∵3a>0,-b>0 ∴3a﹣b>0,故正确; ⑤∵﹣a>b ∴- a﹣b>0. 故①③④⑤正确,选C. 【点睛】本题考查根据点在数轴的位置判断式子的正负,本部分的题主要根据,数轴上左边的点表示的数总比右 边的点表示的数要小,及有理数的运算规律来判断式子的大小. 34.C 【详解】试题解析::(1+3+5+7+…+99)-(2+4+6+8+…+100) =-[(2-1)+(4-3)+(6-5)+(8-7)…+(100-99)] =-(1+1+1+1+…+1) =-50. 故选C. 35.C 【分析】根据题目中的条件,可以把 , , , , 分别求出来,即可判断. 【详解】解:根据题意可求出: A, ,故选项错误,不符合题意;B, ,故选项错误,不符合题意; C, ,故选项正确,符合题意; D, ,故选项错误,不符合题意; 故选:C. 【点睛】本题考查了等分点和实数与数轴上的点一一对应,解题的关键是:根据题意直接求出 , , , , 的值即可判断. 36.D 【分析】分类讨论:①a、b、c均是正数,②a、b、c均是负数,③a、b、c中有一个正数,两个负数,④a、b、 c有两个正数,一个负数,化简原式即可去求解. 【详解】①a、b、c均是正数,原式= = ; ②a、b、c均是负数,原式= = ; ③a、b、c中有一个正数,两个负数,原式= = ; ④a、b、c中有两个正数,一个负数,原式= = ; 故选D. 【点睛】本题考查了绝对值的化简,关键是分情况讨论,然后逐一求解. 37.B 【分析】根据正负数的意义,列式计算即可. 【详解】解:25﹣2.1+2﹣1.2+0.5+0.3=24.5(元), 故选B. 【点睛】本题考查正数和负数的实际意义,解题关键是掌握本题中正数和负数的意义,这样可以提高解题的速度 和准确率. 38.1. 【分析】根据相反数的性质即可求解. 【详解】m+1+(-2)=0,所以m=1. 【点睛】此题主要考查相反数的应用,解题的关键是熟知相反数的性质. 39.±1,±9 【分析】利用绝对值的代数意义确定出x与y的值,即可求出x-y的值. 【详解】∵|x|=4,|y|=5, ∴x=4或-4,y=5或-5, 当x=4,y=5时,x-y=-1, 当x=4,y=-5时,x-y=9,当x=-4,y=5时,x-y=-9, 当x=-4,y=-5时,x-y=1, 故答案为±1,±9. 【点睛】本题考查了绝对值的性质,解题的关键是分类讨论,以免漏解. 40.380 【分析】分析题意,可知,八人船最划算,其次是六人船,计算出最总费用最低的租船方案即可. 【详解】租用四人船、六人船、八人船各1艘,租船的总费用为 (元) 故答案为380. 【点睛】考查统筹规划,对船型进行分析,找出总费用最低的租船方案即可. 41.﹣2c 【分析】根据题意,利用绝对值的代数意义判断出a,b,c的正负,原式利用绝对值的代数意义化简即可得到结果. 【详解】∵|a|=-a, =-1,|c|=c, ∴a为非正数,b为负数,c为非负数, ∴a+b<0,a-c<0,b-c<0, 则原式=-a-b+a-c+b-c=-2c, 故答案为-2c 【点睛】此题考查了有理数的减法,以及绝对值,熟练掌握绝对值的代数意义是解本题的关键. 42.45或23 【分析】先根据绝对值的意义确定x、y、z的值,再代入计算即可. 【详解】解:∵|x|=11,|y|=14,|z|=20, ∴x=±11,y=±14,z=±20. ∵|x+y|=x+y,|y+z|=﹣(y+z), ∴x+y≥0,y+z≤0. ∵x+y≥0. ∴x=±11,y=14. ∵y+z≤0, ∴z=﹣20 当x=11,y=14,z=﹣20时, x+y﹣z=11+14+20=45; 当x=﹣11,y=14,z=﹣20时, x+y﹣z=﹣11+14+20=23. 故答案为:45或23. 【点睛】本题主要考查了绝对值的意义及有理数的加减混合运算,掌握绝对值的意义和性质及有理数加减的法则是解决本题的关键. 43.﹣6 【分析】先根据已知条件可以确定线段AB的长度,然后根据点B、点C关于点A对称,设设点C所表示的数为 x,列出方程即可解决. 【详解】解:设点C所表示的数为x, ∵数轴上A、B两点表示的数分别为-1和4,点B关于点A的对称点是点C, ∴AB=4-(-1),AC=-1-x, 根据题意AB=AC, ∴4-(-1)=-1-x, 解得x=-6. 故答案为-6. 点睛:本题主要考查实数与数轴的对应关系和轴对称的性质,熟练掌握对称性质是解本题的关键. 44. 【详解】解:由新定义运算得, 原式=1-2-3+4-6-7+5=-8. 故答案为-8. 45.(1)-28;(2)0;(3)-25.5;(4) ;(5) ;(6) ;(7) ;(8) 【分析】各式先化简符号,再利用加法结合律和交换律简化计算即可. 【详解】解:(1) = =-28; (2) = =0; (3) = = =-25.5; (4) = = ;(5) = = = ; (6) = = = = ; (7) = = = = ; (8) = = = = =【点睛】本题主要考查有理数的加减运算,解题的关键是掌握有理数的加法的结合律与交换律. 46.(1) (2) (3) (4)6 【分析】(1)先去括号和求绝对值,再根据有理数的加法进行计算即可得到答案. (2)根据加法交换律对 进行变形,再根据有理数的加法运算法则进行求解,即可得 到答案; (3)根据加法交换律对 进行变形,再根据有理数的加法运算法则进行求解,即可得到 答案; (3)根据加法交换律对 进行变形,再根据有理数的加法运算法则进行求解,即可得到 答案; 【详解】(1)原式 . (2)原式 . (3)原式 . (4)原式 . 【点睛】本题考查有理数的加法和加法交换律,解题的关键是掌握有理数的加法和加法交换律. 47.(1) ;(2)-9942;(3) 【分析】(1)根据有理数的加法和减法可以解答本题; (2)根据有理数的加法和减法可以解答本题; (3)根据有理数的加法、减法和绝对值的性质可以解答本题; 【详解】解:(1) = == ; (2)-8721+53 -1 279+4 =(-8721-1279)+ =-10000+58 =-9942; (3) = = = 【点睛】本题考查有理数的混合运算,解题的关键是明确有理数混合运算的计算方法. 48.(1)减少了;(2) 6天前仓库里有货品500吨;(3)这6天要付860元装卸费. 【分析】(1)将6天进出仓库的吨数相加求和即可,结果为正则表示增多了,结果为负则表示减少了; (2)结合上问答案即可解答; (3)计算出所有数据的绝对值之和,然后根据进出的装卸费都是每吨5元进行计算. 【详解】(1)+31-32-16+35-38-20=-40(吨), ∵-40<0, ∴仓库里的货品减少了. 答:减少了. (2)+31-32-16+35-38-20=-40(吨),即经过这6天仓库里的货品减少了40吨. 所以6天前仓库里有货品,460+40=500(吨). 答:6天前仓库里有货品500吨. (3)|+31|+|-32|+|-16|+|+35|+|-38|+|-20|=172(吨),172×5=860(元). 答:这6天要付860元装卸费. 【点睛】本题考查了正数和负数表达相反意义量的意义. 49.(1)①7+21;② ;③ ;(2)9;(3) . 【分析】(1)根据绝对值的性质:正数的绝对值等于它本身;负数的绝对值等于它的相反数;0的绝对值是0即 可得出结论; (2)首先根据有理数的运算法则判断式子的符号,再根据绝对值的性质正确化简即可;(3)首先根据有理数的运算法则判断式子的符号,再根据绝对值的性质正确化简即可. 【详解】解:(1)①|7+21|=21+7; 故答案为:21+7; ② ; 故答案为: ; ③ = 故答案为: ; (2)原式= =9 (3)原式 = = = 【点睛】此题考查了有理数的加减混合运算,此题的难点把互为相反的两个数相加,使运算简便.做题时,要注 意多观察各项之间的关系. 50.(1)|x+2|;(2)表示的是x与(-6)之间的距离,x=-2;(3)P点表示的数为-4;(4) , (5)B点向 左移动 此时P点向右移动 或B点向右移动 此时P点向左移动 . 【分析】(1)根据题中的公式,代入即可; (2)第一个空,|x+6|=|x- (-6)|,根据距离公式填写即可,第二个空两个数的绝对值相等,这两个数相等或这两个数 互为相反数,据此列出两个方程求解即可; (3)画出数轴,据图可得答案; (4)根据题意M、N距离-3的距离都为 ,设距离-3的距离为 的数为x,据此列出含绝对值的方程,解方程即 可; (5)设B点为x,表示出P点,分①BP=AP②BP=AB③AP=AB三种情况讨论即可. 【详解】(1)|x-(-2)|=|x+2|,故表示为|x+2|; (2)∵|x+6|=|x-(-6)|,∴表示的是x与(-6)之间的距离, ∵|x+6|= |x -2| ∴x+6=x-2或x+6=-(x-2) 解x+6=x-2无解,解x+6=-(x-2)得x=-2. 则x=-2. (3)如下图,易得对称轴为经过-3且与数轴垂直的直线,所以P点表示的数为-4. (4)根据题意M、N在-3的左右两边,且距离-3的距离为 ,设距-3的距离为 的数为x,则|x+3|= ,即x+3= ,x= 或x= ,故M点为 时N为 . (5)设B点移动后表示的数为x,P点表示的数为y,则有|x-3|=|y-3|, x-3=y-3或x-3=3-y,解x-3=y-3得x=y,即 B、P两点重合舍去,解x-3=3-y得y= -x-6,所以P点表示的数位-x-6所以AB=|1-x|,AP=|1-(-x-6)|=|7+x|,BP=|x-(- x-6)|=|2x+6|. 根据移动后相邻两点间距离相等,可分三类情况 ①BP=AP,即|2x+6|=|7+x|即2x+6=7+x或2x+6=-7-x, 解2x+6=7+x得x=1,即A、B两点重合不符合题意舍去, 解2x+6=-7-x得 ,所以B点向左移动 即可,此时P点向右移动 ; ②BP=AB,即|2x+6|=|1-x|即2x+6=1-x,或2x+6=x-1, 解2x+6=1-x得x= ,所以B点向右移动 ,此时P点向左移动 , 解2x+6=x-1得x=-7,此时-x-6=1,A、P两点重合舍去; ③AP=AB,则|1-x|=|7+x|,即1-x=7+x或x-1=7+x 解1-x=7+x得x=3,此时B、P重合舍去, 解x-1=7+x无解舍去. 故B点向左移动 此时P点向右移动 或B点向右移动 此时P点向左移动 .
本文档来自网络内容,如有侵犯您的权益请联系我们删除,联系邮箱:wyl860211@qq.com。
上一篇
寒假作业11选词填空特训(学生版)-2025年七年级英语寒假衔接_新人教版7下英语学习资料包_13.寒假班预习专项讲义_01-25春人教版英语七年级年级下册寒假衔接训练提升作业
下一篇
寒假作业11选词填空特训(教师版)-2025年七年级英语寒假衔接_新人教版7下英语学习资料包_13.寒假班预习专项讲义_01-25春人教版英语七年级年级下册寒假衔接训练提升作业
最新文档
B-学习任务单(2)_26春四年级上下册人教版_四上英语合集人教版PEP英语四年级上册新教材(教学视频+课件+动画+音频+练习+教案)_17练习资料_小学英语(预习复习资料大礼包)_Unit2
B-学习任务单(2)_26春四年级上下册人教版_四上英语合集人教版PEP英语四年级上册新教材(教学视频+课件+动画+音频+练习+教案)_17练习资料_小学英语(预习复习资料大礼包)_Unit1
B-学习任务单(1)_26春四年级上下册人教版_四上英语合集人教版PEP英语四年级上册新教材(教学视频+课件+动画+音频+练习+教案)_17练习资料_小学英语(预习复习资料大礼包)_Unit6_822
B-学习任务单(1)_26春四年级上下册人教版_四上英语合集人教版PEP英语四年级上册新教材(教学视频+课件+动画+音频+练习+教案)_17练习资料_小学英语(预习复习资料大礼包)_Unit6_259
B-学习任务单(1)_26春四年级上下册人教版_四上英语合集人教版PEP英语四年级上册新教材(教学视频+课件+动画+音频+练习+教案)_17练习资料_小学英语(预习复习资料大礼包)_Unit6_207
B-学习任务单(1)_26春四年级上下册人教版_四上英语合集人教版PEP英语四年级上册新教材(教学视频+课件+动画+音频+练习+教案)_17练习资料_小学英语(预习复习资料大礼包)_Unit6
B-学习任务单(1)_26春四年级上下册人教版_四上英语合集人教版PEP英语四年级上册新教材(教学视频+课件+动画+音频+练习+教案)_17练习资料_小学英语(预习复习资料大礼包)_Unit5_689
B-学习任务单(1)_26春四年级上下册人教版_四上英语合集人教版PEP英语四年级上册新教材(教学视频+课件+动画+音频+练习+教案)_17练习资料_小学英语(预习复习资料大礼包)_Unit5
B-学习任务单(1)_26春四年级上下册人教版_四上英语合集人教版PEP英语四年级上册新教材(教学视频+课件+动画+音频+练习+教案)_17练习资料_小学英语(预习复习资料大礼包)_Unit4_601
B-学习任务单(1)_26春四年级上下册人教版_四上英语合集人教版PEP英语四年级上册新教材(教学视频+课件+动画+音频+练习+教案)_17练习资料_小学英语(预习复习资料大礼包)_Unit4_596
热门文档
B-学习任务单(1)_26春四年级上下册人教版_四上英语合集人教版PEP英语四年级上册新教材(教学视频+课件+动画+音频+练习+教案)_17练习资料_小学英语(预习复习资料大礼包)_Unit4
B-学习任务单(1)_26春四年级上下册人教版_四上英语合集人教版PEP英语四年级上册新教材(教学视频+课件+动画+音频+练习+教案)_17练习资料_小学英语(预习复习资料大礼包)_Unit3_302
B-学习任务单(1)_26春四年级上下册人教版_四上英语合集人教版PEP英语四年级上册新教材(教学视频+课件+动画+音频+练习+教案)_17练习资料_小学英语(预习复习资料大礼包)_Unit3
B-学习任务单(1)_26春四年级上下册人教版_四上英语合集人教版PEP英语四年级上册新教材(教学视频+课件+动画+音频+练习+教案)_17练习资料_小学英语(预习复习资料大礼包)_Unit2_458
B-学习任务单(1)_26春四年级上下册人教版_四上英语合集人教版PEP英语四年级上册新教材(教学视频+课件+动画+音频+练习+教案)_17练习资料_小学英语(预习复习资料大礼包)_Unit2_104
B-学习任务单(1)_26春四年级上下册人教版_四上英语合集人教版PEP英语四年级上册新教材(教学视频+课件+动画+音频+练习+教案)_17练习资料_小学英语(预习复习资料大礼包)_Unit2
B-学习任务单(1)_26春四年级上下册人教版_四上英语合集人教版PEP英语四年级上册新教材(教学视频+课件+动画+音频+练习+教案)_17练习资料_小学英语(预习复习资料大礼包)_Unit1_290
B-学习任务单(1)_26春四年级上下册人教版_四上英语合集人教版PEP英语四年级上册新教材(教学视频+课件+动画+音频+练习+教案)_17练习资料_小学英语(预习复习资料大礼包)_Unit1
5.《无常》_02中考总复习(2026版更新中)_01-语文-中考总复习_2025年中考资料_2025年中考语文一轮复习知识梳理
5.1常见仪器及基本实验操作2025年中考化学(人教版)一轮考点研究练习(含解析)_02中考总复习(2026版更新中)_05-化学-中考总复习_2025年中考复习资料
随机文档
ALettersandsounds-教学设计_26春四年级上下册人教版_四上英语合集人教版PEP英语四年级上册新教材(教学视频+课件+动画+音频+练习+教案)_19同步教案课件_人教pep3_3-6上册_Unit6
ALettersandsounds-教学设计_26春四年级上下册人教版_四上英语合集人教版PEP英语四年级上册新教材(教学视频+课件+动画+音频+练习+教案)_19同步教案课件_人教pep3_3-6上册_Unit4
4古代诗词阅读2025年中考语文一轮复习考点专题练(含答案)_02中考总复习(2026版更新中)_01-语文-中考总复习_2025年中考资料_2025年中考语文一轮复习考点专题练(含答案)
ALettersandsounds-教学设计_26春四年级上下册人教版_四上英语合集人教版PEP英语四年级上册新教材(教学视频+课件+动画+音频+练习+教案)_19同步教案课件_人教pep3_3-6上册_Unit3
ALettersandsounds-教学设计_26春四年级上下册人教版_四上英语合集人教版PEP英语四年级上册新教材(教学视频+课件+动画+音频+练习+教案)_19同步教案课件_人教pep3_3-6上册_Unit2
ALettersandsounds-教学设计_26春四年级上下册人教版_四上英语合集人教版PEP英语四年级上册新教材(教学视频+课件+动画+音频+练习+教案)_19同步教案课件_人教pep3_3-6上册_Unit1
4九(Units1~7)(含听力)_02中考总复习(2026版更新中)_03-英语-中考总复习_2025中考复习资料_2025年中考英语人教版一轮复习专题练习(含答案+听力音频+原文)_九(Units1~7)(含听力)
ALet'stalk-教学设计_26春四年级上下册人教版_四上英语合集人教版PEP英语四年级上册新教材(教学视频+课件+动画+音频+练习+教案)_19同步教案课件_人教pep3_3-6上册_Unit6
ALet'stalk-教学设计_26春四年级上下册人教版_四上英语合集人教版PEP英语四年级上册新教材(教学视频+课件+动画+音频+练习+教案)_19同步教案课件_人教pep3_3-6上册_Unit5
ALet'stalk-教学设计_26春四年级上下册人教版_四上英语合集人教版PEP英语四年级上册新教材(教学视频+课件+动画+音频+练习+教案)_19同步教案课件_人教pep3_3-6上册_Unit4