可下载丨2026春新版四年级下数学重点知识点及公式《人教版》,电子版
HOT
每天分享热门教辅资料 关注我们
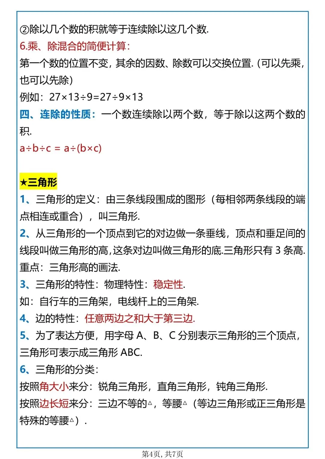
本资料为2026 春季最新版,严格对照人教版四年级下册数学教材,整理全册必背重点知识点 + 核心公式 + 运算定律 + 单位换算,内容精炼、考点清晰,适合孩子课前预习、课堂笔记、单元复习、期中期末考前背诵。
覆盖:四则运算、运算定律、小数的意义和性质、三角形、小数加减法、图形的运动、平均数与条形统计图、鸡兔同笼,全是考试高频得分点,排版清晰可直接打印使用。

(温馨提示:文末有完整电子版领取方式)






领取完整电子版
①:复制链接:https://pan.quark.cn/s/57c0027de31b
②:在浏览器或者夸克网盘中打开并保存下载
说明
本微信公众账号分享的资源均通过网络等公共合法渠道获得,仅供试用!版权属于原出版机构或影像公司,本资源为电子载体,传播分享仅限于家庭使用与交流心得、参考和辅助购买决策,不得以任何理由在商业行为中使用,若喜欢此资源,建议购买实体产品。
文章中的视频及图片均来自网络,版权归原作者或原出版社所有。如有侵权,请及时联系删除。
夜雨聆风