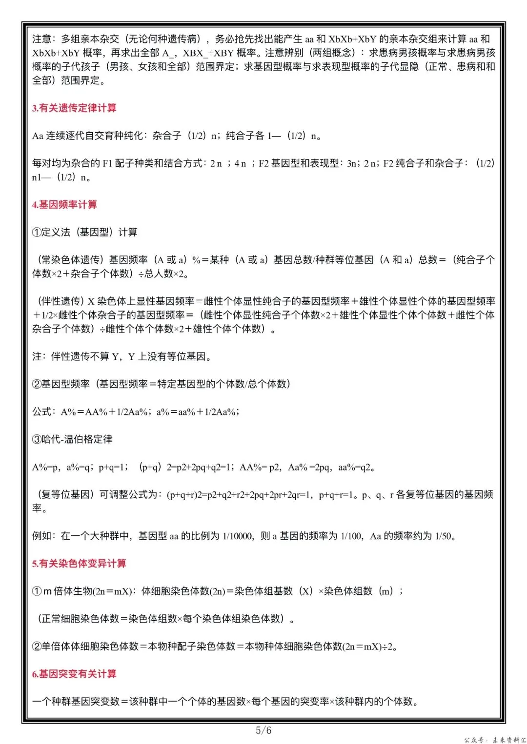
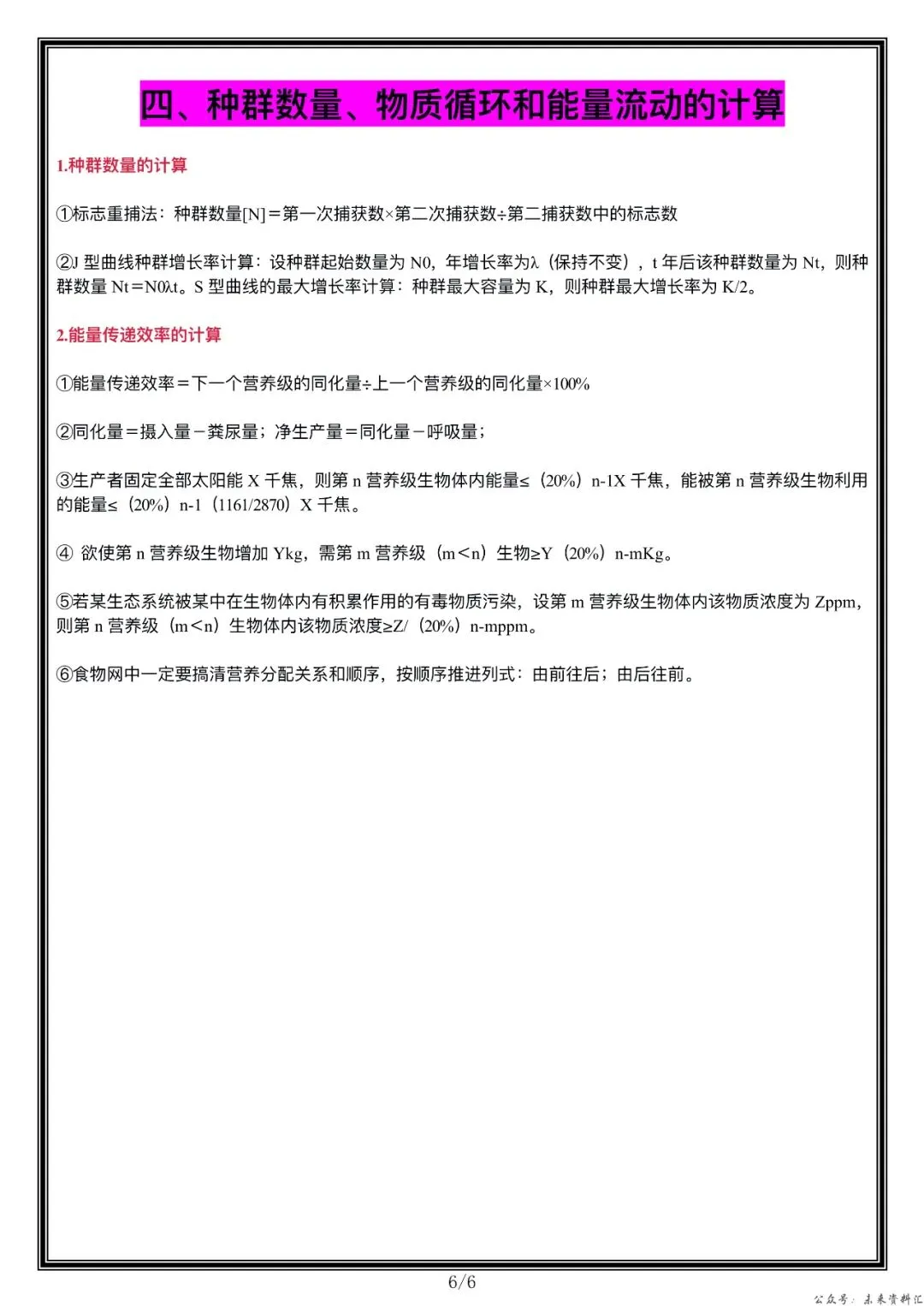
高中生物丨计算公式分类梳理汇总(可下载打印)









—–END—–
声明:本公众号部分转载的文章、图文、视频来自网络,其版权和文责属原作者所有,若侵犯到您的权益,烦请告知,我们将立即删除。
完整电子打印版免费领取方式
▲点击上方
在公众号消息框发送:
计算公式
即可免费领取

声明:本公众号部分转载的文章、图文、视频来自网络,其版权和文责属原作者所有,若侵犯到您的权益,烦请告知,我们将立即删除。
完整电子打印版免费领取方式
▲点击上方
在公众号消息框发送:
计算公式
即可免费领取

▲点击上方
在公众号消息框发送:
计算公式
即可免费领取

夜雨聆风