律师专用 AI 工具 AlphaGPT,都有哪些功能?(附免费试用)

AlphaGPT 是法律科技公司 iCourt 研发的面向律师、律所的专业法律 AI 工具,发布以来有不少律师购买、使用和推荐。
这款软件到底有哪些功能?值不值得入手?本文我们将逐一展示 AlphaGPT 的重要功能板块供各位律师参考。

AlphaGPT 和其他 AI 工具,有什么区别?
AlphaGPT 之所以受到数万名律师和多家律所的青睐,主要是因为其产品设计思路严格遵循了法律实务场景。
除技术团队外,有上百名法律人形成的专业团队深度参与了 AlphaGPT 的设计、开发和调试,使其成为律师用起来顺手又靠谱的法律 AI。
1、接入 Alpha 数据库,最大程度地避免 AI 幻觉。
AlphaGPT 背靠 Alpha 数据库,以超 6 亿案例、法规作为数据源,所有输出的案例法规均带超链接,可一键跳转查看原文,最大程度地避免了 AI 幻觉。
2、内置符合实务规范的输出流程,大幅降低「提示词负担」。
AlphaGPT 内置法律检索、合同审查、文书起草、法律阅卷四大板块,每个板块的每个细分功能,都有专业法律人打磨、内置了一套完整的应用规范。
加上法律大数据的支持以及算法调试,律师不需要特别复杂的提示词,也能收获符合实务规范的结果。
以合同审查为例,AlphaGPT 针对数十种常用合同设计了对应审核流程,律师只需要选择审查方、审核强度等审查倾向,AlphaGPT 即可根据规范进行合同审查,确保不遗漏、不出错。
这大幅降低了律师的「提示词负担」,简单一句话即可获得修订版合同文档。
3、不断打磨细节功能,使用体验行云流水。
体验源于细节。AlphaGPT 很多内置功能,大幅优化了律师在使用 AI 完成实务工作时的体验,能帮助律师形成更顺畅的工作流。
以法律服务意见书为例,其界面清晰直观,包含「输入案情、案情梳理、分析争议焦点、法律意见」四大步骤,律师只需按需填写、上传、点选,即可生成一份专业法律意见书。

类似的功能细节和流程设计,在 AlphaGPT 中不胜枚举,使其成为操作行云流水的 Pro 级法律 AI 工具。
4、已获备案,安全性拉满。
安全性上,AlphaGPT 做了三重保障。
法规层面:系统已在网信办完成备案,相关法律明确禁止将用户的使用数据用于训练模型。作为已备案的服务提供商,合规是生命线,绝无可能触碰这条底线。
技术层面:系统采用了实时处理与隔离技术。用户的每一次对话请求均独立处理的,系统不会将交互数据与用户身份信息关联后存入训练数据库。
安全等级:系统持有《等保三级证书》,这是中国国家信息安全等级保护评估制度中的最高级别之一,与银行、军工行业等级相对应;同时也通过了《ISO27001》和《IOS 27701》信息安全管理国际标准双认证。
以上是 AlphaGPT 的一些特点,接下来我们会详细拆解 AlphaGPT 各板块的重要功能。

AIphaGPT 功能拆解:法律咨询和类案检索
AlphaGPT 的第一个大板块是「法律检索」,其中又分两大功能,法律咨询和类案检索。
1、法律咨询
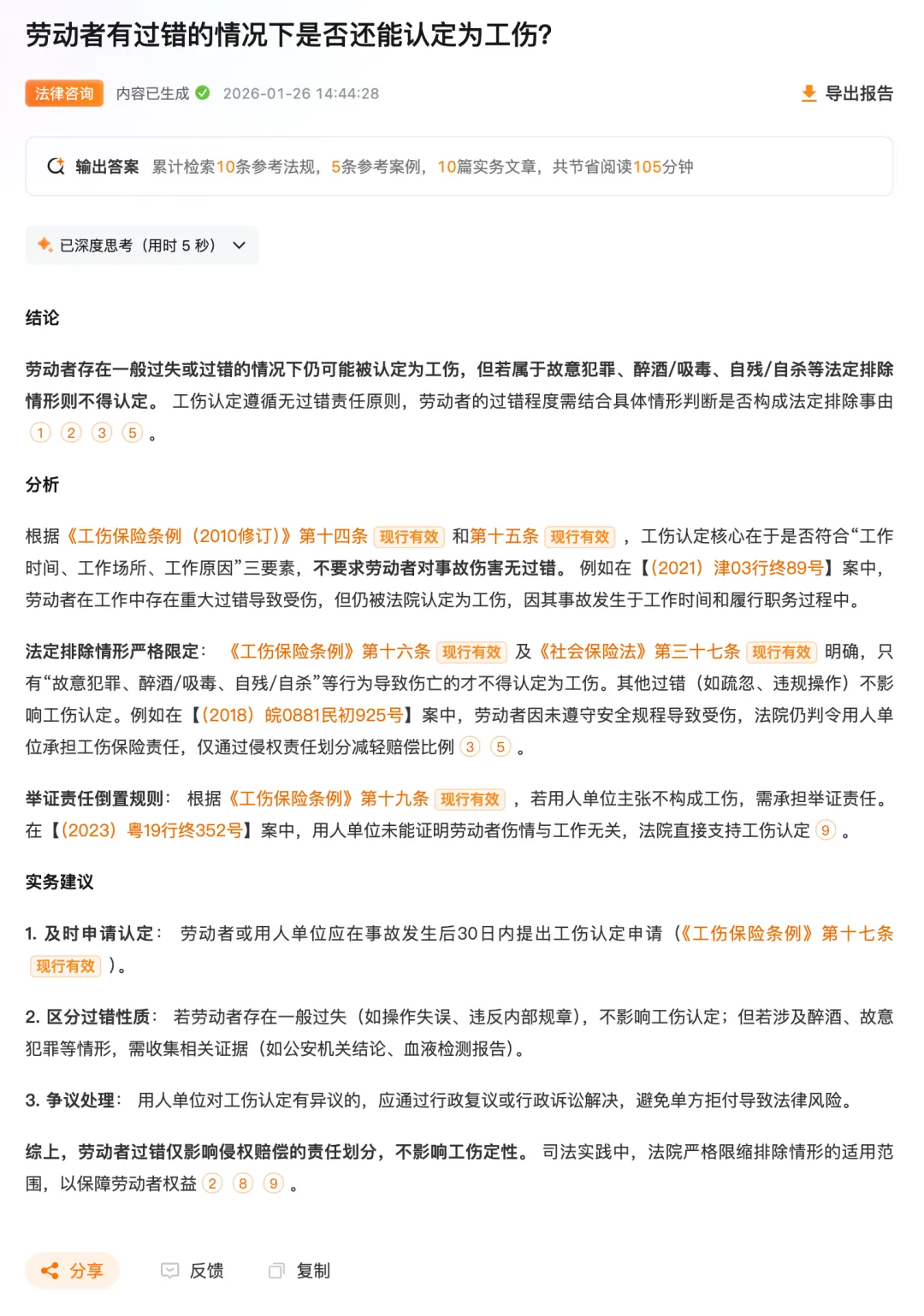
法律咨询顾名思义,可以将其理解为一名 AI 律师助手。律师工作中经常会收到潜在客户、家人朋友的初步咨询,需要快速、低成本地给出专业的初步诊断与意见。
这时候用「法律咨询」板块最合适。它内置了 Alpha 大数据库,加上专业法律人调试后的大模型,能够专业、准确地引用案例和法条,快速地给出初步法律咨询意见,对律师来说是非常好的办案、谈案帮手。

比如填入一个常见的法律问题,「劳动者有过错的情况下是否还能认定为工伤?」,AlphaGPT 只用 5 秒钟,就能给出结论、分析和实务建议,清晰明了,可直接复制应用。

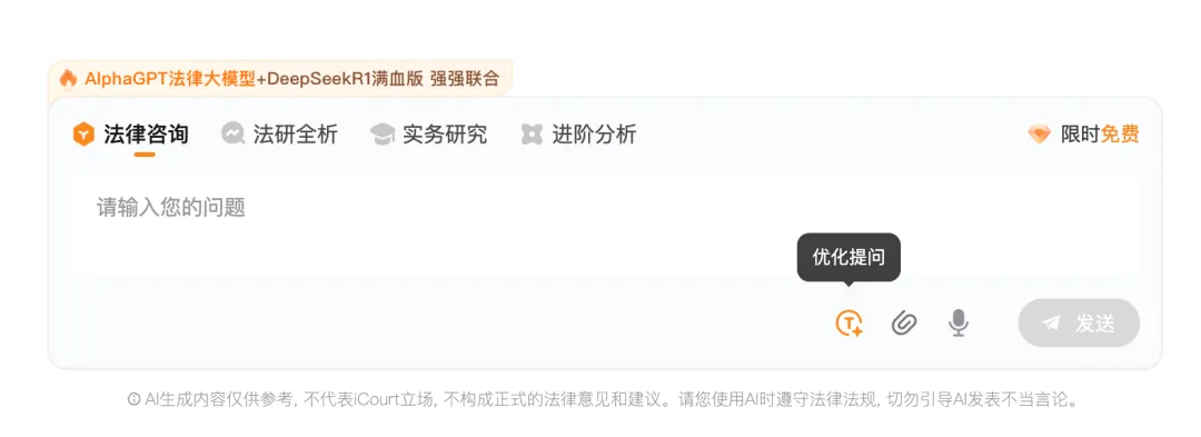
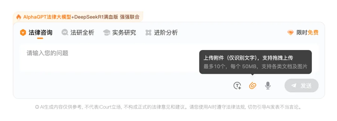
在法律咨询板块里,有两个小功能很值得关注:优化提问和上传附件。
优化提问,可以将杂乱、没有逻辑的问题借助 AI 调整成更合适的问题提示词;上传附件可识别案件相关资料,结合资料给出更精准的回答,进一步提高律师梳理案情、提炼重点的效率。


除了基础的法律咨询,该板块还有分析过程更全面的「法研全析」、满足法律人高阶需求的「实务研究」,以及深度拆解、输出多维度体系化回答的「进阶分析」,不同场景、不同需求都能在这里获得对应的 AI 解答。
2、类案检索
AI 最擅长的就是在海量信息里进行检索、比对,类案检索是 AI 的主场。
不过类案检索要准确,三点不能缺:
-
全面详尽的法律数据库
-
强大的 AI 大模型
-
专业法律人和技术团队的持续调试优化
AlphaGPT 的类案检索功能,背靠 Alpha 大数据库,进行类案检索时会基于 1.95 亿篇裁判文书进行案例检索,案例库实时更新,底层大模型为专为法律人调试过的 DeepSeek R1,检索可以做到快、准、稳。
支持输入案情、直接提问,或者自定义检索维度检索:

提问后仅需几秒,即获得类案综述、类案列表,以及相关法律法规。




AIphaGPT 功能拆解:合同审查
AlphaGPT 的合同审查板块,有三个大功能:智能审查,模板审查和补充协议审查。

1、智能审查
即上传合同 AI 自动进行审查,审查完成后会进入修订页面,可以非常方便地对合同文档进行审阅、修订:

自由审查板块,还可以用提问的方式,让 AI 更细致地审核对应细节:

如果合同涉及相关主体,主体审查模块则可以审查主体的履约风险分析,并一键下载尽调报告。

2、模板审查
模版合同经常被作为审查合同的重要参照,像常见的风险点、某些行业的固有合同惯例、合同中强势方的「合理性依据」等,通常都会固化在模版中。
如果 AI 能够参考固定的模板合同进行新合同的审查,能很大程度上避免律师重复修改、审核。
目前 AlphaGPT 便提供了模版审查的功能。在 AlphaGPT 合同审查页面的左侧上传待审合同,右侧上传模板合同,就能以模板为基准,快速定位待审合同中存在的遗漏、修改或新增风险点。
该功能可以有效保障合同批量化处理时的质量、效率及一致性。

3、补充协议审查
实务中,补充协议极为常见。原合同条款变化、部分条款单独协定、给历史合同「打补丁」等,都需要增加补充协议。
但审查补充协议有它的难点。律师需要参考主合同,重点关注被修改的条款、被“间接影响”的条款,以及补充协议是否造成逻辑冲突或责任失衡。
虽然补充协议篇幅不长,却可能对原合同的权利义务结构产生实质性、甚至颠覆性的影响。审核补充协议,一点不比审核原合同简单。
AlphaGPT 的补充协议审查功能,便是针对这一场景开发。通过同时上传原始协议与补充协议,AI 会首先理解主合同的权责框架与关键约定,在此基础上审视补充协议,识别出补充协议可能引发的解释冲突或对主合同关键条款的实质性修改,帮助规避因协议间割裂而产生的履约风险。

相比人工翻查、反复对照文本,该功能显著提升审查效率,尤其适用于“一主合同多补充协议”“历史合同反复打补丁”等复杂场景。同时,AI 以结构化方式呈现风险点和修改建议,有助于律师快速对补充协议的调整做出判断。
审查完成后,还有多种版本文件可选择导出:

AlphaGPT 对合同审查这一场景拆解细致,应当能让律师简单便捷地获取想要的结果。

AIphaGPT 功能拆解:文书起草
文书起草页面分两个板块:文书起草和法律意见。
1、文书起草
受限于大模型的算法能力,早期 AlphaGPT 产品 的文书起草模块里,有很多需要律师自行填写、确认的地方,否则无法保证起草效果,这对律师来说也不是友好的体验。
随着 AI 的发展,模型的推理、计算能力大幅提升,目前这一现象已经大幅改进。在 AlphaGPT 的界面里,律师甚至不需要选择具体的类型,直接用“自由起草”的模块,起草任何想要的法律文书。

只需几秒即可收获专业、靠谱的相关文书:

这种交互动作,更符合律师日常使用聊天 AI 时的交互逻辑:写要求,传材料,一键生成。
同时,该板块支持要素式文书起草和要素式文书转换:

写作是律师工作中占比极高的一项,借助 AlphaGPT 专业的 AI 法律文书撰写功能,效率必然会有提升。
2、法律服务意见书

法律服务意见书,则是通过输入案情、上传材料、填写分析重点、选择承办法院法官后,交由 AI 快速完成案情梳理、分析争议焦点,并给出法律意见。
AlphaGPT 作为法律垂类中领先的 AI 产品,其生成的意见书内容非常全面,而且在操作方面,收到用户需求后会弹出勾选框提示,用户可以补充更完善的信息以帮助生成更准确的内容,用户确认生成大纲后再生成正文。
从测试效果来看,法律意见书使用了关系图等形式帮助用户梳理案件事实。
由于 AlphaGPT 拥有 Alpha 法律数据库,提供的法律和案例都非常全面和准确,基本每个小点都给出了支持的法条和案例。
事实梳理部分使用了人物关系表,对复杂案件尤其有用。
在最后部分,意见书针对对方可能提出的抗辩及应对措施分析详尽,能够给予律师充分、细致的指引。
3、要素式文书起草
要素式文书起草分两个功能,一是起草,选择模板后填入案情,即可一键生成要素式文书:

二是要素文书转换,可以将常规起诉状转化为要素式起诉状:



AIphaGPT 功能拆解:法律阅卷
除了长文档阅读相关功能外,AlphaGPT 的法律阅卷板块,有三大技能值得关注。

证据清单板块,可以基于相关案件附件,在几秒钟内生成表格式的证据清单:

质证意见则从「三性」角度逐一分析证据,给出证据可用性参考:

庭审提纲针对案情和相关附件信息,快速生成庭审提纲供律师参考:

这三大功能,既能帮助律师提高办案效率,也能作为办案时的灵感参考和思路指引,帮助律师更快、更好地吃透案件、给出方案。
/ / /
以上就是 AlphaGPT 最主要的四大板块的功能介绍。
受限于篇幅,本文只是做了产品功能的基本展示,如果你想更直观地了解各功能的具体表现,扫码即可领取 AlphaGPT 的免费试用。

夜雨聆风