乐于分享
好东西不私藏

PolarDB分布式版 AI 助手正式上线:你的“数字DBA”已入职

PolarDB分布式版 AI 助手正式上线:你的“数字DBA”已入职

今天,我们正式推出PolarDB-X AI 助手(PolarDB-X AI Agent) —— 一款专为分布式数据库打造的智能运维助理。

面对跨分片 SQL 优化、分布式事务诊断、多节点扩缩容等复杂运维挑战,企业常受限于 DBA 资源稀缺、排查链路冗长和人为误判风险。PolarDB-X AI 助手深度集成于 PolarDB-X 控制台,基于大语言模型与 MCP 技能体系,将这些高门槛操作转化为自然语言对话,让每一位开发者都能轻松驾驭分布式数据库,真正实现“会说话,就能管好库”

01

什么是 PolarDB-X AI 助手?

PolarDB-X AI 助手是阿里云瑶池旗下的云原生数据库 PolarDB 分布式版(PolarDB for Xscale,简称PolarDB-X)推出的智能运维助手。它基于大语言模型与 MCP(Model Context Protocol)技能体系构建,将性能诊断、数据分布分析、安全审计、备份巡检等专业能力融入自然语言对话,用「说话」的方式完成复杂运维。AI 助手内置于 PolarDB-X 控制台,开箱即用;同时也支持通过 Aliyun CLI 以 Skill 方式直接调用 —— 无论你习惯使用控制台,还是偏好在自己的 Agent 工具中集成,只要能对接 Skill,就能获得同样的智能运维能力。

AI助手问答框

02

从诊断到优化,AI 助手全程帮你干

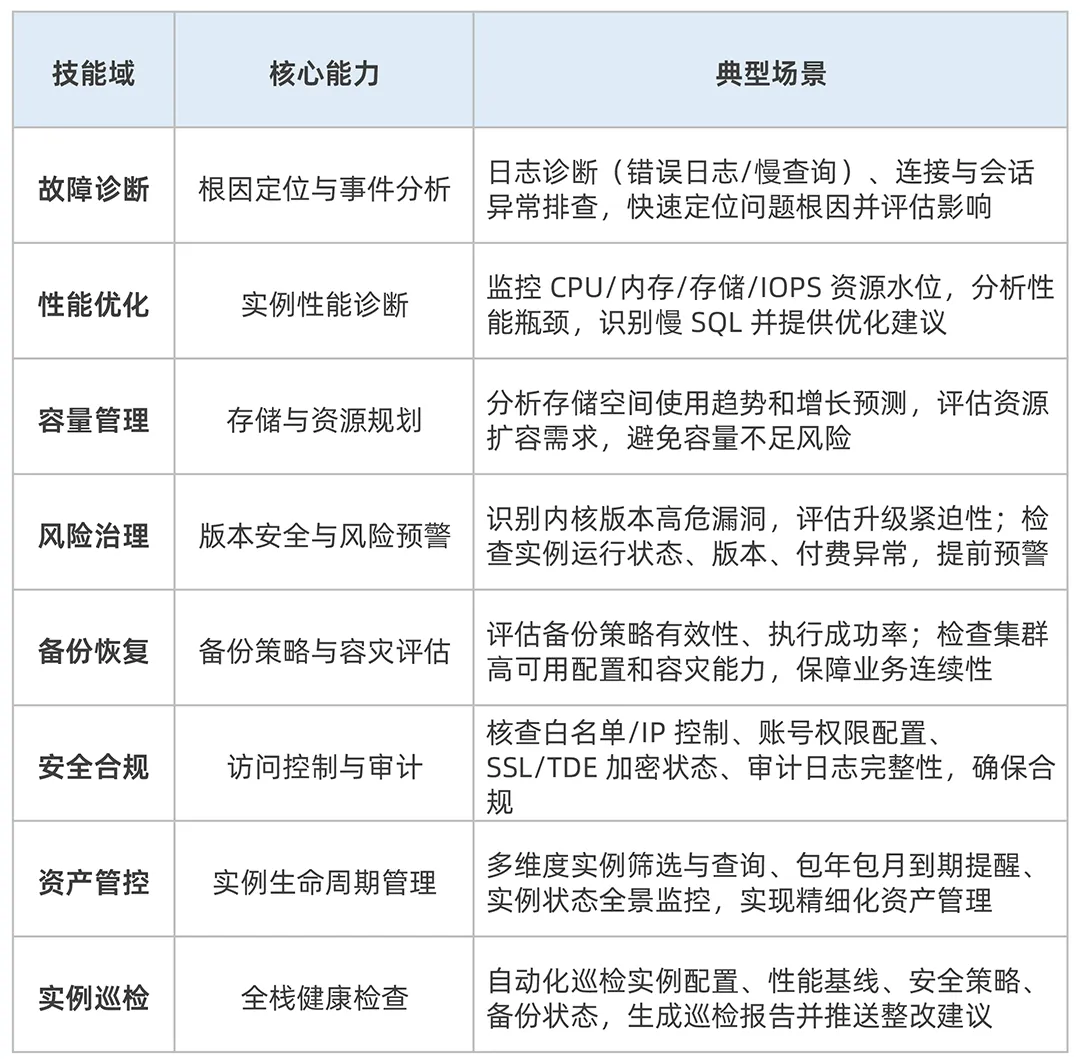
PolarDB-X AI 助手涵盖以下专业技能域,从性能优化到迁移评估,全方位覆盖分布式数据库运维场景:

三大能力,全面覆盖运维全生命周期

✅ 智能问答 —— 你的 7×24 小时产品专家
还在翻文档、查手册、搜群记录?
PolarDB-X AI 助手深度融合产品知识库,无论是“最佳实践怎么选”、“实例规格如何选型”还是“计费模式有什么区别”,只需一句话,秒级获得精准答案。
告别低效查询,让知识触手可及。
✅ 智能巡检 —— 一键体检,风险早发现
备份是否完整?安全配置是否合规?高可用容灾是否到位?
别再靠人工逐项核查!AI 助手支持一键执行批量实例深度体检,自动扫描备份完整性、安全配置合规性、高可用容灾能力,生成可视化巡检报告。
让潜在风险无所遁形,防患于未然。
✅ 智能诊断 —— 不只定位,更能修复
慢 SQL 拖垮性能?死锁导致业务卡顿?连接数飙升原因不明?
AI 助手提供全链路智能诊断:慢日志分析、死锁识别、连接会话评估、性能趋势分析——可生成巡检报告,不仅精准定位问题根因,更提供可执行的修复建议。
从“发现问题”到“解决问题”,一步到位。

30个场景深度覆盖,开箱即用

强大的三大能力背后,是我们对运维场景的深度拆解。无论你是运维小白还是资深专家,以下核心能力,总有一款能成为你的“提效神器”:
🔹 健康基线类:快速掌握集群态、备份策略核查、高可用容灾演练验证、扩缩容建议、DDL风险评估;
🔹 性能瓶颈类:深入CPU/内存/IOPS/存储资源水位分析、数据倾斜分析、热点分析;
🔹 故障排查类:自动关联错误日志、慢查询追踪、异常连接会话分析及存储增长趋势预警。

03

自然语言交互,零门槛上手

控制台对话:从「跨页面操作」到「开口即运维」

PolarDB-X AI 助手最大的特点是零学习成本。开发者或运维人员只需在控制台右侧边栏输入自然语言,即可快速完成复杂运维操作:
▶︎ 典型对话示例
这种“对话式运维”不仅替代了跨页面跳转、手动筛选的低效操作,更让初级工程师也能快速完成复杂查询,真正实现零 SQL 门槛的分布式数据库交互。
过去 5 名 DBA 花 5 小时逐个实例翻日志、查指标,才能拼出一份全局健康报告,如今只需一句话 AI 助手 3 分钟输出百实例健康报告,覆盖 CPU、连接池、锁等待、延迟等关键指标,让团队从重复劳动中解放,专注架构创新。

CLI Skill 调用:从「人机对话」到「自动化运维」

除了控制台内的对话框交互,AI 助手现已支持通过 Aliyun CLI 以 Skill 方式直接调用。这意味着 AI 助手可以被集成到自动化运维脚本、定时任务、CI/CD 流水线中。
▶︎ 技术链路:
Aliyun CLI → AI助手 API → SSE Streaming
举个例子:DBA 可以编写一个Shell 脚本,每天凌晨自动对所有 PolarDB-X 实例执行健康巡检,将报告推送到钉钉群;或者在代码发布流水线中自动审核新增 SQL,提前拦截高危查询。同时支持 session-id 保持多轮对话上下文,让复杂的分步诊断也能通过脚本自动完成。
PolarDB-X 将 AI 能力开放为可编程调用的 Skill 接口,这种「机器调用机器」的能力,向自动化运维迈出了关键一步。

04

技术揭秘:三层架构,确保运维建议精准可靠

PolarDB-X AI 助手采用分层架构设计,针对不同任务类型智能调度最优模型,兼顾响应速度与推理深度:
▶︎ 第一层:RAG 知识检索
基于 PolarDB-X 官网文档构建向量知识库,覆盖产品特性、最佳实践、FAQ 等海量信息。用户提问首先经过语义检索,快速召回相关文档片段,为后续推理提供事实依据。
▶︎ 第二层:意图识别
采用Qwen大模型进行意图识别,根据关键词智能路由:
  • 产品咨询类 → 直接基于 RAG 结果生成回答;
  • 运维诊断类 → 路由至 PolarDB-X Skill。
这一层确保简单问题快速响应,复杂问题精准分流。
▶︎ 第三层:PolarDB-X Skill
针对分布式数据库运维的复杂场景,通过提示词工程(Prompt Engineering)+ MCP(Model Context Protocol)服务实现深度推理。
一个 Skill 就是一个 Agent:每个 Skill 都是预定义的”能力模板”,封装了特定领域的工具链、知识库和操作规范。例如:
  • 预定义的能力模板:每个 Skill 都不是简单的函数调用,而是封装了特定领域的完整工具链、私有知识库与操作规范(SOP)。
  • 按需激活机制:系统通过提示词工程结合 MCP 服务进行意图识别。只有当用户问题命中特定领域时,对应的 Skill 才会被动态加载。
  • 零冗余上下文:只会激活相应的 Skill,既节省资源,又确保了当前对话聚焦于最专业的领域知识。
通过 Skill 动态加载机制,将分布式数据库运维的复杂 SOP 沉淀为可复用的 Skill 原语,通过组合式调用实现深度推理,同时保持推理链路的可解释性与执行的确定性,让每一次自动化执行都既专业又可靠。

05

三步开启智能运维

使用 PolarDB-X AI 助手非常简单:
▶︎ 基础用法:
第一步:登录阿里云 PolarDB-X 控制台;
第二步:在控制台页面右侧找到“PolarDB-X AI 助手”悬浮按钮并点击;
第三步:首次使用需阅读并同意 AI 助手使用条款,然后在对话框中输入自然语言问题或运维指令。
▶︎ 入口:
1、【右侧边栏】
2、进入实例详情页【实例巡检】,开启巡检
3、【慢日志】【空间分析】【锁分析】页面也有相应触发按钮
4、智能巡检
  • 第一步:创建巡检任务
  • 第二步:设置巡检规则
  • 第三步:定时批量巡检
  • 第四步:查看并下载报告
▶︎ 进阶用法:
通过 Aliyun CLI 调用 AI 助手 Skill,将智能运维能力集成到你的自动化脚本和 CI/CD 流水线中。

06

安全合规,用得放心

PolarDB-X AI 助手严格遵循最小权限原则,确保数据安全:
  • 权限控制:使用 AI 助手需要具备相应的 PolarDB-X 实例操作权限。AI 助手不会绕过 RAM 权限控制,所有操作遵循当前用户的权限范围。
  • 数据安全:查询历史和实例数据严格遵守阿里云隐私政策,不会被用于模型训练或发送给第三方。
  • 操作确认:AI 助手不会执行任何DDL或DML语句,不会直接修改实例配置或触发数据搬迁。

PolarDB-X AI 助手现已正式上线,同步登陆中国站与国际站。它通过大模型与分布式数据库内核知识的深度融合,将复杂的运维操作转化为自然语言交互,实现了从”工具辅助”到”智能协作者”的跃迁。

无论你是刚接触分布式数据库的新手,还是经验丰富的 DBA,PolarDB-X AI 助手都能帮助你:

  • 降低学习成本:自然语言交互,无需记忆复杂命令;

  • 提升运维效率:专家级建议,快速定位问题根因;

  • 减少人为失误:基于真实数据,避免主观判断偏差。

🙋 立即登录「PolarDB-X 控制台」,点击右侧“PolarDB-X AI 助手”按钮,开启你的智能运维之旅!

🔗  PolarDB-X 控制台:https://polardb-x.console.aliyun.com/cn-hangzhou/clustersX

点击 阅读原文了解 PolarDB-X AI助手 更多内容