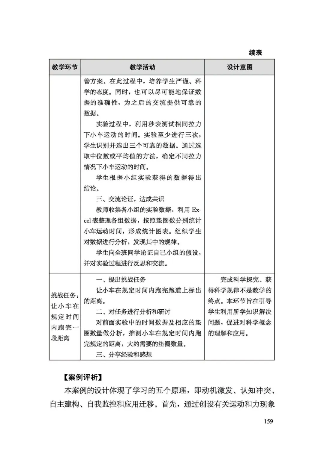
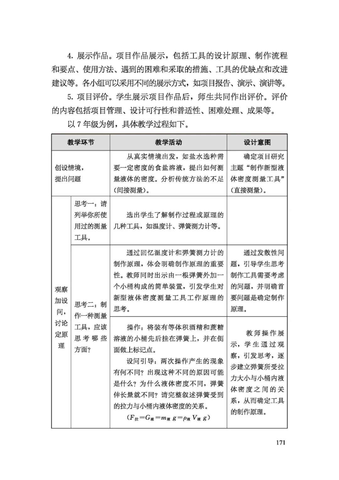
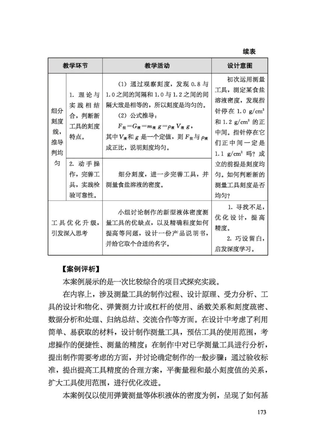
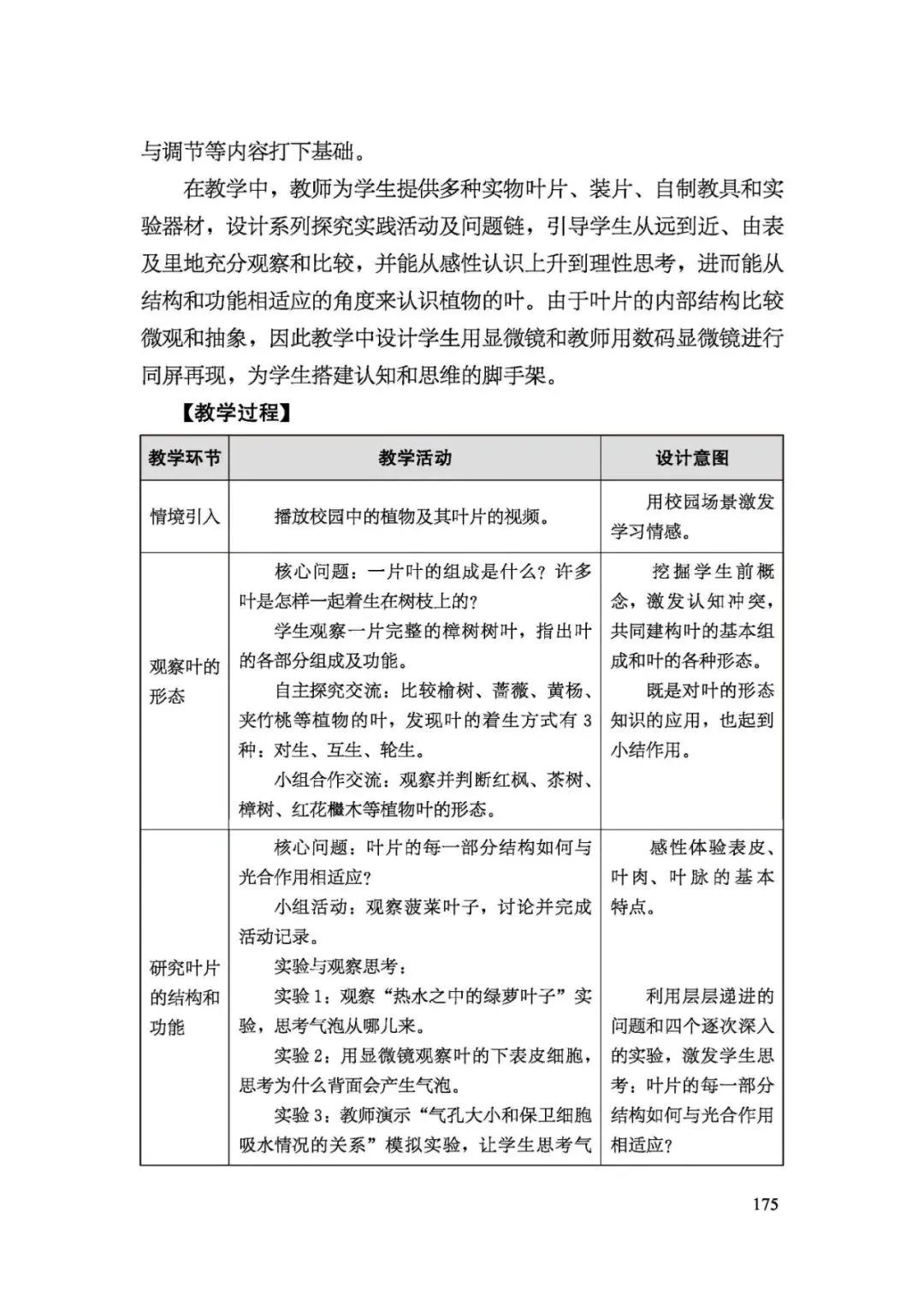
义务教育科学课程标准2025年修订版(可下载)
前几天,陆续有很多老师私信我,2022版的新课标可能又修订了,昨天,看到网络上一位科学老师的公号进行了两个版本的比较,也收到了一位粉丝为我分享修订版的全文(全文内容放在文章后面,下载可以到文章最后按提示进行),感觉对于这一重大变化如果属实,确实需要和大家共同交流分享。

以下是这位科学老师将2022版科学课标和2025修订版输入AI后对比分析的结果。

































































































































































































下载链接
夸克网盘下载链接,长按下面二维码即可下载

义务教育科学课程标准2025年修订版(可下载)
前几天,陆续有很多老师私信我,2022版的新课标可能又修订了,昨天,看到网络上一位科学老师的公号进行了两个版本的比较,也收到了一位粉丝为我分享修订版的全文(全文内容放在文章后面,下载可以到文章最后按提示进行),感觉对于这一重大变化如果属实,确实需要和大家共同交流分享。

以下是这位科学老师将2022版科学课标和2025修订版输入AI后对比分析的结果。

































































































































































































下载链接
夸克网盘下载链接,长按下面二维码即可下载
