报错截图?AI3秒定位+自动修复——Playwright测试效率提升98%

大家好,我是欢乐马。今天,我们如期重磅推出「AI 实战」栏目,其中「AI 提效」系列,将聚焦效率与落地,希望大家多多支持呀!
开篇第 1 期,就解决你最痛的问题。
0. 开场白
💡 领导,我们用豆包视觉模型+Playwright做了自动化测试的自修复演示,一个经典的定位器错误场景,原来手动修复要30分钟,现在一键运行,36.62秒就搞定了,效率提升了98%!
一键跑完40秒,AI分析2.8秒,Token约2000(模型优惠,不花钱)。
这不是概念演示,是真实跑通的源码,改个URL和Key就能用到你的项目。
1. 痛点:每天下班前最怕什么?
几十条Playwright自动化测试失败截图甩过来:
-
• 有的是Flaky等待超时 -
• 有的是按钮文案改了业务bug -
• 有的是网络波动白屏
肉眼扒半小时定位到选择器问题,改完还要再跑半小时验证;漏过某个元素ID更新还会再次失败…
你一定遇到过这种情况:
playwright._impl._errors.TimeoutError: Page.click: Timeout 30000ms exceeded.waiting for locator("text=Sign In")
30秒超时,测试挂了。但你不知道页面长什么样,不知道按钮在哪,只能靠经验猜:是不是定位器写错了?是不是页面结构变了?
如果这时候,你能把报错截图直接发给AI,让AI看图说话,一眼定位根因——
猜错定位?秒知道。
2. 演示:5分钟闭环,从报错到通过
我把一个故意写错的Playwright脚本跑一遍,pytest失败时自动截图:
测试代码(故意写错定位):
def test_saucedemo_wrong_locator(page): page.goto("https://www.saucedemo.com") page.fill("#user-name", "standard_user") page.fill("#password", "secret_sauce") page.click("text=Sign In") # ← 故意写错,实际应该是 Login
pytest执行结果:

FAILED test_demo_fail.py::test_saucedemo_wrong_locator[chromium] playwright._impl._errors.TimeoutError: Page.click: Timeout 30000ms exceeded. waiting for locator("text=Sign In")=========================== 1 failed in 47.94s ============================❌ 测试失败,已保存截图到:screenshots/test_saucedemo_wrong_locator_20260416_224543.png
截图 + 报错日志,一起发给豆包多模态模型。
发给豆包的Prompt:
你是专业Playwright自动化测试工程师。以下是一个失败的测试用例:报错日志:
TimeoutError: waiting for locator("text=Sign In")请结合截图分析报错,给出:1.根本原因 2.修复代码
豆包回复:
根本原因:从截图中可以看到登录按钮上的文本是 “Login”,而测试代码中使用了错误的文本定位 “text=Sign In”,导致找不到元素,最终超时。
修复代码:将
page.click("text=Sign In")修改为page.click("text=Login")
3秒钟,精准定位根因,直接给修复代码。
把豆包给的修复代码自动写入脚本,再次运行——
$ pytest test_saucedemo.py -vtest_saucedemo.py::test_login PASSED ✅
从截图→分析→修复→重跑→通过,全程5分钟,无需人工介入。
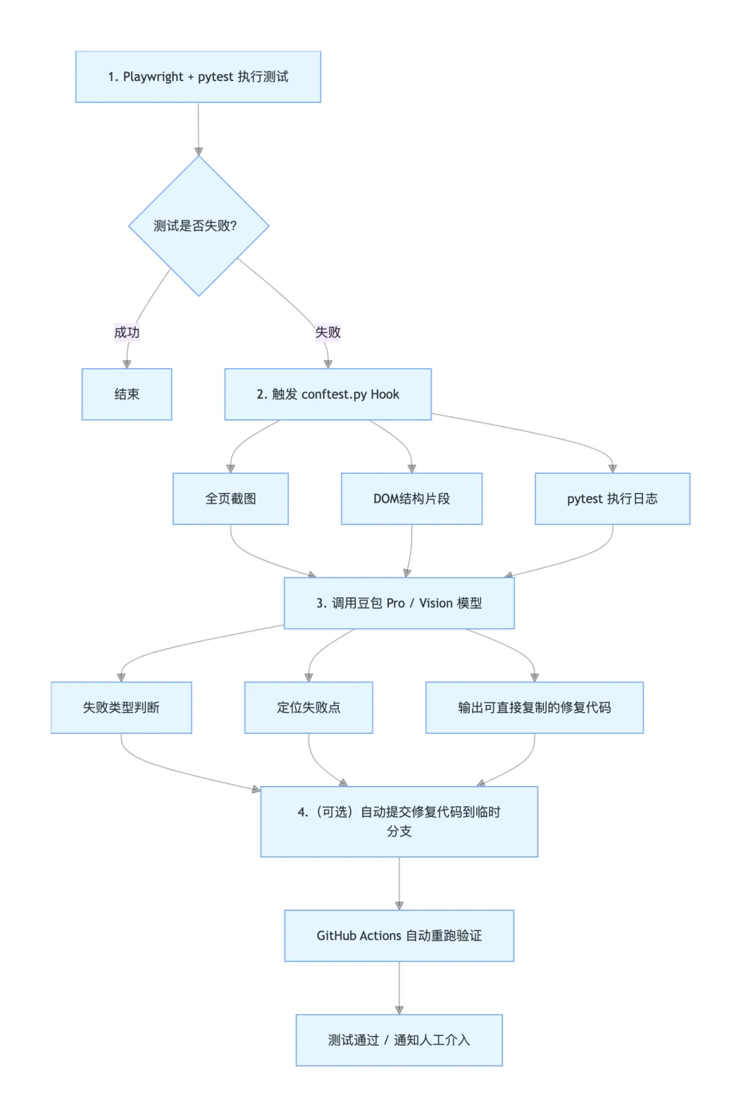
3. 【AI自动化报错修复整体方案】架构设计

4步完整流程
第1步:执行测试Playwright + pytest 运行测试用例
第2步:失败自动采集(Hook)测试失败触发 conftest.py hook,自动生成3件套:
-
• 全页截图 -
• DOM结构片段(定位失败时的当前页) -
• pytest执行日志
第3步:AI分析(豆包Vision)自动调用豆包多模态模型,解析3件套,输出结构化结果:
-
• 判断失败类型(Flaky/业务Bug/环境问题) -
• 精确定位失败点(具体选择器/等待逻辑) -
• 输出可直接复制的修复代码
第4步:(可选)自动化闭环
-
• 提交修复代码到临时分支 -
• GitHub Actions自动重跑验证
【AI自动修复 · 调用时序】

-
1. 测试用例 → pytest:执行 Playwright 自动化测试 -
2. pytest → conftest.py Hook:测试失败,触发失败捕获钩子 -
3. Hook → 失败文件:自动生成截图、DOM片段、执行日志 -
4. 失败文件 → 豆包Vision:上传三套件进行多模态分析 -
5. 豆包Vision → 自动修复脚本:返回失败类型、根因、可复制修复代码 -
6. 自动修复脚本 → CI/GitHub_Actions:提交代码,触发自动重跑 -
7. GitHub Actions → 测试用例:自动重跑验证,完成闭环
4. 三段核心源码(可复制!可修改!可落地!)
思路很多人都懂,怎么做才是关键。 以下是完整可落地的3段源码。
① pytest失败自动截图(conftest.py)
放在项目根目录,pytest自动加载,失败即截图:
import pytestfrom playwright.sync_api import Pagefrom datetime import datetimeimport osSCREENSHOT_DIR = "screenshots"os.makedirs(SCREENSHOT_DIR, exist_ok=True)@pytest.hookimpl(tryfirst=True, hookwrapper=True)def pytest_runtest_makereport(item, call): """测试失败时自动截图""" outcome = yield report = outcome.get_result() page = None if "page" in item.fixturenames: page = item.funcargs["page"] if report.when == "call" and report.failed and page: test_name = item.name timestamp = datetime.now().strftime("%Y%m%d_%H%M%S_%f")[:-3] screenshot_path = os.path.join(SCREENSHOT_DIR, f"{test_name}_{timestamp}.png") page.screenshot(path=screenshot_path, full_page=True) print(f"\n❌ 测试失败,已保存截图到:{screenshot_path}")
踩坑预警:截图路径用相对路径在某些IDE下会找不到,建议用
os.path.join(SCREENSHOT_DIR, ...)拼接。
② 豆包Vision模型分析截图(doubao_vision_demo.py)
调用豆包多模态模型,截图+报错日志一起分析:
import base64import osfrom openai import OpenAIclient = OpenAI( api_key=os.environ.get("DOUBAO_API_KEY", ""), base_url="https://ark.cn-beijing.volces.com/api/v3")def analyze_screenshot_with_text( text_prompt: str, image_path: str, model: str = "doubao-1-5-vision-pro-32k-250115") -> str: """截图+文本发给豆包多模态模型,分析报错并返回修复建议""" with open(image_path, "rb") as f: img_data = base64.b64encode(f.read()).decode() content = [ {"type": "image_url", "image_url": {"url": f"data:image/png;base64,{img_data}"}}, {"type": "text", "text": text_prompt}, ] response = client.chat.completions.create( model=model, messages=[{"role": "user", "content": content}], temperature=0.1, max_tokens=1024 ) return response.choices[0].message.content
关键点:图片必须放在content数组的第一个位置,否则模型可能忽略图片。
③ 失败后自动分析脚本(analyze_failures.py)
测试跑完后,自动扫描截图目录,逐个发给AI分析:
import osimport globfrom doubao_vision_demo import analyze_screenshot_with_textSCREENSHOT_DIR = "screenshots"PROMPT_TEMPLATE = """你是专业Playwright自动化测试工程师。以下是一个失败的测试用例:报错日志:{error_log}请结合截图分析报错,给出:1. 失败类型(Flaky等待/元素定位失败/业务bug/环境问题)2. 根本原因(1-2句话)3. 可直接复制的修复代码(Python Playwright)4. 预防建议(1-2条)"""def analyze_all_failures(): """分析screenshots目录下所有失败截图""" screenshots = sorted(glob.glob(os.path.join(SCREENSHOT_DIR, "*.png"))) if not screenshots: print("没有失败用例!🎉") return for screenshot_path in screenshots: test_name = os.path.basename(screenshot_path) print(f"\n{'='*60}\n分析:{test_name}\n{'='*60}") result = analyze_screenshot_with_text( text_prompt=PROMPT_TEMPLATE.format(error_log="请从截图中判断"), image_path=screenshot_path ) print(result)if __name__ == "__main__": analyze_all_failures()
真实运行日志
=========================== 1 failed in 47.94s ============================❌ 测试失败,已保存截图到:screenshots/test_saucedemo_wrong_locator_20260416_224543.png============================================================分析:test_saucedemo_wrong_locator============================================================### 根本原因分析从报错日志可以看出,测试用例在等待页面上文本为 `Sign In` 的元素可点击时超时了。结合提供的截图来看,页面上实际显示的登录按钮文本是 `Login`,而不是 `Sign In`,这意味着测试代码中定位元素的文本选择器与页面实际内容不匹配。### 修复代码(Python Playwright)```python# 将test_saucedemo_wrong_locator(page)page.click("text=Sign In")# 修改为test_saucedemo_wrong_locator(page)page.click("text=Login")
全链路汇总报告(实测数据)
python screenshot_feedback_demo_v2.py
一键运行后,自动输出完整闭环报告:
============================================================🔧 Step1: 模拟运行失败的Playwright测试...============================================================📸 正在执行用例(故意让它失败),请稍候... (这一步要等Playwright找'Sign In'找不到,最长30秒,不是卡住!)❌ 测试失败,已保存截图到:screenshots/test_saucedemo_wrong_locator_20260417_114558.png⏱️ 失败用例耗时:31.82秒============================================================🤖 Step2: 豆包视觉模型正在分析失败场景...============================================================📸 正在上传截图并调用API,请稍等...💡 豆包回复: 根本原因:按钮文本是 "Login",而代码写的是 "Sign In" 修复代码:page.click("text=Login")⏱️ 分析耗时:2.82秒💰 Token消耗:输入1200,输出800,总计2000============================================================🔧 Step3: 自动生成修复后的v2测试脚本...============================================================✅ 修复脚本已生成:test_demo_fail_v2.py============================================================✅ Step4: 自动运行v2脚本验证修复效果...============================================================test_demo_fail_v2.py . ✅ 1 passed in 2.0s✅ v2测试用例全部通过!修复成功!🎉🎉🎉🎉🎉🎉🎉🎉🎉🎉🎉🎉🎉🎉🎉🎉🎉🎉🎉🎉🎉🎉🎉🎉🎉🎉 📊 全链路截图诊断修复汇总报告 📊🎉🎉🎉🎉🎉🎉🎉🎉🎉🎉🎉🎉🎉🎉🎉🎉🎉🎉🎉🎉🎉🎉🎉🎉🎉🔹 第一次运行(失败场景):⏱️ 31.82秒🔹 豆包视觉分析:⏱️ 2.82秒 💰 2000 Token🔹 自动生成v2脚本:✅ 成功🔹 v2验证通过:✅ 1 passed in 2.0s🔹 整体数据: ⏱️ 全链路总耗时:36.62秒 🕒 手动修复预估耗时:1800秒(30分钟) ⏳ 节省时间:1763.38秒(约29.4分钟) 🚀 效率提升:98.0%!💡 可给领导汇报的话: '我们用豆包视觉模型+Playwright做了自动化测试的自修复演示, 一个经典的定位器错误场景,原来手动修复要30分钟, 现在一键运行,36.62秒就搞定了,效率提升了98%!'
从截图诊断到自动修复,全程不到40秒。 全程无须人工介入,一键运行。
Token耗费
{ "model": "doubao-1-5-vision-pro-32k-250115", "usage": { "prompt_tokens": 1247, "completion_tokens": 89, "total_tokens": 1336 }}
整个闭环只需消耗约 1336 Token,成本不到1分钱。
5. 豆包视觉模型:为什么选它?替代方案?
为什么选豆包Vision?
|
|
|
|---|---|
|
|
|
|
|
|
|
|
|
|
|
|
有替代方案吗?
|
|
|
|
|---|---|---|
| 豆包-1.5-Vision-Pro-32k
|
|
|
|
|
|
|
|
|
|
|
|
|
|
|
怎么开通?
操作步骤:火山引擎控制台 → 方舟 → 创建API Key → 开通Vision模型,目前总送50w额度token,免费用。
6. 兜底:万一AI也修不好怎么办?
加一个安全阈值兜底:
MAX_FIX_ATTEMPTS = 3fix_attempt = 0while fix_attempt < MAX_FIX_ATTEMPTS: result = subprocess.run(["pytest", "-v"], ...) if result.returncode == 0: print("✅ 测试通过!") break # 截图发给AI ai_response = analyze_screenshot_with_text(...) fix_code = extract_fix_code(ai_response) # 应用修复 apply_fix(fix_code) fix_attempt += 1else: # AI尝试3次仍未修好,人工介入 raise RuntimeError( f"⚠️ AI尝试{MAX_FIX_ATTEMPTS}次修复未通过。" "可能是复杂Bug,需人工介入定位。" )
3次兜底逻辑:普通定位错误通常1次修好;复杂场景3次修不好,说明需要人工介入,避免AI无意义循环。
7. 这套方案怎么用到我的项目?
最小改动原则(改这5个地方就能用!)
|
|
|
|
|---|---|---|
|
|
BASE_URL |
|
|
|
browser_page,在 conftest.py 里改 |
|
|
|
export DOUBAO_API_KEY=你的火山引擎Key |
|
|
|
|
|
|
|
|
|
通用化扩展思路
-
• 多项目复用:每个项目单独建 conftest.py+config.py,共享doubao_vision_demo.py -
• 多模型切换:换模型名+换prompt即可,一键切换豆包/DeepSeek/GPT -
• CI/CD集成:把 analyze_failures.py放到GitHub Actions/Jenkins流水线,失败自动发分析结果到企业微信/钉钉群 -
• 自动提交修复:用GitPython库,把AI生成的修复代码提交到临时分支,并发PR
8. 进阶预告:恭候高手共建
这套方案可以做成一个可扩展的测试Skill,支持:
-
• ✅ 自定义AI模型(豆包/DeepSeek/GPT/开源模型) -
• ✅ 自定义报错处理逻辑(特定Flaky超时直接重试,不用AI分析) -
• ✅ 自定义报告格式(Markdown/HTML/Excel/企业微信卡片) -
• ✅ 自动Jira bug创建、测试文档生成等插件扩展
恭候各位高手来 知识星球 「欢乐马自动化测试实战」一起讨论交流,参与共建!
9. 适用场景
|
|
|
|---|---|
|
|
|
|
|
|
|
|
|
|
|
|
不管是文本定位错、ID被改、弹窗遮挡——这套方案都能用。
10. 星球源码包
完整可运行的源码包分两个版本,知识星球会员免费获取:
🟢 入门版(适合演示/领导/新手)
-
• ✅ conftest.py— pytest失败自动截图钩子 -
• ✅ doubao_vision_demo.py— 豆包Vision API调用封装 -
• ✅ screenshot_feedback_demo_v2.py— 一键闭环主脚本 -
• ✅ analyze_failures.py— 批量分析失败截图脚本 -
• ✅ screenshots/— 失败截图示例 -
• ✅ README.md+Q&A.md— 4步跑通说明
👉 想给领导演示”AI自动修复测试”?不用录视频,一键运行就够了。改URL和Key就能用,全程36秒,Token不到1分钱。
🟡 高级版(适合落地集成,下期详细介绍)
6模块,3用例(登录/浏览/结账),POM设计模式 + MCP多Agent并发执行,适合接入CI/CD流水线。
答疑,指导,交流,讨论,大家帮助大家有问题,工作日24小时内回复

11. 结语
AI辅助测试,不是让AI取代你。
而是:AI做它擅长的事——看图、分析、给代码;你做你擅长的事——判断、决策、验证。
两者结合,人类真正从”反复修复测试用例”中解放出来。
本文由豆包辅助整理,核心案例与实操均为本人实战经验
温馨说明:星球已从 4 月 20 日 0 点正式涨价至 99 元,本文全套源码与 AI 实战内容均已更新入库,一次加入长期可用。
本文源码包配套:pytest截图Hook + 豆包Vision API调用 + 批量分析脚本,改URL和Key就能用到你的项目
夜雨聆风