七年级·数学·知识点梳理(下册)网盘打包下载|可打印|含答案|高清版|电子版|完整版
七年级数学下册《知识点总结》
2025新人教版七年级下册数学知识点梳理
电子版PDF版,可下载打印
下载链接详见页面底部
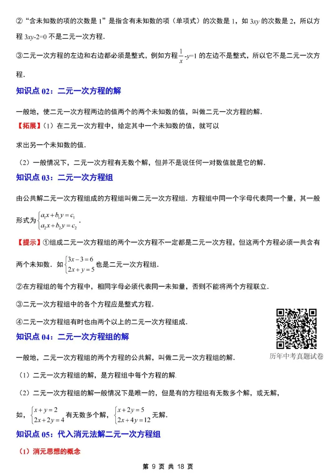
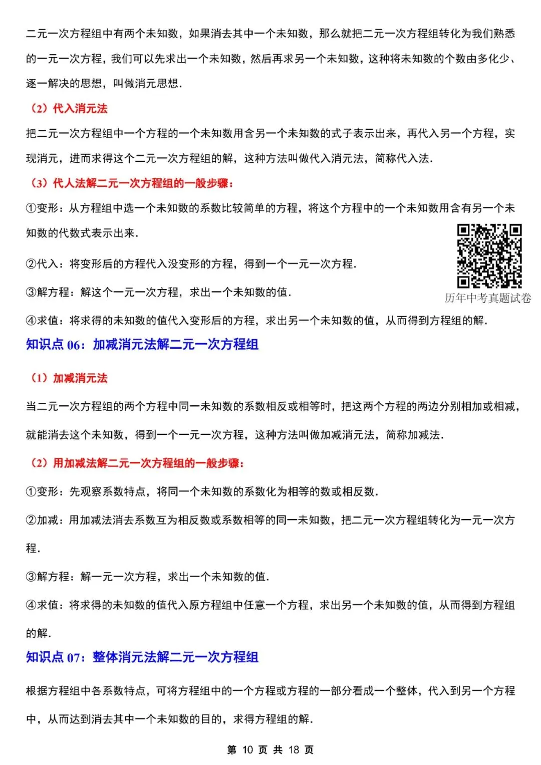
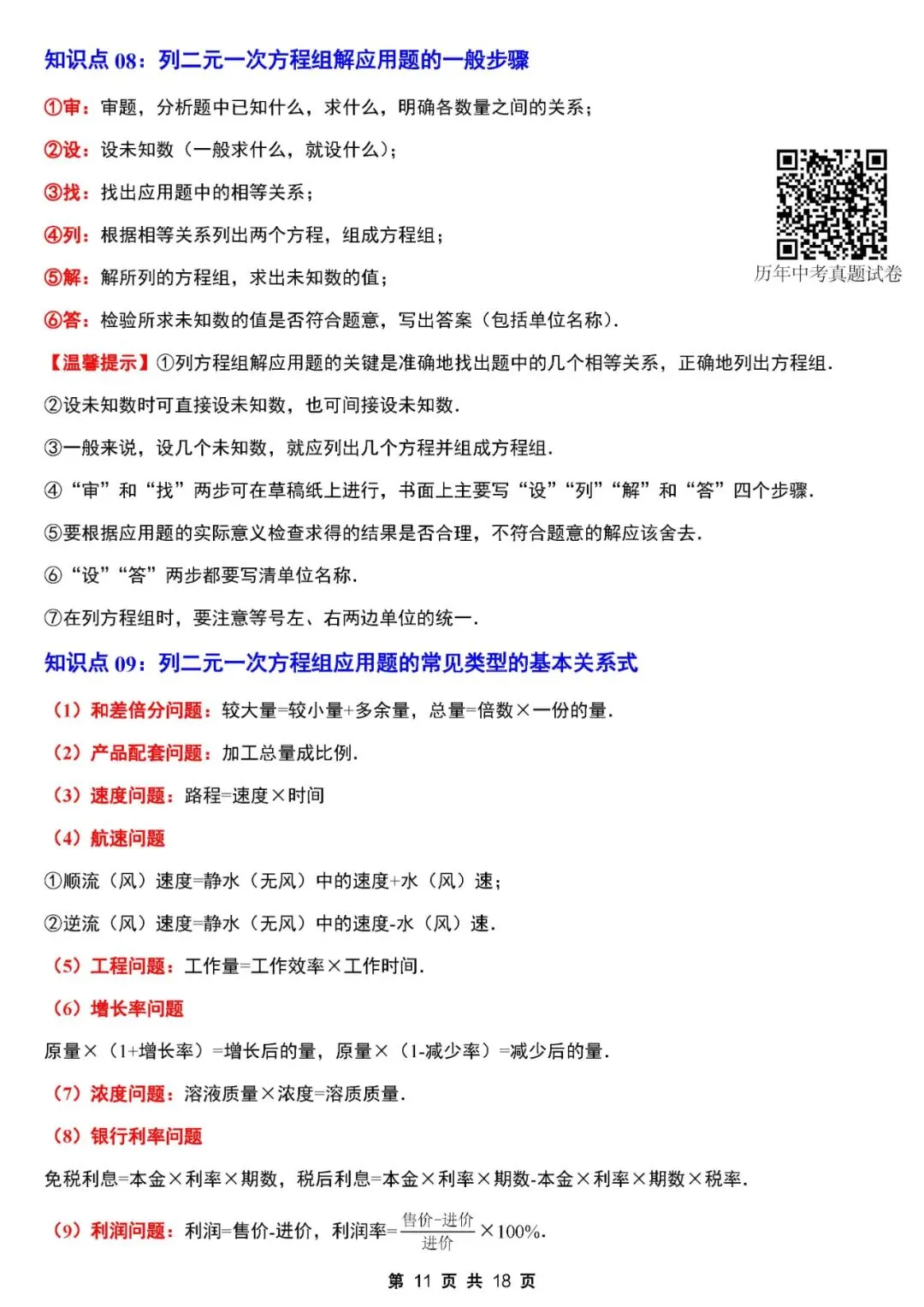
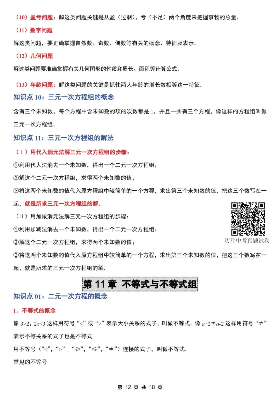
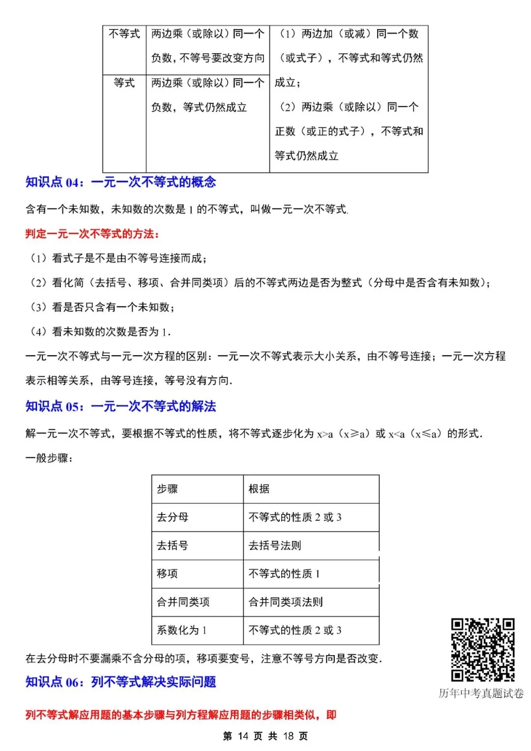
▼部分内容展示▼















网盘下载(电子版完整)
网盘链接:
https://pan.quark.cn/s/344b035d3041
复制上边连接,在浏览器里打开,即可下载
复制上边链接,微信里发给自己,即可打开链接
点击页面底部“阅读原文”,可快速进入下载链接
图文音视频素材来源网络,本公众号只作公益性分享,版权归原作者,如有侵权请联系删除。
请点个在看,谢谢鼓励哦
📚 更多推荐资源
夜雨聆风