小学工程问题核心解法与专项练习题!(可下载打印)
点赞+在看→后台回复截图→即可领取工程问题练习

工程问题练习题领取
关注#公众号:小优聊择校
点亮本文赞👍和在看❤
截图发送到后台
即可接收
工程问题专项练习题

工程问题核心公式与类型
工程问题是小学数学应用题的重点板块,核心围绕「工作总量、工作效率、工作时间」三者关系展开,基本公式为:
工作总量=工作效率×工作时间
W=e×t
工程问题常见题型包括:
-
基础合作型:直接利用效率和求解;
-
效率变化型:计划与实际效率差异问题;
-
多主体比例型:多组效率关系转换问题;
-
交替工作型:按固定顺序轮流工作;
-
水管问题:进水与排水的效率综合。
核心解法
-
单位「1」设定:工作总量通常设为1,效率用分数表示;
-
效率和应用:合作问题中,总效率=各主体效率相加;
-
方程与比例:
复杂效率关系用方程求解;
多组效率转换用比例法;
-
效率变化分析:通过「计划与实际差异」找到工作量等量关系
工程问题的经典例题
一、效率变化型工程问题
【例题】
一个筑路队原计划20天修完一条公路,实际每天比原计划多修45米,结果提前5天完成任务。原计划每天修路多少米?
【解析】
-
实际15天多修的总米数:
45×(20-5)=45×15=675
2.原计划每天修路米数(多修总量=原计划5天工作量):
675÷5=135米
综合算式:
45×(20-5)÷5=135米
答案:原计划每天修路135米。
二、合作效率关系型工程问题
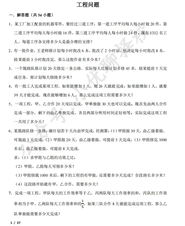
【例题】
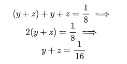
完成一项工程,甲队每天的工作效率等于乙、丙两队效率之和,丙队效率是甲、乙两队效率和的。三队合作8天完成,乙队单独做需多少天?
【解析】
-
由x=y+z,代入合作效率公式:

得出甲的效率

3.乙队单独完成时间:

答:乙队单独做需24天完成。
三、多组效率转换型工程问题(高难度)
【例题】
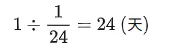
有甲、乙、丙三组工人,甲组4人工作量需乙组5人完成,乙组3人工作量需丙组8人完成。一项工作由甲组13人、乙组15人合作3天完成,若由丙组10人做,需多少天?
【解析】
1.甲组13人、乙组15人的总效率(乙组标准):

2.总工作量

3.丙组10人效率(乙组标准):

4.丙组完成时间:

答:丙组10人需要25天完成。

工程问题练习题领取方式


关注公众号:#小优聊择校
点亮本文赞👍和在看❤
截图发送到后台
即可接收

(这是一张动图)
择校太纠结?
消息不及时?
欢迎添加小书老师微信
详细咨询!

近期苏州家长热搜:
近期必看直播预约
小学课程推荐:









夜雨聆风